Nguyên văn bởi taduc
Xem bài viết
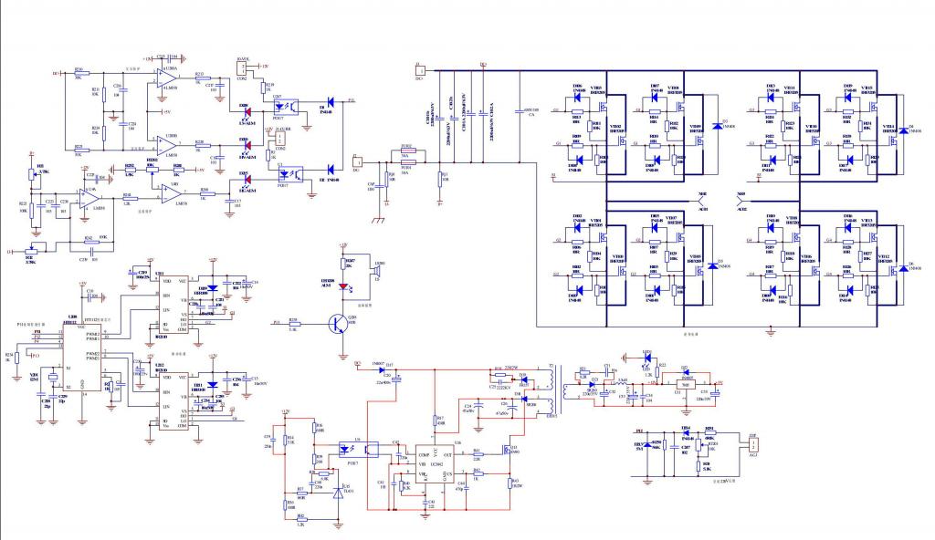
1. Bạn nên ra đề bài trước để mọi người hiểu là đang làm gì, ở trên là mạch có vẻ như là mạch push-pull nhưng chưa cụ thể lắm (số vòng 3x3 , 3 sợi ? , đường kính dây 4.1cm - to như cáp điện lực)
2. Điện áp đầu ra là 360VAC ? , nếu làm Inverter thì cao áp DC cũng sẽ lớn hơn 360*sqrt(2) = 509VDC - điện áp này cao, thường chỉ 420VDC là cùng
3. Tần số chuyển mạch 50KHz đối với lõi xịn là quá thấp, lãng phí năng lực lõi, mọi người dùng phổ biến là 100KHz, đối với 50KHz thì 1500G vẫn thấp (lõi sẽ nguội), mình chuyển mạch ở 100KHz , 1800G đối với EC52, chất liệu ferrite P của Magnetics, chạy dài hạn >600W thấy lõi chỉ hơi ấm.
4. Việc sử dụng MOSFET loại nào, điện áp và dòng bao nhiêu phụ thuộc vào kiểu biến đổi DC-DC.
Thân,



Comment