mạch j thế em?
Thông báo
Collapse
No announcement yet.
các mạch tạo xung kích Triac
Collapse
X
-
Bạn có thể cho mình sơ đồ DK quạt điện dùng triac bằng file ảnh được không? Thanks địa chỉ: thinh3007@gmail.comNguyên văn bởi dinhchithanh Xem bài viếtTrước hêt thật lòng xin lổi các bác, cái HDD của mình bị hỏng nên phải đi bảo hành bấy lâu nay.
Minh vủa thiết kế lại được mấy mạch như sau, hy vọng các bác góp ý
để cách ly với mạch tạo xung các bác có thể ghép quang, biến thê xung...
Mạch mình gửi kèm đây ( sử dụng proteus 7.1 trở lên)
có j chúng ta thảo luộn nhé
Comment
-
Thật lòng xin lỗi bạn CuongAZ vì:Nguyên văn bởi cuongaz Xem bài viếtVậy bạn muốn mạch ra làm sao nói rõ ra luôn đi để mọi người còn biết đường mà bin chứ
chơi showhand luôn đi
1. mấy hôm nay mình không up file ảnh lên forum được.
2. Mình nhận ra ảnh cái dimmer bạn gửi nó bán ở chợ, mình đã mở ra xem.
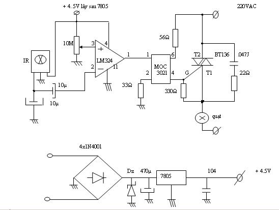
3. May quá, hôm nay mình gửi file được rồi, Nhờ bạn góp ý nhé. Mình lắp dựa theo datasheet, kiểm tra tốt đến đầu ra opto. Nhưng khi có tín hiệu mở, quạt hoặc đèn đều bị tắt mở liên tục, dù opto mở rất lâu. À quên, giữa 2 chân T1, T2 của triac mình đã đấu nối tiếp điện trở 470k và tụ 104J/400V rồi
4. Mình định bỏ con triac, đấu thẳng đầu ra opto với quạt, nhưng chỉ cấp nguồn AC quạt đã chạy rồi, mạc dù điện áp đóng của opto tới trên 400V.
Nhờ bạn chỉ giúp.
Thanks!
Comment
-
Vì chưa từng làm mạch này nên mình rất tiếc không giúp được cho bạn . Cho mình hỏi nguồn + 5v bạn lấy từ đâu ra . Mình muốn bạn vẽ lại hình bạn đã chỉnh sửa có được không . Mình thấy chỗ op chưa hợp lý lắm vì hơi sơ sài không có khâu hồi tiếp để tạo trễ
không hiểu bạn on/ off bằng cách nào.Còn nữa nối con R 330 ohm vào chân kích như thế có được không chỉ sợ bị tự kích .Có gì không phải xin các bạn chỉ giáo thêm
À còn bạn Nguyendtk5 có hỏi mình xin trả lời vắn tắt như sau : Điều khiển theo nguyên lý kiểm soát pha . Trong mỗi bán kỳ của dòng xoay chiều ,tụ C được nạp qua R1R2. Khi điện áp trên nó đạt 30V diac dẫn kích cho triac thông cấp điện cho tải . Diac dẫn sớm hay muộn ( góc kích lớn hay nhỏ ) là do R1, R2 quyết định. So với phương pháp cổ điển nó có ưu điểm là kiểm soát liên tục ,hiệu suất cao , gọn nhẹ . Nhược điểm là gây nhiễu cho các máy điện tử ở gần (như TV, radio...) .Để tránh nhiễu trong các mạch sử dụng thyistor phải mắc thêm các mạch lọc L-C
Comment
-
[QUOTE=cuongaz;90404]Vì chưa từng làm mạch này nên mình rất tiếc không giúp được cho bạn . Cho mình hỏi nguồn + 5v bạn lấy từ đâu ra . Mình muốn bạn vẽ lại hình bạn đã chỉnh sửa có được không . Mình thấy chỗ op chưa hợp lý lắm vì hơi sơ sài không có khâu hồi tiếp để tạo trễ
không hiểu bạn on/ off bằng cách nào.Còn nữa nối con R 330 ohm vào chân kích như thế có được không chỉ sợ bị tự kích .
Mình vẽ chính xác mạch mình đã lắp nhé:
1. Nguồn mình hạ áp bằng biến thế cách ly, đo chính xác 4.5V (không thể lên 5 V theo datasheet, có lẽ do diôt ổn áp)
2. Mình dùng remote TV làm máy phát (phát liên tục, bằng nguồn khác để tránh nhiễu), tụ 10M đấu chân out con thu để làm trễ nhằm tạo tín hiệu on/off. Con 330 ohm cho tín hiệu ngắt không dứt khoát, lên mình đã thay bằng con 33 ohm, kiểm tra thấy on/off ở chân 4-6 con opto tốt hẳn.
Xong hiện tượng vẫn như mình nói trên ( nếu tải là đèn tròn 60W thì không sao, nhưng cứ cho đèn compac hoặc tải là quạt thì tín hiệu ra ngắt liên tục....) Mình nghĩ chỉ ở mạch BTA136 mình chưa chuẩn.
Cố giúp mình xem lỗi tại đâu. Thanks
ôi trời cái ADSL nhà mình cứ timeout hoài, dành gửi tạm cái file nén cho nhanh. Thông cảm nhé!!!
Comment
-
Cám ơn bạn đã trả lời cho mình . Bạn thử thay con triac khác thử xem chẳng hạn BTA06 và con tụ là 473J vì một số con triac phụ thuộc vào tải . Mỗi loại triac khác nhau thì con tụ (nối tiếp R =22 ohm ) sẽ khác nhau ví dụ như BT139 tụ C= 0,1 mf + 100 OHM
BTA 12 ,C= 563 J; BT138 ,C=683J.Chúc bạn sớm thành công
Comment
-
mach kich SCR
cho em hỏi em dùng opto để cách ly thay cho máy biến áp xung, theo sơ đồ mạch e gởi cho các anh chị thì xung ở phía LED có truyền được qua phía Transistor không ạh. hay nó chỉ làm cho led sáng để transistor thông thôi ạh.
các anh chị cho em hỏi tín hiệu điện áp sau mạch Darlington là xung có dạng như thế nào ạh?
Em xin cảm ơn!
Comment
-
chào mọi người. minh đang làm một mạch điều khiển động cơ ba pha chạy thuận nghịch nhưng không phải dùng khởi động từ mà dùng linh kiện bán dẫn.
mình dùng 3 chú moc 3020 để kích triac BTA16 để cấp nguồn 3 pha cho động cơ. (mình xin gui kem file). khi bật CB cấp điện 3 pha thì triac tại hai pha dao chiều bi nổ. khi tháo đảo chiều ra ráp từng phần thì chạy ok.mình dang bi sai phần nào đó ma không tìm ra được. mong các bạn giúp mình tìm ra. chào than áiAttached Files
Comment
-
mình tách riêng từng phần như sau (file gửi kèm). mình đấu riêng biệt chạy thuận xong thì tháo dây chạy thuận ra gắn chạy nghịch vào và chạy thử. mạch chạy tốt. chỉ khi mình gắn cả hai vào với nhau thì cứ đóng CB lên là nổ giữa 2 pha đảo chiều. mình nghi ngờ triac bỉ tự kích nhưng không biết sư lý thê 1nao2. mong được chỉ giúp. chúc súc khỏe mọi người
Comment
Bài viết mới nhất
Collapse
-
bởi mylinhattTrong vận hành thực tế, nhiều xưởng gia công gặp tình trạng máy phay CNC bắt đầu sai kích thước, bề mặt rung nhẹ hoặc phát sinh lỗi thay dao dù chương trình và dao cắt không thay đổi. Phần lớn các vấn đề này không xuất phát từ lập trình mà đến từ việc bảo dưỡng máy chưa được thực hiện đúng và đủ....
-
Channel: Máy công cụ
Hôm qua, 11:27 -
-
bởi ittcHì, em tính đi mua 1 cái máy Khoan và máy Mài (cắt), em đã chính thức gạt thằng BOSCH sang 1 bên vì giá cao hơn Dewalt và Makita, hơn nữa xem Cataloge của nó thì hàng ít model mẫu mã hơn.
Giá Dewalt và Makita thấy ngang ngửa nhau, thôi thì nhu...-
Channel: Điện tử gia dụng
Hôm qua, 07:20 -
-
bởi DaoVanTrongChào Anh Em. Nay em có tạo 1 sơ đồ mạch UPS sau, xin Ae cho ý kiến.
Và nếu biết sản phẩm này nếu có sẵn thì em xin link để mua (nếu giá phù hợp) thì em đỡ phải làm ạ, vì em tìm nhưng không thấy:
╔═══════════════════[ĐIỆN_LƯỚI_220V]════════════════╗...-
Channel: Điện tử sáng tạo
21-12-2025, 23:32 -
-
Trả lời cho Nên mua máy phay CNC cũ, máy mới phổ thông hay máy chất lượng cao? Góc nhìn từ bài toán sản xuất thực tếbởi nguyendinhvanNgày trước, khi KT đang tăng trưởng, một cái máy tự động cũ tầm trung, thì khoảng 5 năm là hoàn vốn. Nhưng hiện tại, mọi việc đều chậm trễ, cạnh tranh, nên theo các xếp tính thì phải hơn 10 năm làm việc ngon lành thì mới hoàn vốn....
-
Channel: Máy công cụ
20-12-2025, 20:23 -
-
Trả lời cho cách làm led Hao Quang.có pro nào biết k nhỉ ???bởi StatusHello! I'm from Kazakhstan. Can anyone share the HEX file with me? The download link in post 50 doesn't work.
-
Channel: Vi điều khiển họ 8051
18-12-2025, 00:05 -
-
bởi mylinhattChào anh em cơ khí,
Trong quá trình tư vấn đầu tư thiết bị cho xưởng, mình gặp rất nhiều câu hỏi kiểu: “Nên mua máy phay CNC cũ để tiết kiệm, chọn máy mới phổ thông cho yên tâm, hay cố gắng lên máy chất lượng cao để làm hàng khó?”. Thực tế, đây không phải câu hỏi chỉ về...-
Channel: Máy công cụ
17-12-2025, 13:38 -
-
Trả lời cho Vấn đề về tốc độ quaybởi nguyendinhvanSử dụng động cơ servor, hoặc lắp thêm một cái encoder vào động cơ bước. Encoder sẽ kiểm soát động cơ có quay hoặc đứng im.
-
Channel: Điện tử truyền hình
14-12-2025, 19:50 -

Comment