Thông báo

Collapse
No announcement yet.

DIY - Pin Dự Phòng Cho Mobile

Collapse
X
 
  • Lọc
  • Giờ
  • Show
Clear All
new posts

  • nhờ các bác cho ý kiến ạ!
    battery usb to 3 cell laptop - YouTube

    Comment


    • ko rành, đọc hết thấy chưa có cái nào dễ làm, hóng tiếp.

      Comment


      • các bác cho em hỏi : em co mua mot sat dự phòng 2000mah , mạch bên trong chỉ nhỏ bằng đầu ngón tay cái thôi (hàng TQ) và 1cell pin., giờ em mod lai định mắc song song thêm 4,5 cell nửa có đựơc không? mạch có bị gì không? cám ơn các bác.

        Comment


        • Nguyên văn bởi tuananh.ksts Xem bài viết
          các bác cho em hỏi : em co mua mot sat dự phòng 2000mah , mạch bên trong chỉ nhỏ bằng đầu ngón tay cái thôi (hàng TQ) và 1cell pin., giờ em mod lai định mắc song song thêm 4,5 cell nửa có đựơc không? mạch có bị gì không? cám ơn các bác.
          ko sao, dùng thoải mái con gà mái đi, cái cục đấy gọi là pin dự phòng thỏi son, , nhật tảo nó bán có 150k thì phải

          Comment


          • vậy à, cảm ơn bác kimmam3 nha. giờ độ em nó đây. sau này có kinh phí sẻ kiếm mạch khác sướng hơn. các bác khác có ai làm thử chưa? mà ý em là gắn thêm một con trở hạn dòng vài ohm giũă cái mạch "bé xí " này với nguồn pin ( 6cell khoang 15000mah) bác thấy có được không?

            Comment


            • bác ơi sao em sạc cho cục pin dự phòng ( độ từ 1cell len 4 cell) sạc hoài không đầy( hơn 20h liên tục) đèn báo sạc luôn sáng, có mạch bảo vệ pin lấy từ pin mtb TQ( lúc 1 cell sac có 2 h thôi), còn sạc lại diện thoại thì vào good. sạc hoài có khi nào bị nỗ pin không các bác. thank

              Comment


              • Nguyên văn bởi tuananh.ksts Xem bài viết
                bác ơi sao em sạc cho cục pin dự phòng ( độ từ 1cell len 4 cell) sạc hoài không đầy( hơn 20h liên tục) đèn báo sạc luôn sáng, có mạch bảo vệ pin lấy từ pin mtb TQ( lúc 1 cell sac có 2 h thôi), còn sạc lại diện thoại thì vào good. sạc hoài có khi nào bị nỗ pin không các bác. thank
                bạn tháo cái mạch bảo vệ pin ra, vì trong mạch sạc đã tích hợp luôn mạch sạc lẫn mạch bảo vệ rồi, ko phải lo

                Comment


                • cám ơn bác kimmam3 nha. sẳn tiện cho em hỏi thêm vấn đề này nữa nha. em xem bên tinhte.vn co đề tài dùng 2 cell laptop (cell 18650) làm pin đặt bên ngoài cho mtb TQ chạy được 6h mà sao em làm thử ( 4 cell mắc // , mach bảo vệ từ pin lấy ra từ mtb )
                  thì máy mở lên nhưng tắt ngay. kỳ thật ? mấy bác có cách nào làm được chỉ em với. dùng sạc dự phòng 4 cell của em tối đa chỉ thêm được 1.5 h, hiệu suất quá thấp.

                  Comment


                  • link bài đó đây

                    SÁNG KIẾN - Mod pin và tản nhiệt cho máy tính bảng Trung Quốc | Tinhte.vn - Cộng đồng Khoa học & Công nghệ

                    Comment


                    • Lý do của cậu rất đơn giản, cậu dùng cái mạch bảo vệ pin trong máy tính bảng đi, vì khi khởi động máy tính bảng cần dòng lớn, mạch bảo vệ ko cho phép xuất dòng cỡ đó, cúp, tắt máy thôi , mình nói tới đây cậu tự biết làm gì nhé

                      Comment


                      • Mình vừa mới làm xong 1 cái sạc dự phòng 4400maH nek

                        Comment


                        • Nguyên văn bởi heo383 Xem bài viết
                          Mình vừa mới làm xong 1 cái sạc dự phòng 4400maH nek
                          oke bạn, post sơ đồ mạch + hình ảnh của sạc

                          Comment


                          • bạn muốn hàn đầu cell ăn thiếc thì lấy giấy nhám đánh cho nó xước 1 it cho nhựa thông vào rồi cho thiếc là ăn mà

                            Comment


                            • Cho em hỏi sao mấy bác ko chế một bộ phận mà gắn vào pin laptop là sạc trực tiếp cho điện thoại luôn nhỉ?

                              Comment


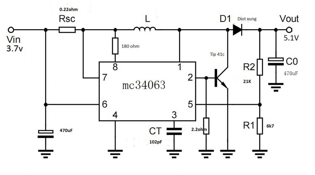
                              • Click image for larger version

Name:	2008091188979421.jpg
Views:	2
Size:	64.1 KB
ID:	1390784em xin chào các bác tình hình là em đã làm theo sơ đồ này
                                áp đã ra và chỉnh dc rồi em dùng con MC34063 nhỏ lấy nơi Moden mạng và dùng con 8050 nữa
                                em đang để áp ra là 5.5V nhưng lúc sạc điện thoại thì áp sụt xuống còn 3.5v - 4v thôi
                                mong các bác giúp em vơi
                                Đã bỏ trở chân số 2 ghim xuống mass .
                                Last edited by tuanlamha88; 26-12-2013, 15:55.

                                Comment

                                Về tác giả

                                Collapse

                                viethung94 Tìm hiểu thêm về viethung94

                                Bài viết mới nhất

                                Collapse

                                Đang tải...
                                X