Mấy anh cho em hỏi, chuyện là em cần một cái nguồn 5v khoảng 5 Ampe.
Em đã làm được 1 cái nguồn đơn giản như sau:
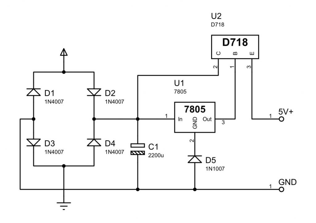
Em cho dòng Vac 220V qua biến áp xuống Vac 12v (biến áp của em chịu được dòng 5A)
Sau đó em cho dòng điện quá cầu Diode nắn thành dòng 1 chiều nhấp nhô.
Thêm 1 cái tụ lọc 2200uF 25v chuyển thành dòng điện phẳng 12Vdc.
Em ráp thêm 1 con IC 7805 như sau:
- Chân 1 (In) nối với cực dương
- Chân 2 (GND) em nối mass
- Chân 3 (Out) em nối tải
=> Kết quả em thu được nguồn 5Vdc đúng như yêu cầu.
Nhưng nguồn này chỉ cho phép tải 1 Ampe trở lại, tải nhiều sẽ gây nóng và phá IC.
Nghiên cứu tài liệu em thấy có thể dùng Transistor công suất D718 để gánh dòng thay IC 7805.
Em đã có mua 1 con D718 rồi và nghiên cứu trên google.
Nhưng khổ nổi em lại không tìm ra tài liệu hướng dẫn và không biết các nối đầu như thế nào cho đúng.
Mấy anh chị em ai đã từng làm thành công rồi xin vui lòng chỉ em với.
Có kèm hình ảnh và tải liệu hướng dẫn đính kèm càng tốt. có thể share cho mọi người cùng tham khảo.
Email của em là: nguyenngocduc87@gmail.com
Thân.
Em đã làm được 1 cái nguồn đơn giản như sau:
Em cho dòng Vac 220V qua biến áp xuống Vac 12v (biến áp của em chịu được dòng 5A)
Sau đó em cho dòng điện quá cầu Diode nắn thành dòng 1 chiều nhấp nhô.
Thêm 1 cái tụ lọc 2200uF 25v chuyển thành dòng điện phẳng 12Vdc.
Em ráp thêm 1 con IC 7805 như sau:
- Chân 1 (In) nối với cực dương
- Chân 2 (GND) em nối mass
- Chân 3 (Out) em nối tải
=> Kết quả em thu được nguồn 5Vdc đúng như yêu cầu.
Nhưng nguồn này chỉ cho phép tải 1 Ampe trở lại, tải nhiều sẽ gây nóng và phá IC.
Nghiên cứu tài liệu em thấy có thể dùng Transistor công suất D718 để gánh dòng thay IC 7805.
Em đã có mua 1 con D718 rồi và nghiên cứu trên google.
Nhưng khổ nổi em lại không tìm ra tài liệu hướng dẫn và không biết các nối đầu như thế nào cho đúng.
Mấy anh chị em ai đã từng làm thành công rồi xin vui lòng chỉ em với.
Có kèm hình ảnh và tải liệu hướng dẫn đính kèm càng tốt. có thể share cho mọi người cùng tham khảo.
Email của em là: nguyenngocduc87@gmail.com
Thân.

Comment