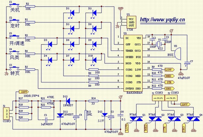
Em vẽ lại cái mạch cho dễ nhìn

[MENTION=182432]thuongdtqb[/MENTION]: theo mình thì mạch này đúng đấy. người ta chỉ lấy một phase để hạ áp. cái AC ăn thẳng vào dương tụ nó không có tác dụng gì đối với nguồn 5V và chỉ có tác dụng Kéo 5V này nằm ở MT1 của triac để phân cực cho triac kiểu G âm hơn so với MT1
Nếu vậy thì bỏ con diot thường đi có đc k bác
Ngẫm mãi không hiểu nó dư nào, mà theo mạch nắn bán kỳ cơ bản nhất thì e suy luân có thể bỏ con diot thừong ở mạch trên mà bác Thái bảo k bỏ đc, cứ thế này thì tẩu hỏa nhập ma thật đành cầm mỏ hàn làm tý thực tế kiểm chứng xem sao
Bỏ tụ thường, thay tải = Led+220om [1 đầu nối với ac chung làm+ nguồn, 1 đầu nối với đầu diot nắn áp âm]( đo nghịch nên con zen bi thông thay bằng con thường ở vị tri con zen vì k cần ghim áp) cấp điện Led sáng yếu vì chưa có tụ lọc vậy là OK
Và đây là hình đồ thị nắn áp âm chưa tụ lọc

Vậy cho e hỏi con diot thường mạch trên tác dụng gì trong mạch đó khi bỏ đi mạch vẫn chạy
[MENTION=182432]thuongdtqb[/MENTION]: theo mình thì mạch này đúng đấy. người ta chỉ lấy một phase để hạ áp. cái AC ăn thẳng vào dương tụ nó không có tác dụng gì đối với nguồn 5V và chỉ có tác dụng Kéo 5V này nằm ở MT1 của triac để phân cực cho triac kiểu G âm hơn so với MT1
Nếu vậy thì bỏ con diot thường đi có đc k bác
Nguyên văn bởi Quocthaibmt
Xem bài viết
Bỏ tụ thường, thay tải = Led+220om [1 đầu nối với ac chung làm+ nguồn, 1 đầu nối với đầu diot nắn áp âm]( đo nghịch nên con zen bi thông thay bằng con thường ở vị tri con zen vì k cần ghim áp) cấp điện Led sáng yếu vì chưa có tụ lọc vậy là OK
Và đây là hình đồ thị nắn áp âm chưa tụ lọc
Vậy cho e hỏi con diot thường mạch trên tác dụng gì trong mạch đó khi bỏ đi mạch vẫn chạy

Comment