Thông báo

Collapse
No announcement yet.

Hỏi: Mạch sạc acquy bằng năng lượng mặt trời

Collapse
X
 
  • Lọc
  • Giờ
  • Show
Clear All
new posts

  • Hỏi: Mạch sạc acquy bằng năng lượng mặt trời

    Em đang làm thử một cái mạch sạc acquy bằng năng lượng mặt trời.Em kiếm được PIN rồi,mạch cũng đã hòm hòm nhưng có một vấn đề vướng mắc.

    Em định để khi nào có điện từ pin xuống thì cho nạp, khi nào acquy lên tầm 14V thì ngắt sạc.Đồng thời em dựa vào điện áp tấm pin để biết khi nào trời tối mà bật đèn.Em dùng irfz44 để đưa điện áp từ pin xuống acquy(nối thông mass vì em nối dương nguồn acquy cà pin với nhau),dùng 358 lấy mức điện áp của tấm pin để có thể biết là trời sang hay đã tối.Nhưng vấn đề nảy sinh.khi trời tối điện áp của chính tấm pin không còn nhưng nó thông với nhau (qua Z44) nên khi này gần như 358 lấy điện áp của acquy so sánh.Chính vì thế nó không biết được khi nào trời tối mà bật đèn.Không những thế nó còn không ngắt được sạc,để như thế lâu thì em sợ pin sẽ hỏng vì dòng của acquy sẽ đi lên pin.Em đã thử dùng diode để cách ly pin và acquy nhưng hàng diode 3A chợ trời chỉ cần dong 1,5A đã nóng tưng bừng.Còn dùng diode to hon thì chẳng hiểu sao điện áp rơi trên diode rất lớn.Mạch em có chụp lại đây.Các bác xem rồi giúp em xem mạch thế hợp lý chưa, có cách nào hay hơn không?Đau đầu mấy ngày hôm nay rồi
    Attached Files
    Last edited by quick_slow; 20-05-2009, 17:18.

  • #2
    Nguyên văn bởi quick_slow Xem bài viết
    Em đang làm thử một cái mạch sạc acquy bằng năng lượng mặt trời.Em kiếm được PIN rồi,mạch cũng đã hòm hòm nhưng có một vấn đề vướng mắc.

    Em định để khi nào có điện từ pin xuống thì cho nạp, khi nào acquy lên tầm 14V thì ngắt sạc.Đồng thời em dựa vào điện áp tấm pin để biết khi nào trời tối mà bật đèn.Em dùng irfz44 để đưa điện áp từ pin xuống acquy(nối thông mass vì em nối dương nguồn acquy cà pin với nhau),dùng 358 lấy mức điện áp của tấm pin để có thể biết là trời sang hay đã tối.Nhưng vấn đề nảy sinh.khi trời tối điện áp của chính tấm pin không còn nhưng nó thông với nhau (qua Z44) nên khi này gần như 358 lấy điện áp của acquy so sánh.Chính vì thế nó không biết được khi nào trời tối mà bật đèn.Không những thế nó còn không ngắt được sạc,để như thế lâu thì em sợ pin sẽ hỏng vì dòng của acquy sẽ đi lên pin.Em đã thử dùng diode để cách ly pin và acquy nhưng hàng diode 3A chợ trời chỉ cần dong 1,5A đã nóng tưng bừng.Còn dùng diode to hon thì chẳng hiểu sao điện áp rơi trên diode rất lớn.Mạch em có chụp lại đây.Các bác xem rồi giúp em xem mạch thế hợp lý chưa, có cách nào hay hơn không?Đau đầu mấy ngày hôm nay rồi
    Bạn nối Accu vào chỗ nào?
    Nếu cần Diot dòng lớn thì dùng luôn MOSFET (ví dụ: IRFZ44) nối S với G là xong thôi mà.

    Comment


    • #3
      em dùng mosfet rồi anh ạ.Nhưng khổ nỗi lại không ngắt được hoàn toàn.Dòng từ PIN vẫn đi xuống acquy được.Em nối +acquy vào +PIN.Như thế dòng nạp sẽ đi +PIN => +acquy => -acquy => - PIN. Cái mosfet em cách ly -PIN và -acquy.Cái mạch kích mosfet của em có vấn đề gì không ạ? sao em không ngắt được nó hoàn toàn nhỉ?

      Comment


      • #4
        Nguyên văn bởi quick_slow Xem bài viết
        em dùng mosfet rồi anh ạ.Nhưng khổ nỗi lại không ngắt được hoàn toàn.Dòng từ PIN vẫn đi xuống acquy được.Em nối +acquy vào +PIN.Như thế dòng nạp sẽ đi +PIN => +acquy => -acquy => - PIN. Cái mosfet em cách ly -PIN và -acquy.Cái mạch kích mosfet của em có vấn đề gì không ạ? sao em không ngắt được nó hoàn toàn nhỉ?
        Con mosfet lắp như vậy bị ngược cực tính điện áp . Nó dẫn thông liên tục luôn . Tóm lại là vứ cái mạch này đi , lamf kieeur khacs thooi .
        Chuyên làm các mạch điện tử bí hiểm và kỳ quặc .
        nguyendinhvan1968@gmail.com

        Mobil : 0903 252 168 Chỉ gọi từ 09 giờ đến 17 giờ . Từ 18 giờ ngoài vùng phủ sóng

        Comment


        • #5
          Nguyên văn bởi nguyendinhvan Xem bài viết
          Con mosfet lắp như vậy bị ngược cực tính điện áp . Nó dẫn thông liên tục luôn . Tóm lại là vứ cái mạch này đi , lamf kieeur khacs thooi .
          Bác nói em mới để ý.Lúc ấy vẽ vội nên vẽ nhầm :-p .Thực ra mạch em lắp cức con FET D và S ngược lại .Bác có cao kiến j không ạ?

          Comment


          • #6
            Nguyên văn bởi quick_slow Xem bài viết
            Bác nói em mới để ý. Lúc ấy vẽ vội nên vẽ nhầm :-p .Thực ra mạch em lắp cức con FET D và S ngược lại .Bác có cao kiến j không ạ?
            Xoay kiểu gì cũng vứt . Kể cả dùng con Fet kênh P ( IRF 9540 ) cũng vứt mà .
            Việc đầu tiên là Khảo sát các số liệu . Tiếp đến là phải tính đến Kết cấu sơ bộ hệ thống . Sau đó mới đến việc Thiết kế chi tiết .
            Khảo sát các số liệu hiện giờ đang mù tịt , không biết cái Pin mặt trời nhà cậu cấp được công suất tối đa là bn ? Điện áp tối đã bn ? Điện áp thấp nhất bn ? Dòng tối đa bn ? trở nội của pin là bn ? .......
            Đặc điểm của hệ thống này là khi có nắng to thì phải tận dụng tối đa công suất để nạp vào AQ . Nhưng mỗi loại AQ chỉ cho phép dòng nạp tới hạn ? Vậy phải có hệ thống mạch nạp kết cấu dạng phân bố . Bình thường không có mạch nạp nào hoạt động .
            Khi đủ điện áp nạp thì mạch nạp thứ nhất hoạt động , các mạch nạp khác nghỉ . Nếu mạch nạp thứ nhất thấy vẫn còn thừa công suất từ pin mặt trời thì nó sẽ đưa ra một lệnh . Lệnh đó kích hoạt mạch nạp thứ 2 hoạt động . Hai AQ được nạp đồng thời .
            Nếu hai AQ nạp đồng thời vẫn thấy thừa công suất , mạch nạp thứ hai lại đưa ra một lệnh tiếp tục kích hoạt mạch nạp thứ 3 cho AQ thứ 3 . Lúc đó 3 AQ cùng được nạp .
            Nếu ba AQ nạp đồng thời vẫn thấy thừa công suất , mạch nạp thứ ba lại đưa ra một lệnh tiếp tục kích hoạt mạch nạp thứ 4 cho AQ thứ 4 . Lúc đó 4 AQ cùng được nạp .
            Hệ thống VXL sẽ biết được là toàn bộ hệ thống có tận thu tối đa công suất từ Mặt trời ban cho hay không ? Căn cứ vào lệnh ra của mạch nạp cuối cùng .
            Với kết cấu như vậy ta có thể dễ dàng thay thế , sửa chữa , bảo trì AQ , mạch nạp mà không làm gián đoạn hoạt động của hệ thống .
            Attached Files
            Last edited by nguyendinhvan; 23-05-2009, 15:26.
            Chuyên làm các mạch điện tử bí hiểm và kỳ quặc .
            nguyendinhvan1968@gmail.com

            Mobil : 0903 252 168 Chỉ gọi từ 09 giờ đến 17 giờ . Từ 18 giờ ngoài vùng phủ sóng

            Comment


            • #7
              nguyendinhvan ah bac có mạch điều khiển không cho tôi vơi cám ơn nhiều. quyet_dung79@yahoo.com.vn

              Comment


              • #8
                PIN của em có thể cho dòng 3A , max thì tầm 4A công suất 75W.Acquy em dùng loại 80A.Điện áp tối đa của Pin tầm 20V.Em chỉ sạc cho 1 acquy nên không tính đến chuyện phân bổ dòng nạp.MÀ em xem trong mạch của Trung Quốc nó dùng 2 con FET3205 nối chung cức S,cực D của 1 con nối với Pin, cực D còn lại nối acquy.Khi sạc thì cả 2 con FET đó đều thông nhưng không thấy nóng con nào cả trong khi em thử làm giống nó thì nóng vãi vật.Mạch sạc pin laptop nó cũng thế.Bác Văn có thể giải thích hộ em tại sao lại như thế được không?

                Comment


                • #9
                  Tưởng giề . Biết thì có biết tại sao nó nóng nhưng giúp thì không giúp nữa . Ăn trộm kỹ thuật thì ăn trộm của Hoa kỳ hay Anh quốc hay chí ít cũng là Nhật bản . Sao lại đi bắt chiếc kỹ thật anh Tàu khựa nhà ta ? Anh khựa nhà ta bắt chước của USA hay Japan thì rất dễ . Còn Việt nam chưa được học cách ăn trộm công nghệ của anh khựa bao giờ .
                  Tôi là người có tên tuổi đàng hoàng trên DĐ nên không bàn chuyện ấy ở đây .
                  Chuyên làm các mạch điện tử bí hiểm và kỳ quặc .
                  nguyendinhvan1968@gmail.com

                  Mobil : 0903 252 168 Chỉ gọi từ 09 giờ đến 17 giờ . Từ 18 giờ ngoài vùng phủ sóng

                  Comment


                  • #10
                    Nguyên văn bởi nguyendinhvan Xem bài viết
                    Tưởng giề . Biết thì có biết tại sao nó nóng nhưng giúp thì không giúp nữa . Ăn trộm kỹ thuật thì ăn trộm của Hoa kỳ hay Anh quốc hay chí ít cũng là Nhật bản . Sao lại đi bắt chiếc kỹ thật anh Tàu khựa nhà ta ? Anh khựa nhà ta bắt chước của USA hay Japan thì rất dễ . Còn Việt nam chưa được học cách ăn trộm công nghệ của anh khựa bao giờ .
                    Tôi là người có tên tuổi đàng hoàng trên DĐ nên không bàn chuyện ấy ở đây .
                    tên tuổi đàng hoàng là không trả lời được hả bác,thế thì chắc những người mà trả lời chắc có nhẽ không có tên tuổi gì thật...?

                    Comment


                    • #11
                      may cho em quá ở nhà quê tình trạng cúp diên thường xuyen ah.
                      vào đây mong các bác chỉ giúp cho
                      Last edited by vansang128; 08-03-2012, 13:30.

                      Comment


                      • #12
                        săp đến hè mùa nghĩa là mùa cúp điện cũng bắt đầu. em đang định làm mạch NLMT cho gia đình mà không biết về mạch sạc vào accquy.bác nào có thể chỉ dẫn dùm em với. có thể cho em sơ đồ nguyên lý của mạch với. accquy của em 12V-50Ah
                        còn tấm pin thì:- Công suất max của bảng pin: 20 Wp
                        - Công suất sử dụng thu được: ~ 80 W (70W-100W)
                        - Ḍòng danh định(Imp) : 0.78A
                        - Điện áp danh định (Vmp): 17.23V
                        - Điện áp hở mạch (Voc) : 13.45V
                        - Ḍòng hở mạch (Isc): 0.71A
                        em cảm ơn nhiều!!!!!!!!!!!!
                        em cũng đang làm mạch nghịch lưu dung con IC555 dòng ra cua nó 5A bác nào có thể chi dùm em với

                        Last edited by vansang128; 08-03-2012, 13:37.

                        Comment


                        • #13
                          Bạn xem lại các thông số của Tấm PIN và tìm hiểu thêm về PIN MT nhé.Có thể vào đây xem hoặc tìm thêm trên mạng.


                          Năng lượng mặt trời trong tầm tay - hãy tận dụng - Trang 106

                          Mạch nghịch lưu Bạn định lắp có ngay trong này (mạch của viethung94) dọc kỹ là lam dược

                          http://www.dientuvietnam.net/forums/...20v-40w-38030/

                          Comment


                          • #14
                            cảm ơn bác nghen

                            Comment


                            • #15
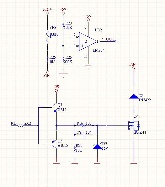
                              Nếu chỉ dùng tấm PIN 20Wp dùng đèn LED để chiếu sáng thì có thể lắp lấy điều khiển sạc.Mấy sơ đồ này linh kiện rất sẵn và đơn giản(dòng có thể đến 1,5A):
                              Attached Files

                              Comment

                              Về tác giả

                              Collapse

                              quick_slow Tìm hiểu thêm về quick_slow

                              Bài viết mới nhất

                              Collapse

                              Đang tải...
                              X