Hôm nay quay về vì nhớ ... ĐTVN mặc dù chưa luyện công xong. Cái đầu tiên đập vô mắt tui là bài của các cao thủ : nói chung chung và .. chỉ nói chung chung. Hơi thất vọng 1 chút nhưng đó không phải là tất cả.
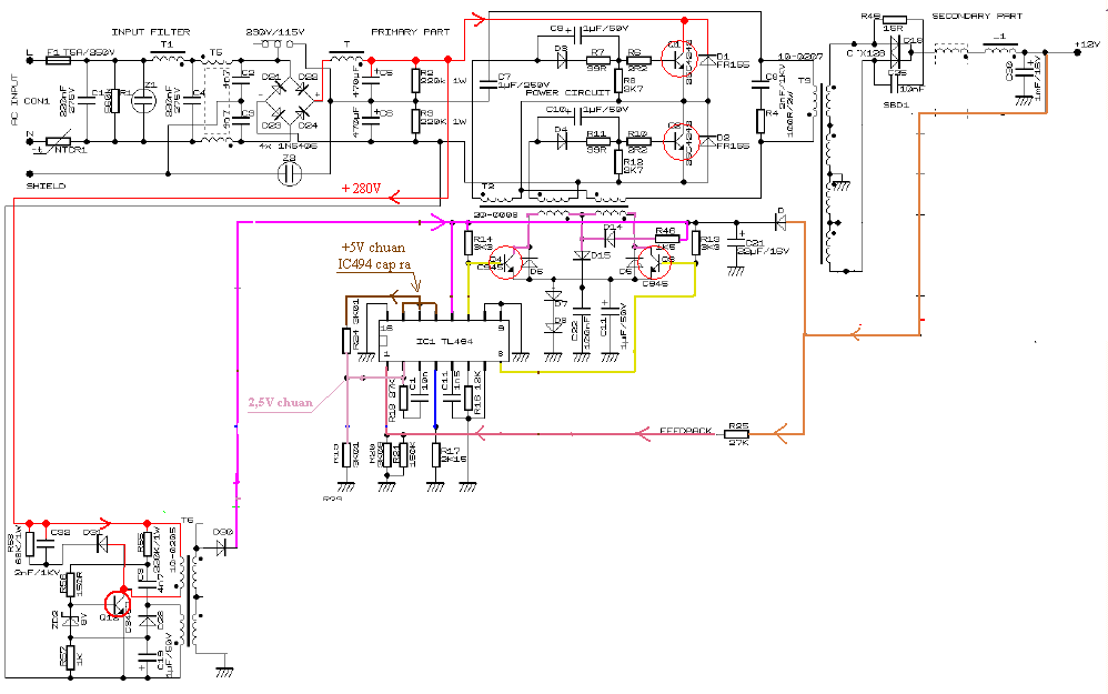
Các anh chị có ai biết (đã thấy) nguồn xung của các amply nước ngoài thì vui lòng cho biết nguồn xung của họ là nguồn đơn hay nguồn đôi? Chỉ có như vậy ta mới biết tính khả thi của nguồn xung đôi như thế nào!
Các anh chị có ai biết (đã thấy) nguồn xung của các amply nước ngoài thì vui lòng cho biết nguồn xung của họ là nguồn đơn hay nguồn đôi? Chỉ có như vậy ta mới biết tính khả thi của nguồn xung đôi như thế nào!
) do đó muốn áp ra “tăng hoặc giảm” thì ta sẽ “giảm hoặc tăng” trở hồi tiếp để cho áp hồi tiếp về chân 1 (494) “giảm hoặc tăng” 
Comment