Tôi xin trình bày một số vấn đề về Lò vi sóng : Nguyên tắc của Lò Vi sóng thì nói chung mọi người điều hiểu tuy nhiên ở đây tôi chỉ đưa một số ý kiến về sự khác nhau giữa Lò Vi sóng dùng biến áp tạo cao áp và Lò dùng Inverter để tạo cao áp .
Điều chỉnh công suất :
Lò thường : Khi cần 50% công suất chẳng hạn thì lò sẽ nghỉ lần lượt 50 thời gian và làm việc 50% thời gian được cài đặt .
Lò Inverter : Cung cấp đúng 50% công suất trong suốt thời gian làm việc , việc điều chỉnh công suất thực hiện bằng độ rộng xung kích thích ,
Tần số của inverter hoạt động từ 20KHz đến 40 Khz, với nguyên tắc trên nhiệt độ của thức ăn sẽ được điều khiển với bộ cảm biến áp lực hơi nóng của lò , bộ này được đặt có đường dẫn hơi riêng từ lò nướng thôi ra ngoài .
Cấu tạo của cảm biến dựa trên áp lực hơi nước và nhiệt độ đặt lên tấm gốm áp điện , khi điện áp của miếng áp điện đạt được một mức nào đó thì lò sẽ chuyển trạng thái .
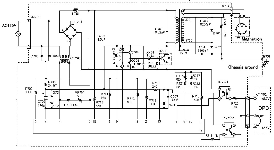
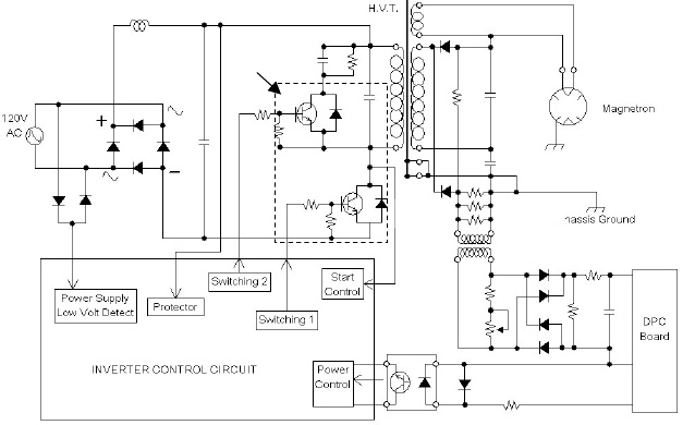
Xin gửi luôn sơ đồ của Lò Inverter để các bạn nghiên cứu và bàn luận .
Điều chỉnh công suất :
Lò thường : Khi cần 50% công suất chẳng hạn thì lò sẽ nghỉ lần lượt 50 thời gian và làm việc 50% thời gian được cài đặt .
Lò Inverter : Cung cấp đúng 50% công suất trong suốt thời gian làm việc , việc điều chỉnh công suất thực hiện bằng độ rộng xung kích thích ,
Tần số của inverter hoạt động từ 20KHz đến 40 Khz, với nguyên tắc trên nhiệt độ của thức ăn sẽ được điều khiển với bộ cảm biến áp lực hơi nóng của lò , bộ này được đặt có đường dẫn hơi riêng từ lò nướng thôi ra ngoài .
Cấu tạo của cảm biến dựa trên áp lực hơi nước và nhiệt độ đặt lên tấm gốm áp điện , khi điện áp của miếng áp điện đạt được một mức nào đó thì lò sẽ chuyển trạng thái .
Xin gửi luôn sơ đồ của Lò Inverter để các bạn nghiên cứu và bàn luận .
