Thông báo

Collapse
No announcement yet.

Hỏi xin sơ đồ tivi các loại

Collapse
This is a sticky topic.
X
X
 
  • Lọc
  • Giờ
  • Show
Clear All
new posts

  • Cảm ơn Tuanhonglac nhé

    Comment


    • Chào tất cả các bác.
      Em đang làm con Daewoo 1649M. Nó bị chết cao áp các bác ạ, em đã thay cao áp cho nó rồi (F1577). Nhưng giờ máy chạy chưa hoàn chỉnh. Cụ thể là khi máy chạy cao áp có tiếng rít, màn hình bị co cả 4 chiều, hơi bay mầu một chút và thêm một hiện tượng nữa là máy đang chạy thi thoảng lại nhiễu (giống như la tín hiệu kém vậy) nhưng chuyển qua kênh khác rôi chuyển lại thì lại khỏi.
      Em cung mới vào nghề thôi nên mong các poro ra tay giúp đỡ. Xin đa tạ!

      Comment


      • thay thạch anh dao động đi bạn ơi.

        Comment


        • anh chị ơi! em có 2 sơ đồ mạch về tivi mà chả biết phân tích thế nào cả !??

          Comment


          • hôm nào em up sơ đồ mọi người phân tích giùm em nha!

            Comment


            • Sơ đồ nguồn PANASONIC STRW 6754
              Attached Files

              Comment


              • chao anh em tren dien dan ! anh em nao co so do ti vi VTB A1610 cho minh xin .
                cam on anh em nhieu

                Comment


                • Nguyên văn bởi quang 1547 Xem bài viết
                  chao anh em tren dien dan ! anh em nao co so do ti vi VTB A1610 cho minh xin .
                  cam on anh em nhieu
                  chạy ic gì vậy bạn .nếu có tương đương mình gởi cho

                  Comment


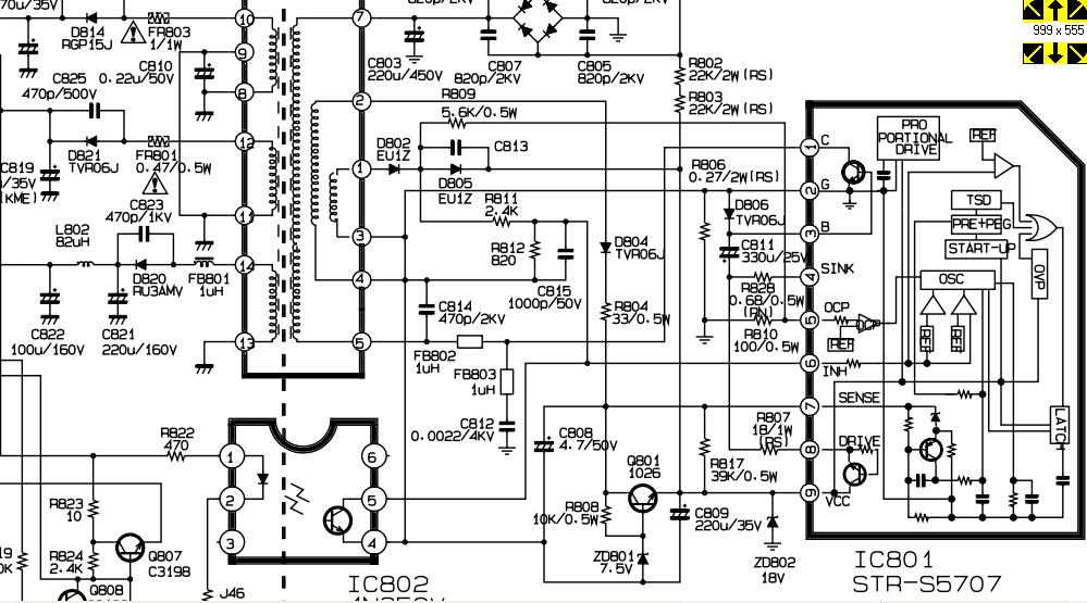
                  • nhờ ae trên diễn đàn.ai có sơ đồ tivi LG cũ 14' (không rõ model) chạy con STR 5707 ,cho tôi xin với .cái con máy nó bị hỏng IC nguồn . đen thui mấy con R ở phần nguồn không đọc được trị số .xin cảm ơn.

                    Comment


                    • Nguyên văn bởi pham.nga Xem bài viết
                      nhờ ae trên diễn đàn.ai có sơ đồ tivi LG cũ 14' (không rõ model) chạy con STR 5707 ,cho tôi xin với .cái con máy nó bị hỏng IC nguồn . đen thui mấy con R ở phần nguồn không đọc được trị số .xin cảm ơn.
                      CÁi này chắc giống . Sơ đồ này hơi lớn mình không gởi nguyên sơ đồ được
                      Attached Files

                      Comment


                      • Nguyên văn bởi bbc-cnn Xem bài viết
                        cái này chắc giống . Sơ đồ này hơi lớn mình không gởi nguyên sơ đồ được
                        cảm ơn bạn vô cùng./ tiện bạn cho mình hỏi làm cách nào để chỉ cắt một phần nào đó của cả cái sơ đồ để đưa lên nhỉ ?
                        Last edited by pham.nga; 28-04-2011, 14:36.

                        Comment


                        • bác nào có sơ đồ JVC AV-G21MXVTA không...cho em với...T_Y

                          Comment


                          • Xin chào các bạn
                            Bạn nào có sơ đồ TV Panasonic TC 21PS72V chạy IC xử lý TDA 9541H IC dán cho mình xin với .Chân thành cảm ơn

                            Comment


                            • Bác nào có sơ đồ nguyên lý về nguồn cung cấp của các model sau :
                              - Sam sung CS14V2
                              - LG CF-21FA3
                              - SonyWega KT-TG21M80
                              - Panasonic TC-21/25/29P20
                              - TCL
                              -Daewoo
                              - Toshiba
                              -Máy trung quốc dùng IC giải mã LA76810

                              thì cho em xin với ak?
                              Ai có tài liệu về các model trên thì up lên cho em tham khảo
                              Em đang làm tiểu luận

                              Comment


                              • chao cac bac , b nao co so do chan cao ap tv lg 6006e ko

                                Comment

                                Về tác giả

                                Collapse

                                hoanglinh663 Tìm hiểu thêm về hoanglinh663

                                Bài viết mới nhất

                                Collapse

                                Đang tải...
                                X