Thông báo

Collapse
No announcement yet.

Sự khác biệt giữa IC , Transistor và mosfet

Collapse
X
 
  • Lọc
  • Giờ
  • Show
Clear All
new posts

  • #16
    Nguyên văn bởi wanbi_viruts Xem bài viết
    theo tô thì thấy tran nó hay hơn ic nhiều ic chỉ cho những ứng dụng nhỏ thôi
    Em cũng thấy thế. IC nó có tính tích hợp cao nên nghe ko thể hay bằng Tran. Nhất là tiếng Bass. Nhưng IC cũng có loại hay,em vote cho TDA và STK

    Comment


    • #17
      Nguyên văn bởi huytrandang Xem bài viết
      Các bác nhiều dự án qúa hehe ...Năm mới xin kính chúc sức khoẻ các bác . Theo m thì amp mạnh yếu chưa quyết định cho sự hay nó còn liên quan đến tín hiệu fát và loa cả không gian nữa khi mà tự tay ráp xong 1 mạch cs đóng xong 1 thùng loa sau khi đấu nối và cấp nguồn chạm tay thấy loa kêu bùm bụp đã thấy trong nguời rạo rực rồi vậy khi fát bản nhạc được yêu thích nữa thì cái cảm giác nó khó tả ghê có fải thế không ạ các bác ...theo nhận định của m là thế có gì k fải các bác bỏ qúa cho
      Lần đầu tiên học lắp Amp,lắp con TDA2030,nghe nó hát được mà sướng muốn nhảy cẫng lên. Bh lắp cũng khá quen tay nên ko còn cái kiểu nhảy lên nhảy xuống đấy nữa

      Comment


      • #18
        Nguyên văn bởi quocviet121 Xem bài viết
        đó h em chỉ ráp ic thôi chưa ráp sò bao h cả ic thì nó dể chỉ cần ráp đúng là chạy còn sò thì cân chỉnh đủ thứ mà em thì là một người chẳng có kái j trong sọ cả em mới có lớp 8 thôi chưa học một khóa nào về điện em tự học hỏi các bác trên mạng trên sách vở đúng thật như câu sách vở tạp chí internet là ông thầy câm luôn giúp em
        mong các bác chỉ dạy em thêm
        Tớ cứ tưởng mình lớp 10 là trẻ con nhất trong 4Rum. Ai ngờ còn có cậu lớp 8. Tớ cũng chẳng có tí gì trong sọ,chắc lên lớp 12 mới đc học. Rất vui đc làm quen

        Comment


        • #19
          Nguyên văn bởi this1998 Xem bài viết
          Em cũng thấy thế. IC nó có tính tích hợp cao nên nghe ko thể hay bằng Tran. Nhất là tiếng Bass. Nhưng IC cũng có loại hay,em vote cho TDA và STK
          mỗi cái có cái hay riêng nhox ah, IC tích hợp thì chạy rất chuẩn, âm thanh ra khá hay, và DC out rất bé ~ milivolt vì nó tính toán hết gần tuyệt đối rồi, CS thì tùy, rất nhiều chủng loại từ 1W => 200W đều có, còn việc âm sắc ra thế nào là còn tùy vào những linh kiện tích hợp bên trong của nó, thực chất nó chính là 1 bo mạch CS dùng tran bình thường gồm trở, tụ, tran gom gọn lại trong 1 cái vỏ như thế. bạn mổ con STK ra xem, 1 bo mạch với 4 tran CS loại dán trong đó đấy.
          mạch lắp = tran rời thì có lẽ các bạn luôn chọn những dòng cs khá cao, 1 cặp b688 D718 thì cs ~100W rồi, nghe lực và mạnh hơn con 7294 là tất nhiên, nhưng các bạn làm sẽ k đạt dc cái hiệu suất tối ưu, sai số giữa các tầng k thể nhỏ hơn IC tích hợp dc, vì thế ngõ ra mạch linh kiện rời rất ít đạt vài milivolt (mình làm chục mạch thì được 2 mạch DC ~0.04V tức là 40mV)
          Nhưng cái thú chơi âm thanh có nhiều dạng lắm, người thì thích thưởng thức âm thanh hay, chẳng qtam là tran hay IC, có người thích làm mạch (như mình và các bạn) thì thích vọc thích làm, nên đa số sẽ làm = tran rời, vì nó có cái khó để cố gắng làm thành công sẽ thấy vui và hạnh phúc, hay độ chế mạch gồm cả IC và tran kéo dòng cho mạnh thêm, khi làm dc cái nhỏ, mình lại thích làm cái cs to hơn, vĩ đại hơn nữa đúng k hihi
          Túm lại là IC hay tran, tùy mỗi người nhận xét nhưng nói cho cùng thì nó cũng ~ như nhau thôi
          Giờ nhiều người thích MosFet hơn vì nó trong trẻo, sạch tiếng hơn tran
          Last edited by cvhp; 17-02-2013, 22:58.
          .

          Comment


          • #20
            Nguyên văn bởi quocviet121 Xem bài viết
            bác cvhp nói đúng ba em mua cái giàn chạy mosfet em karao đở quá nên ko ca lun hihiu
            Mosfet dùng nghe nhạc thì hay, muốn hát thì chỉnh thêm xíu nghe mới dc, vì hát nó nghe giọng rất khô khan
            .

            Comment


            • #21
              Nguyên văn bởi cvhp Xem bài viết
              mỗi cái có cái hay riêng nhox ah, IC tích hợp thì chạy rất chuẩn, âm thanh ra khá hay, và DC out rất bé ~ milivolt vì nó tính toán hết gần tuyệt đối rồi, CS thì tùy, rất nhiều chủng loại từ 1W => 200W đều có, còn việc âm sắc ra thế nào là còn tùy vào những linh kiện tích hợp bên trong của nó, thực chất nó chính là 1 bo mạch CS dùng tran bình thường gồm trở, tụ, tran gom gọn lại trong 1 cái vỏ như thế. bạn mổ con STK ra xem, 1 bo mạch với 4 tran CS loại dán trong đó đấy.
              mạch lắp = tran rời thì có lẽ các bạn luôn chọn những dòng cs khá cao, 1 cặp b688 D718 thì cs ~100W rồi, nghe lực và mạnh hơn con 7294 là tất nhiên, nhưng các bạn làm sẽ k đạt dc cái hiệu suất tối ưu, sai số giữa các tầng k thể nhỏ hơn IC tích hợp dc, vì thế ngõ ra mạch linh kiện rời rất ít đạt vài milivolt (mình làm chục mạch thì được 2 mạch DC ~0.04V tức là 40mV)
              Nhưng cái thú chơi âm thanh có nhiều dạng lắm, người thì thích thưởng thức âm thanh hay, chẳng qtam là tran hay IC, có người thích làm mạch (như mình và các bạn) thì thích vọc thích làm, nên đa số sẽ làm = tran rời, vì nó có cái khó để cố gắng làm thành công sẽ thấy vui và hạnh phúc, hay độ chế mạch gồm cả IC và tran kéo dòng cho mạnh thêm, khi làm dc cái nhỏ, mình lại thích làm cái cs to hơn, vĩ đại hơn nữa đúng k hihi
              Túm lại là IC hay tran, tùy mỗi người nhận xét nhưng nói cho cùng thì nó cũng ~ như nhau thôi
              Giờ nhiều người thích MosFet hơn vì nó trong trẻo, sạch tiếng hơn tran
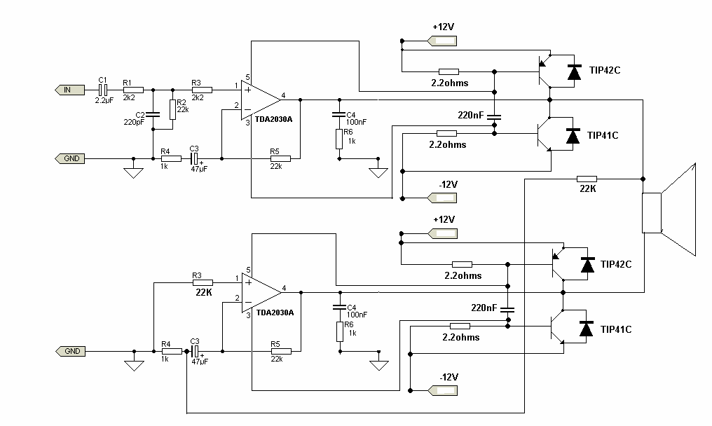
              Em rất thích chất âm mượt của IC nhưng lại muốn nâng công suất bằng cách dùng cặp Tran kéo dòng. Hồi trước em làm đi làm lại 3 lần cái mạch cầu 2 IC TDA2030A dùng 4 con TIP41C,TIP42C để kéo dòng mà CS ko nâng tẹo nào. Ko biết có phải Tran rởm k vì em mua ngoài chợ Giời,IC thì vẫn dùng ngon.
              Em làm dựa theo mạch này:
              Click image for larger version

Name:	200watts_power_amplifier_tda2030_e49.jpg
Views:	2
Size:	64.7 KB
ID:	1374565
              Và đây là mạch em tự làm,chế từ mạch kia,ko hiểu sao CS nó vẫn thế:
              Click image for larger version

Name:	p72-f1.gif
Views:	2
Size:	11.9 KB
ID:	1374566

              Comment


              • #22
                Nguyên văn bởi this1998 Xem bài viết
                Em rất thích chất âm mượt của IC nhưng lại muốn nâng công suất bằng cách dùng cặp Tran kéo dòng. Hồi trước em làm đi làm lại 3 lần cái mạch cầu 2 IC TDA2030A dùng 4 con TIP41C,TIP42C để kéo dòng mà CS ko nâng tẹo nào. Ko biết có phải Tran rởm k vì em mua ngoài chợ Giời,IC thì vẫn dùng ngon.
                Em làm dựa theo mạch này:
                [ATTACH=CONFIG]60742[/ATTACH]
                Và đây là mạch em tự làm,chế từ mạch kia,ko hiểu sao CS nó vẫn thế:
                [ATTACH=CONFIG]60743[/ATTACH]
                Em làm mạch cầu theo datasheet, chỉ đấu cầu 2 TDA, k có tran nào hết, rùi em so sánh với 1 TDA chạy đơn xem. CS nó gấp đôi thằng chạy đơn rồi, còn em ss 2 mạch cầu: 2-TDA và mạch 2-TDA + 4Tip thì không khác tý nào. vì cùng 1 loa 8 Ohm thì điện áp ra như nhau, mạch dug thêm 4 con tip ấy em gắn // 3 cái loa vào xem, chạy nghe rất to, vì 4 con tip kéo dòng cho tải thấp ohm chứ k có tác dụng nâng điện áp lên, nên ss 2 mạch với 1 loa 8 ohm thì như nhau mà thôi, nhớ tản nhiệt cả IC và tip, mạch này ghi là hơn 100W nhưng k phải đánh loa 4 tấc đâu, điện áp nó giới hạn do con TDA chỉ có dòng là tăng do tip nên sẽ kéo được 2-3 quả loa 2 tấc mắc // vào mạch, khi đó nguồn của nhox cũng phải là 12v-0-12v + 7Ampere đấy
                .

                Comment


                • #23
                  Nguyên văn bởi cvhp Xem bài viết
                  Em làm mạch cầu theo datasheet, chỉ đấu cầu 2 TDA, k có tran nào hết, rùi em so sánh với 1 TDA chạy đơn xem. CS nó gấp đôi thằng chạy đơn rồi, còn em ss 2 mạch cầu: 2-TDA và mạch 2-TDA + 4Tip thì không khác tý nào. vì cùng 1 loa 8 Ohm thì điện áp ra như nhau, mạch dug thêm 4 con tip ấy em gắn // 3 cái loa vào xem, chạy nghe rất to, vì 4 con tip kéo dòng cho tải thấp ohm chứ k có tác dụng nâng điện áp lên, nên ss 2 mạch với 1 loa 8 ohm thì như nhau mà thôi, nhớ tản nhiệt cả IC và tip, mạch này ghi là hơn 100W nhưng k phải đánh loa 4 tấc đâu, điện áp nó giới hạn do con TDA chỉ có dòng là tăng do tip nên sẽ kéo được 2-3 quả loa 2 tấc mắc // vào mạch, khi đó nguồn của nhox cũng phải là 12v-0-12v + 7Ampere đấy
                  À. Tức là gắn thêm sò kéo chỉ để tăng dòng,giúp mạch có thể kéo nhiều loa cùng lúc mà ko sợ IC bị quá công suất phải ko ạ. Vậy mạch này tương tự như mạch "úp thìa" phải ko ạ

                  Comment


                  • #24
                    Nguyên văn bởi cvhp Xem bài viết
                    Khi đó nguồn của nhox cũng phải là 12v-0-12v + 7Ampere đấy
                    Nguồn của em có +-15V/5A. Mà hàng chợ Giời chắc chỉ có 3A. Em đang học cách quấn BA,tháo mấy cái BA có sẵn ra quấn lại cho chuẩn

                    Comment


                    • #25
                      Nguyên văn bởi this1998 Xem bài viết
                      Nguồn của em có +-15V/5A. Mà hàng chợ Giời chắc chỉ có 3A. Em đang học cách quấn BA,tháo mấy cái BA có sẵn ra quấn lại cho chuẩn
                      hihi biến áp 5A thì ~3A, quấn lại bằng dây đồng, và quấn chặt hết k chừa lỗ hổng thì có thể đạt 5A, nhưng vậy nó sẽ nóng vì lõi ferit nó k phải xịn. mà quấn cũng khá cực đấy, phải quấn lại hết cả sơ cấp và thứ cấp với cùng số vòng và dây to hơn xíu, vì đầu vào nhiều thì ra mới dc nhìu, mà phải đo khe hở của BA và chọn đường kính dây phù hợp, ham dòng lớn, chọn dây to rùi quấn chưa đủ vòng mà bít chịt rùi thì hỏng vì chưa đủ điện áp, nhiều biến áp nó quấn cũng gần hết chỗ trống rùi, nên chỉ quấn lại bằng dây đồng có đường kính tương đương (BA nó bán toàn quấn dây nhôm) thì có cũng đạt được 5A đó, nhưng nói trước là dây đồng cũng k rẻ đâu
                      .

                      Comment


                      • #26
                        Nguyên văn bởi this1998 Xem bài viết
                        À. Tức là gắn thêm sò kéo chỉ để tăng dòng,giúp mạch có thể kéo nhiều loa cùng lúc mà ko sợ IC bị quá công suất phải ko ạ. Vậy mạch này tương tự như mạch "úp thìa" phải ko ạ
                        Chính xác, nhưng brigde thì tăng điện áp ra loa lên gấp đôi nữa mà
                        Last edited by cvhp; 18-02-2013, 00:27.
                        .

                        Comment


                        • #27
                          Nguyên văn bởi cvhp Xem bài viết
                          Chính xác, nhưng brigde thì tăng điện áp ra loa lên gấp đôi nữa mà
                          Hì. Thanks bác. Em chỉ sợ lắp Briged nó to quá làm tiếng vỡ thì mất hay

                          Comment


                          • #28
                            sao mà vỡ dc, vì brigde thì mỗi con nó chạy vẫn bình thường, chỉ đảo tín hiệu lại lấy ngõ ra 2 con để được áp x2 lên, brigde 2 em 7294 thì đánh được loa 3 tấc ngon ấy
                            .

                            Comment


                            • #29
                              Nguyên văn bởi cvhp Xem bài viết
                              hihi biến áp 5A thì ~3A, quấn lại bằng dây đồng, và quấn chặt hết k chừa lỗ hổng thì có thể đạt 5A, nhưng vậy nó sẽ nóng vì lõi ferit nó k phải xịn. mà quấn cũng khá cực đấy, phải quấn lại hết cả sơ cấp và thứ cấp với cùng số vòng và dây to hơn xíu, vì đầu vào nhiều thì ra mới dc nhìu, mà phải đo khe hở của BA và chọn đường kính dây phù hợp, ham dòng lớn, chọn dây to rùi quấn chưa đủ vòng mà bít chịt rùi thì hỏng vì chưa đủ điện áp, nhiều biến áp nó quấn cũng gần hết chỗ trống rùi, nên chỉ quấn lại bằng dây đồng có đường kính tương đương (BA nó bán toàn quấn dây nhôm) thì có cũng đạt được 5A đó, nhưng nói trước là dây đồng cũng k rẻ đâu
                              BA của em nó quấn bằng đồng mà bác. Em thấy rõ màu đồng mà. Bây giờ ko đủ xiền mua dây đồng to hơn thì chỉ còn cách siết cho dây đồng chặt thêm chút xíu là được ạ

                              Comment


                              • #30
                                Nguyên văn bởi cvhp Xem bài viết
                                sao mà vỡ dc, vì brigde thì mỗi con nó chạy vẫn bình thường, chỉ đảo tín hiệu lại lấy ngõ ra 2 con để được áp x2 lên, brigde 2 em 7294 thì đánh được loa 3 tấc ngon ấy
                                Em được ở lớp giao cho làm Ampli để dùng mỗi khi có dịp gì tổ chức ở lớp thì vác Ampli ra,1 con TDA7294 chắc cũng đủ nghe nhưng mà em lại cứ ham to. Thế mới khổ. Mà bác thức muộn thế

                                Comment

                                Về tác giả

                                Collapse

                                quocviet121 Tìm hiểu thêm về quocviet121

                                Bài viết mới nhất

                                Collapse

                                Đang tải...
                                X