trông hơi cùi phải ko.nhưng mà nghe cũng khá ngon
Thông báo
Collapse
No announcement yet.
Tự đóng loa
Collapse
X
-
Bạn đọc cho kỹ từng câu ,phải biết phân tích và liên tưởng thì mới hiểu được chừ , bạn đọc qua làm sao hiểu , khi đọc bạn đặt ra câu hỏi tại sao lại như thế và làm như thế có tác dụng như thế nào..... thì mới hỉu được ...Nguyên văn bởi thangba123 Xem bài viếtax.mình đọc mà chẳng hiểu cái mô tê gì luôn á.thiệt là khó quá
Y!:
Mail:
Comment
-
nhình thì không thấy có cảm tìn chút nào hết , khonng biết âm thanh thế nàoNguyên văn bởi thangba123 Xem bài viếttrông hơi cùi phải ko.nhưng mà nghe cũng khá ngon
Y!:
Mail:
Comment
-
Đừng vội kết luận về em nó như vậy mà tội. Âm thanh em nó phát ra còn phụ thuộc rất nhiều yếu tố nữa: Nguồn âm, âmplu, thùng loa, v.v... Theo mình thì trông em ấy cũng đâu đến nỗi nào, nếu có thùng và âm ly phù hợp chắc em ấy kêu rất hay.Nguyên văn bởi thangba123 Xem bài viếtâm thanh nghe như chó sủa.dở lắm bạn ơi.tại ko kiếm đc con loa nào khác.hjhj
Mình đã từng đóng một cục Sub bằng củ bass 20 mua lại (trông còn nát hơn củ bass tàu khựa ở chợ trời, lại còn bị thủng màng và đã quấn lại coin rất là un-pro) thế mà vẫn đập uỳnh uỳnh với tiếng bass rất uy lực, chỉ mở to quá mới bị rè thôi!
Có sức người đồ đểu cũng thành zin!Cần mua gấp chung cư (Hà Nội) diện tích trên dưới 50m2 để triển khai dự án nhà thông minh!!!
0989313142
Comment
-
kaka hoàn toàn đồng ý với bồ.Nguyên văn bởi lvt195 Xem bài viếtĐừng vội kết luận về em nó như vậy mà tội. Âm thanh em nó phát ra còn phụ thuộc rất nhiều yếu tố nữa: Nguồn âm, âmplu, thùng loa, v.v... Theo mình thì trông em ấy cũng đâu đến nỗi nào, nếu có thùng và âm ly phù hợp chắc em ấy kêu rất hay.
Mình đã từng đóng một cục Sub bằng củ bass 20 mua lại (trông còn nát hơn củ bass tàu khựa ở chợ trời, lại còn bị thủng màng và đã quấn lại coin rất là un-pro) thế mà vẫn đập uỳnh uỳnh với tiếng bass rất uy lực, chỉ mở to quá mới bị rè thôi!
Có sức người đồ đểu cũng thành zin!
hàng DIY thì trông phải hơi "ghẻ" nhưng quan trọng là cái "chất " của nó!
Comment
-
Đồng ý với bạn và với tinh thần DIY...........Nguyên văn bởi lvt195 Xem bài viếtĐừng vội kết luận về em nó như vậy mà tội. Âm thanh em nó phát ra còn phụ thuộc rất nhiều yếu tố nữa: Nguồn âm, âmplu, thùng loa, v.v... Theo mình thì trông em ấy cũng đâu đến nỗi nào, nếu có thùng và âm ly phù hợp chắc em ấy kêu rất hay.
Mình đã từng đóng một cục Sub bằng củ bass 20 mua lại (trông còn nát hơn củ bass tàu khựa ở chợ trời, lại còn bị thủng màng và đã quấn lại coin rất là un-pro) thế mà vẫn đập uỳnh uỳnh với tiếng bass rất uy lực, chỉ mở to quá mới bị rè thôi!
Có sức người đồ đểu cũng thành zin!


Y!:
Mail:
Comment
-
Bạn ơi . Show hàng đi bạnNguyên văn bởi lvt195 Xem bài viếtMình đã từng đóng một cục Sub bằng củ bass 20 mua lại (trông còn nát hơn củ bass tàu khựa ở chợ trời, lại còn bị thủng màng và đã quấn lại coin rất là un-pro) thế mà vẫn đập uỳnh uỳnh với tiếng bass rất uy lực, chỉ mở to quá mới bị rè thôi!
Có sức người đồ đểu cũng thành zin!
.Cho anh em chiêm nghưỡng cái nhỉ
con loa của mình cũng ko tốt lắm. Nên cũng đang tham khảo các bác đây
Nhiễu điều phủ lấy giá gương
Người trong một nước phải thương nhau cùng
Comment
-
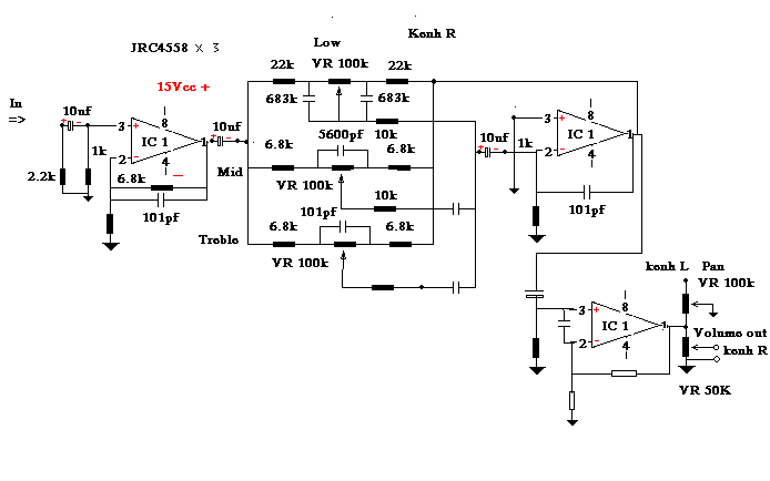
anh co mach chinh bass tress cho ca hai kenh khong vay
giup em voi
em lam cai khuech dai 2 kenh dung 2 con TDA1514 nhung lai vuong o cho mach tinh chinh bass tress.neu lam chinh cho tung kenh thi qua phi
mong anh va cac bac chi giup.co the gui qua dia chi mail: votrankhoa36@yahoo.com.vn
Comment
-
đây bạn, bạn tham khảo mach này xem , chúc thành côngNguyên văn bởi VOTRANKHOA36 Xem bài viếtanh co mach chinh bass tress cho ca hai kenh khong vay
giup em voi
em lam cai khuech dai 2 kenh dung 2 con TDA1514 nhung lai vuong o cho mach tinh chinh bass tress.neu lam chinh cho tung kenh thi qua phi
mong anh va cac bac chi giup.co the gui qua dia chi mail: votrankhoa36@yahoo.com.vnY!:
Mail:
Comment
-
anh co mach em can ne ! co j mail cho anh !Nguyên văn bởi VOTRANKHOA36 Xem bài viếtanh co mach chinh bass tress cho ca hai kenh khong vay
giup em voi
em lam cai khuech dai 2 kenh dung 2 con TDA1514 nhung lai vuong o cho mach tinh chinh bass tress.neu lam chinh cho tung kenh thi qua phi
mong anh va cac bac chi giup.co the gui qua dia chi mail: votrankhoa36@yahoo.com.vn
Comment
-
bác nongdanfo dong loa đến đâu rồi ?Nguyên văn bởi nongdanfo Xem bài viếtBạn ơi . Show hàng đi bạn
.Cho anh em chiêm nghưỡng cái nhỉ
con loa của mình cũng ko tốt lắm. Nên cũng đang tham khảo các bác đây
Last edited by love-dientu; 14-06-2010, 09:10.Y!:
Mail:
Comment
-
Dạ . em đang ủ mưu đây ạ. Phải để dành tiền chơi con loa khác thôi. Đóng đi đóng lại con loa cùi ko ăn thua là mấy
. Đợt này phải thay cả Biến áp nguồn... nói chung là còn nhiều việc lắm các bác ợ.
.Tạm thời để vậy đã.. nghe tạm vậy 
Đấy ! kêu rồi ,,, nghe hay rồi,,, vẫn còn nhiều cái để chỉnh sửa nữa các bác ợ
. Vì mình hay mở nhỏ ( vừa nghe ) Mùa hè thì nóng.. nên tản nhiệt cũng nóng lắm các bác ợ.
Nhà em dạo này mất điện 10 tiếng trở lên.. hic ... nóng vã mồ hôi. Kiểu này sang Box điện gia dụng làm cái quạt chạy điện 12 V thôi
Nhiễu điều phủ lấy giá gương
Người trong một nước phải thương nhau cùng
Comment
-
bạn tham khảo cái này xem saoNguyên văn bởi thangba123 Xem bài viếtmình có cái loa đường kính 20cm.d nam châm 15cm.vạy kích thước loa như thế nào thì để âm thanh hay.và nhiều bass
bạn muốn âm sâu hơn thì cho chiều dài ống thông hơi thêm nữa ,
Y!:
Mail:
Comment
Bài viết mới nhất
Collapse
-
bởi bqvietMạch cồng kềnh nhưng khá bài bản. Nếu tự làm để học thì cũng đáng để bắt tay nghịch chơi. Nếu chỉ cần sản phẩm thì các sàn thương mại điện tử có sẵn UPS DC này ra 5V hoặc 12V rất sẵn, chạy pin, giá cũng không đắt.
-
Channel: Điện tử sáng tạo
Hôm qua, 18:28 -
-
bởi mylinhattTrong vận hành thực tế, nhiều xưởng gia công gặp tình trạng máy phay CNC bắt đầu sai kích thước, bề mặt rung nhẹ hoặc phát sinh lỗi thay dao dù chương trình và dao cắt không thay đổi. Phần lớn các vấn đề này không xuất phát từ lập trình mà đến từ việc bảo dưỡng máy chưa được thực hiện đúng và đủ....
-
Channel: Máy công cụ
22-12-2025, 11:27 -
-
bởi ittcHì, em tính đi mua 1 cái máy Khoan và máy Mài (cắt), em đã chính thức gạt thằng BOSCH sang 1 bên vì giá cao hơn Dewalt và Makita, hơn nữa xem Cataloge của nó thì hàng ít model mẫu mã hơn.
Giá Dewalt và Makita thấy ngang ngửa nhau, thôi thì nhu...-
Channel: Điện tử gia dụng
22-12-2025, 07:20 -
-
bởi DaoVanTrongChào Anh Em. Nay em có tạo 1 sơ đồ mạch UPS sau, xin Ae cho ý kiến.
Và nếu biết sản phẩm này nếu có sẵn thì em xin link để mua (nếu giá phù hợp) thì em đỡ phải làm ạ, vì em tìm nhưng không thấy:
╔═══════════════════[ĐIỆN_LƯỚI_220V]════════════════╗...-
Channel: Điện tử sáng tạo
21-12-2025, 23:32 -
-
Trả lời cho Nên mua máy phay CNC cũ, máy mới phổ thông hay máy chất lượng cao? Góc nhìn từ bài toán sản xuất thực tếbởi nguyendinhvanNgày trước, khi KT đang tăng trưởng, một cái máy tự động cũ tầm trung, thì khoảng 5 năm là hoàn vốn. Nhưng hiện tại, mọi việc đều chậm trễ, cạnh tranh, nên theo các xếp tính thì phải hơn 10 năm làm việc ngon lành thì mới hoàn vốn....
-
Channel: Máy công cụ
20-12-2025, 20:23 -
-
Trả lời cho cách làm led Hao Quang.có pro nào biết k nhỉ ???bởi StatusHello! I'm from Kazakhstan. Can anyone share the HEX file with me? The download link in post 50 doesn't work.
-
Channel: Vi điều khiển họ 8051
18-12-2025, 00:05 -
-
bởi mylinhattChào anh em cơ khí,
Trong quá trình tư vấn đầu tư thiết bị cho xưởng, mình gặp rất nhiều câu hỏi kiểu: “Nên mua máy phay CNC cũ để tiết kiệm, chọn máy mới phổ thông cho yên tâm, hay cố gắng lên máy chất lượng cao để làm hàng khó?”. Thực tế, đây không phải câu hỏi chỉ về...-
Channel: Máy công cụ
17-12-2025, 13:38 -
-
Trả lời cho Vấn đề về tốc độ quaybởi nguyendinhvanSử dụng động cơ servor, hoặc lắp thêm một cái encoder vào động cơ bước. Encoder sẽ kiểm soát động cơ có quay hoặc đứng im.
-
Channel: Điện tử truyền hình
14-12-2025, 19:50 -

Comment