Mạch ECHO ( vang nhại AUDIO ) có rất nhiều loại .
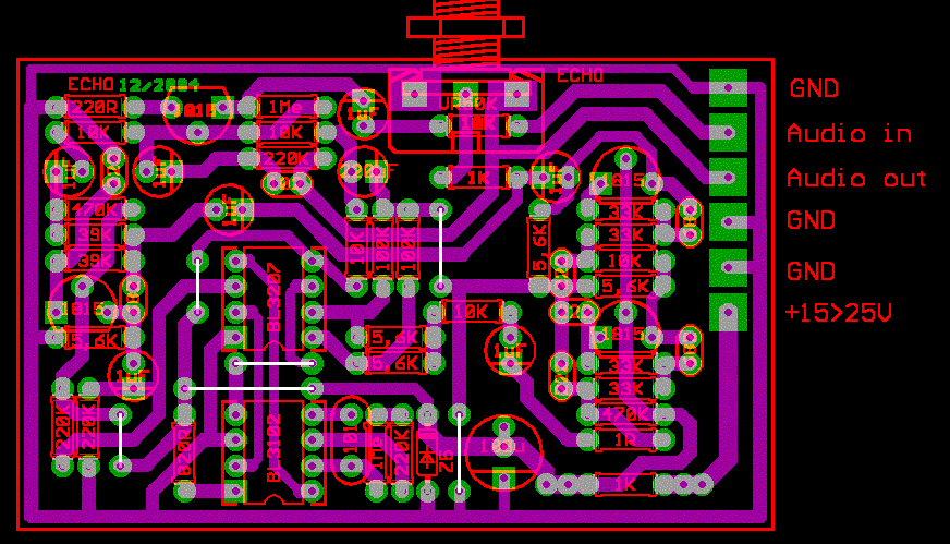
Loại tôi giới thiệu đây sử dụng 2 IC BL 3102/BL3207 . Có thể đây là một trong những mạch vang nhại đơn giản nhất
Ngày trước , mạch này được lắp cho các thùng loa liền công suất . Chất lượng cũng tạm ổn .
Bạn có thể thêm một chiết áp để có thể thay đổi được tốc độ vang ( Vang xa , vang gần ) cho thêm hiệu quả .
Mạch đó ở chân 6 của IC BL3102 ( chân dao động )
Loại tôi giới thiệu đây sử dụng 2 IC BL 3102/BL3207 . Có thể đây là một trong những mạch vang nhại đơn giản nhất
Ngày trước , mạch này được lắp cho các thùng loa liền công suất . Chất lượng cũng tạm ổn .
Bạn có thể thêm một chiết áp để có thể thay đổi được tốc độ vang ( Vang xa , vang gần ) cho thêm hiệu quả .
Mạch đó ở chân 6 của IC BL3102 ( chân dao động )






Comment