Thông báo

Collapse
No announcement yet.

Tổng Hợp Về 2 sò B688 D718

Collapse
X
 
  • Lọc
  • Giờ
  • Show
Clear All
new posts

  • Tổng Hợp Về 2 sò B688 D718

    Bài này dùng để thảo luận về 2 trans B688 và D718 dùng để làm amply
    mong mod đừng delete

  • #2
    Mở bát nhé! cặp sò này chỉ hợp làm âm ly karaoke thôi, vì cặp này cho chất âm sáng nhưng hơi lóa, hợp với âm vocal, nhưng đó là với sò xịn, còn sò lởm thì loại này chỉ nên dùng để lắp âmly nghịch chơi, giải quyết khâu chuột bạch, test ngon lành rồi thì thay sò khác xịn hơn. Mình đã thử lắp cặp này vào rất nhiều âm li (cả tự chế, cả sửa chữa) và có kết luận như vậy!
    Cần mua gấp chung cư (Hà Nội) diện tích trên dưới 50m2 để triển khai dự án nhà thông minh!!!

    0989313142

    Comment


    • #3
      Nguyên văn bởi lvt195 Xem bài viết
      Mở bát nhé! cặp sò này chỉ hợp làm âm ly karaoke thôi, vì cặp này cho chất âm sáng nhưng hơi lóa, hợp với âm vocal, nhưng đó là với sò xịn, còn sò lởm thì loại này chỉ nên dùng để lắp âmly nghịch chơi, giải quyết khâu chuột bạch, test ngon lành rồi thì thay sò khác xịn hơn. Mình đã thử lắp cặp này vào rất nhiều âm li (cả tự chế, cả sửa chữa) và có kết luận như vậy!
      cái cặp này mình thấy nó cũng hay ,có nhiếu kiễu mắc mạch có thể công suất lên đến 200w,cái này thì chỉ thường dùng trong amply gia đình thôi,nhưng nhiều amply hội trường công suất lớn thì mình vẫn thấy dùng cặp này.

      Comment


      • #4
        Chỉ là vấn đề áp chịu đựng của nó hơi thấp chút, kể cả sò xịn nha!nhưng nếu dùng loa trở kháng thấp hay nhiều loa // để khỏi phải tăng áp cung cấp và mắc thậtnhieeuf sò //vẫn có thể ráp ampli >200W như thường.
        Còn âm chất thì nó phụ thuộc vào tiền KD và cách xử lí mạch hơn là do sò. Chỉ tiêu chất lượng âm thanh ra loa ít quyết định bởi đặc tính tần số của sò, sò B/D tuy có thấp hơn sò A/C nhưng với dải tần âm thanh và hài của nó để nghe có âm sắc đẹp là thừa để dùng.
        Last edited by tho hoc viec; 07-03-2011, 13:49.
        Chán ko buồn ký.

        Comment


        • #5
          Nguyên văn bởi tho hoc viec Xem bài viết
          Chỉ là vấn đề áp chịu đựng của nó hơi thấp chút, kể cả sò xịn nha!nhưng nếu dùng loa trở kháng thấp hay nhiều loa // để khỏi phải tăng áp cung cấp và mắc thậtnhieeuf sò //vẫn có thể ráp ampli >200W như thường.
          Còn âm chất thì nó phụ thuộc vào tiền KD và cách xử lí mạch hơn là do sò. Chỉ tiêu chất lượng âm thanh ra loa ít quyết định bởi đặc tính tần số của sò B/D tuy có thấp hơn sò A/C nhưng với dải tần âm thanh và hài của nó để nghe có âm sắc đẹp là thừ để dùng.
          Nhận xét nghe cũng hay. Đồng ý về phần tiền khuếch đại (pre).
          Tôi học hỏi hiểu biết của bạn và chia sẻ hiểu biết cho bạn.
          <... vứt bỏ những cái vô dụng để có chỗ chứa những cái hữu ích ...>

          Comment


          • #6
            [IMG][/IMG]Click image for larger version

Name:	IMG_3255.jpg
Views:	9
Size:	85.8 KB
ID:	1355125

            Tăng Âm Dùng jrc 4558
            c2383 + a1013
            d718 + B688
            Mong Rằng nó Có Thể Giúp Ích Dc Ai Đó
            nhan_ph

            Comment


            • #7
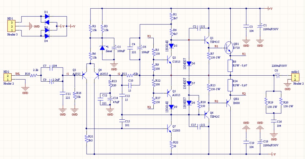
              mạch nguyên lí B688 vs D718 đâu các bác cho em xin cái

              Comment


              • #8
                Nguyên văn bởi superspeed Xem bài viết
                mạch nguyên lí B688 vs D718 đâu các bác cho em xin cái
                Cái này chắc xài đc

                - Lấy đc từ trang web nào đó ko nhớ tên
                Attached Files
                Lý Thuyết Và Thực Hành
                Là Hai Đường Thẳng Song Song

                Comment


                • #9
                  Ai bảo trong âmply công suất lớn không có con này , mình vừa sử lý 1 con amply caliphate mạch chạy 16 sò B688/D718 này , công suất thấy ghi ngoài là 1200w , âmlpy có 10 cổng MIc oánh đôi Loa Caliphat 2 chiếc Bass 40 1 Loa , loại dày cộp và nặng khiếp mình vừa sửa các đây 1 tháng , của đám cưới mà


                  Comment


                  • #10
                    mình có ampli dùng 4 cặp này mà sao mấy hôm nay ốm cả nhà à ,cắm vào chả nghe gì hết , mic cũng k luôn .có khi nào chết mấy cặp này k ae

                    Comment


                    • #11
                      Nguyên văn bởi trungkyanh13 Xem bài viết
                      mình có ampli dùng 4 cặp này mà sao mấy hôm nay ốm cả nhà à ,cắm vào chả nghe gì hết , mic cũng k luôn .có khi nào chết mấy cặp này k ae
                      bác phải kiểm tra xem nguồn có lên ko đã rồi mới kết luận được.. nếu nguồn bình thường, pre hoạt động tốt -> tèo sò.

                      Comment


                      • #12
                        Nguyên văn bởi toanhoang29 Xem bài viết
                        bác phải kiểm tra xem nguồn có lên ko đã rồi mới kết luận được.. nếu nguồn bình thường, pre hoạt động tốt -> tèo sò.
                        nguồn tốt ,mấy hôm trước cứ mở lên 2-3 phút nó mới hát còn giờ mở cả tiếng cũng thế .loa vẫn bình thường chứ k ù (sôi nhỏ )

                        Comment


                        • #13
                          rơle có đóng ko bác. bác cho ae coi cái hình e nó xem thế nào

                          Comment


                          • #14
                            cái này còn nhiều nguyên nhân lắm , đừng thấy nó không kêu thì bảo nó cháy sò là sai , bạn tháo nó ra đi đã , xem nó có rơle bảo vệ loa không , nếu có cắm nguồn vào xem rơle có đóng không , rồi tính tiếp , nếu có ==> Mệt , nếu không ==> đỡ mệt hơn


                            Comment


                            • #15
                              mấ cái amply chạy cặp sò này 4 con thì em ko thấy cái nào có delay hết chắc sò tèo loa cũng tèo lun
                              điện tử là anh em của trái tim tôi

                              Comment

                              Về tác giả

                              Collapse

                              0972568142 Tìm hiểu thêm về 0972568142

                              Bài viết mới nhất

                              Collapse

                              Đang tải...
                              X