Nguyên văn bởi 0977755104
Xem bài viết
Thông báo
Collapse
No announcement yet.
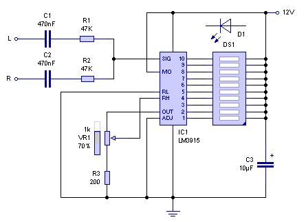
Mạch đèn nháy theo nhạc ( VU mete )
Collapse
This is a sticky topic.
X
X
-
bo đèn AN 6884 nàycó ở ngoài chợ giá có 7K đến 10K tùy là đèn đơn 1 hàng hay đôi( hai hàng)Nguyên văn bởi lovevn04 Xem bài viếthai mạch này rất hay đơn giản và cũng dễ lắp,tui gắn lun vào vỏ case trông hay phết...
còn mình mua IC về ráp thì con IC không đã 3k/con rồi chưa kể tiền mạch
Comment
-
cac bac oi cho em hoi neu nhu minh muon su dung nhieu led (len den ca 1000 con ) de nhay theo nhac thi minh phai lam nhu the nao , co bac nao biet kg giup em voi . bua hom roi em di duong thi thay cai bang led to lam ( em nghi toi tren 1200 led don ) nhay theo nhac rat dep y nhu dang song nhay trong amli vay . bac nao biet thi chi dum em voi .Cam on cac bac nhieu . Chuc cac bac suc khoe va thanh cong
Comment
-
cac bac oi neu nhu minh muon su dung nhieu led ( tren 1000 led ) nhay theo nhac nhu o amli thi minh phai lam sao . hom roi em co thay mot bang led to lam ( em nghi toi 1200 led) nhay thaeo nhac y nhu la tin hieu nhay trong amli vay . co bac nao biet kg chi cho anh em cung biet . cam on cac bac chuc cac bac suc khoe va hanh phuc
Comment
-
Trên mạng nhiều lắm cơ, sao không tìm mà lại chờ thế?Nguyên văn bởi blue_star_tt Xem bài viếtsao không thấy anh em nào post lấy 1 cái sơ đồ cụ thể và rõ ràng 1 chút vậy.
đưa lên đi chứ. đừng để mọi người đợi lâu chứ
1, 2, 3 Xem đây . . . bên dưới đấy . . .
Chúc vui.
Comment
-
Nó là mạch chỉ thị cường độ âm thanh. (VU mét đấy mà)
Còn muốn đèn chớp theo tần số âm thanh thì phải qua bộ lọc âm rồi mới đến bộ đóng mở đèn. Chia tần phổ âm thanh thành nhiều dải. Tùy ý, rồi điều khiển đèn màu khác nhau. . .
Chúc vui.
Comment
-
ôi trời làm gì cho mệt,m cũng định làm nhưng thấy mua ic mà gà có khi bị chém đắt hơn cả mạch nháy bán ngoài chợ có 10k thôi, em mang 20k ra chợ làm đôi cái về lắp vào đường tín hiệu sub thế là nó nhảy theo tiếng trống bass, thường thì người ta thích nhún nhảy theo tiếng bass hơn, em lắp vào mặt trước âm li luôn, ngồi ngắm nó cả ngàyỐm bệnh vì điện tử
Nhẵn túi vì DIY
Muốn được chuyển nhà lên chợ trời
ĐT: 0975660533
Comment
-
Em đang thèm một mạch đèn nháy theo nhạc gắn trực tiếp vào loa hoặc cọc ngõ ra ở Âmly (có nghĩa là mạch điện này sẽ chuyển dòng điện âm thanh,thành dòng điện 1 chiều để làm đèn sáng theo giai điệu bài hát).
Nhưng em buồn quá(bây giờ đang ở Buôn Ma Thuột - Đắk Lắk) mà tìm mãi ko thấy ai bán mạch như vậy.Các pro có ai ở Buôn Ma Thuột hoặc có người quen ở Buôn Ma Thuột chỉ cho em chỗ bán hoặc trực tiếp bán cho em cũng được,cảm ơn các anh.Em thì ko biết gì về mạch điện tử
nhưng rất thích đèn nháy....
Đây là số ĐT của em : 0906581689
Yahoo: mrdaoanh@yahoo.com
Comment
-
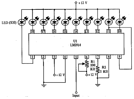
Led nháy theo nhạc dùng LM3914
Có bác nào đã lắp thử mạch này chưa?
Em vừa lắp mạch này xong, y như trong datasheet, nhưng nó không hoạt động, nguồn cấp cho nó em dùng pin điện thoại, khi cho tín hiệu vào thì thấy cả hàng 10 bóng đều sáng, lạ thật.(tín hiệu vào em lấy từ mp3)
Tốn bao nhiêu tiền cho nó mà không lẽ lại bỏ phí. Mong mấy bác giúp cho!
Cảm ơn!
Comment
Bài viết mới nhất
Collapse
-
bởi mylinhattTrong vận hành thực tế, nhiều xưởng gia công gặp tình trạng máy phay CNC bắt đầu sai kích thước, bề mặt rung nhẹ hoặc phát sinh lỗi thay dao dù chương trình và dao cắt không thay đổi. Phần lớn các vấn đề này không xuất phát từ lập trình mà đến từ việc bảo dưỡng máy chưa được thực hiện đúng và đủ....
-
Channel: Máy công cụ
hôm nay, 11:27 -
-
bởi ittcHì, em tính đi mua 1 cái máy Khoan và máy Mài (cắt), em đã chính thức gạt thằng BOSCH sang 1 bên vì giá cao hơn Dewalt và Makita, hơn nữa xem Cataloge của nó thì hàng ít model mẫu mã hơn.
Giá Dewalt và Makita thấy ngang ngửa nhau, thôi thì nhu...-
Channel: Điện tử gia dụng
hôm nay, 07:20 -
-
bởi DaoVanTrongChào Anh Em. Nay em có tạo 1 sơ đồ mạch UPS sau, xin Ae cho ý kiến.
Và nếu biết sản phẩm này nếu có sẵn thì em xin link để mua (nếu giá phù hợp) thì em đỡ phải làm ạ, vì em tìm nhưng không thấy:
╔═══════════════════[ĐIỆN_LƯỚI_220V]════════════════╗...-
Channel: Điện tử sáng tạo
Hôm qua, 23:32 -
-
Trả lời cho Nên mua máy phay CNC cũ, máy mới phổ thông hay máy chất lượng cao? Góc nhìn từ bài toán sản xuất thực tếbởi nguyendinhvanNgày trước, khi KT đang tăng trưởng, một cái máy tự động cũ tầm trung, thì khoảng 5 năm là hoàn vốn. Nhưng hiện tại, mọi việc đều chậm trễ, cạnh tranh, nên theo các xếp tính thì phải hơn 10 năm làm việc ngon lành thì mới hoàn vốn....
-
Channel: Máy công cụ
20-12-2025, 20:23 -
-
Trả lời cho cách làm led Hao Quang.có pro nào biết k nhỉ ???bởi StatusHello! I'm from Kazakhstan. Can anyone share the HEX file with me? The download link in post 50 doesn't work.
-
Channel: Vi điều khiển họ 8051
18-12-2025, 00:05 -
-
bởi mylinhattChào anh em cơ khí,
Trong quá trình tư vấn đầu tư thiết bị cho xưởng, mình gặp rất nhiều câu hỏi kiểu: “Nên mua máy phay CNC cũ để tiết kiệm, chọn máy mới phổ thông cho yên tâm, hay cố gắng lên máy chất lượng cao để làm hàng khó?”. Thực tế, đây không phải câu hỏi chỉ về...-
Channel: Máy công cụ
17-12-2025, 13:38 -
-
Trả lời cho Vấn đề về tốc độ quaybởi nguyendinhvanSử dụng động cơ servor, hoặc lắp thêm một cái encoder vào động cơ bước. Encoder sẽ kiểm soát động cơ có quay hoặc đứng im.
-
Channel: Điện tử truyền hình
14-12-2025, 19:50 -


Comment