thanks anh mrgiang , hình anh chi tiết tuyệt vời
Thông báo
Collapse
No announcement yet.
Sáng tạo : Máy rung dùng rã mạch điện in
Collapse
X
-
khu nhà của tí trước đây gần khu chuyên làm vàng, có lân ra chỗ ông sửa điện tử trong khu thấy mấy ông thợ bạc gởi rửa 1 cái máy rửa như vậy, nhưng là máy việt nam chể, trên là chậu inox dưới là cái loa điện động, loa bass 20cm thì phải, rất lâu rồi cách dây tấm 10 đến 12 năm
Comment
-
cái ấy là máy rửa bass âm, dùng dao động đa hài!Nguyên văn bởi tivoi Xem bài viếtkhu nhà của tí trước đây gần khu chuyên làm vàng, có lân ra chỗ ông sửa điện tử trong khu thấy mấy ông thợ bạc gởi rửa 1 cái máy rửa như vậy, nhưng là máy việt nam chể, trên là chậu inox dưới là cái loa điện động, loa bass 20cm thì phải, rất lâu rồi cách dây tấm 10 đến 12 năm








Comment
-
Cảm ơn Mrgiang!...Vẽ lựơc đồ và tìm trị số linh kiên, mình từ từ giải quyết được, khi nào bí, mình sẽ cầu cứu...Về loa gốm áp ở thị trường Nhật Tảo, mình tạm thấy 2 loại (hình post theo) công dụng 2 loại mày có gì khác? Đường kính lớn nhỏ liên quan đến công dụng như thế nào? ai có kinh nghiệm dán nó vào đáy chậu rửa siêu âm? bằng keo gì? cần cách điện loa với đáy chậu bằng vật liệu gì? Xin các bạn đưa lên cho mình học hỏi. Thân ái!....Nguyên văn bởi mrgiang99 Xem bài viếtcái ấy là máy rửa bass âm, dùng dao động đa hài!









Comment
-
Hai cái đó thực chất như nhau, chỉ khác chỗ hàn dây thôi.
Cái loa gốm ngoài NT bán công suất rất yếu.
Theo như LH nói hồi đang "đuổi muỗi" có thể dùng loa treble.
Cái máy rửa siêu âm mini thường dùng rửa contamination bám trên vật (dầu, mỡ, silicon, chất bẩn...)
Cái mạch của bạn dùng rửa mạch thì không cần phải ghê gớm lắm như mạch máy rửa nữ trang đâu!
Bạn thử mua loa treble màng polimer công suất lớn một chút xem (bự xác)
Sau đó thử nghiệm với cái mạch đa hài trước, chọn tần số tối ưu, nếu kết quả tốt hãy tính tiếp...
Như Tí Voi mô tả... đơn giản mà hiệu quả...
Comment
-
Cảm ơn Mrgiang!...Riêng về việc rả mạch in, khi nào bắt tay vào việc, mình sẽ vận dụng tất cã các ý kiến. Nhưng sẳn topic này mình muốn tìm hiểu luôn một số vấn đề lan cang. Mạch dao dộng thì dể rồi, thay đổi tần số, thay đổi công suất...cuối cùng chắc cũng phải được, còn cái việc việc rung ở bên dưới thấy vậy mà cấn phải cân nhắc... Cách đây 1h mình tiếp một bạn đến nhà thăm viếng, bạn ấy đã có dịp mở cái phần rung của máy rửa nữ trang để sửa chửa, mình mô tả lại theo hình, xin bạn tham khảo, riêng mình thì vẩn nghi vấn ? làm sao rung được?.....
Comment
-
Thank Ptoanel.Nguyên văn bởi ptoanel Xem bài viếtCảm ơn Mrgiang!...Riêng về việc rả mạch in, khi nào bắt tay vào việc, mình sẽ vận dụng tất cã các ý kiến. Nhưng sẳn topic này mình muốn tìm hiểu luôn một số vấn đề lan cang. Mạch dao dộng thì dể rồi, thay đổi tần số, thay đổi công suất...cuối cùng chắc cũng phải được, còn cái việc việc rung ở bên dưới thấy vậy mà cấn phải cân nhắc... Cách đây 1h mình tiếp một bạn đến nhà thăm viếng, bạn ấy đã có dịp mở cái phần rung của máy rửa nữ trang để sửa chửa, mình mô tả lại theo hình, xin bạn tham khảo, riêng mình thì vẩn nghi vấn ? làm sao rung được?.....
Nó hoàn toàn rung được.
Đó chính là cấu tạo của 1 loa áp điện công suất.
Tks bạn đã share một cấu tạo tự chế loa rất hay.
Comment
-
xin góp ý với các anh một chút ạ.
Nguyên văn bởi ptoanel Xem bài viết... còn cái việc việc rung ở bên dưới thấy vậy mà cấn phải cân nhắc... Cách đây 1h mình tiếp một bạn đến nhà thăm viếng, bạn ấy đã có dịp mở cái phần rung của máy rửa nữ trang để sửa chửa, mình mô tả lại theo hình, xin bạn tham khảo, riêng mình thì vẩn nghi vấn ? làm sao rung được?.....Cấu trúc của vật trong hình mà anh Ptoanel không phải là loa gốm áp điện công suất bình thường đâu ạ.Nguyên văn bởi mrgiang99 Xem bài viếtThank Ptoanel.
Nó hoàn toàn rung được.
Đó chính là cấu tạo của 1 loa áp điện công suất.
Tks bạn đã share một cấu tạo tự chế loa rất hay.
Mà đó là chấn tử siêu âm tiêu biểu. Cấu tạo của nó những phiến hợp kim hoàng đồng (đồng 65% + thiếc 30% và các "chất lạ" 5%) ghép bằng ABS (Alluminium Butadien Styrene - một chất liệu gốm thấp nhiệt).
Đặc tính từ giảo của ABS khá lớn đặc hiệu với siêu âm tần thấp (25 KHz --> 115 KHz) nên thường được dùng chế tạo các chấn tử cho máy rửa (đánh, tán, khuấy trộn) siêu âm, máy đầm nén siêu âm, khoan cắt siêu âm v.v...
Hoạt động của các loại máy này dựa trên tương quan tỷ lệ nghịch của biên độ đối với tần số. Ví dụ mũi máy khoan thường quay 250 vòng phút thì do sai số lắp ghép cơ học nên lưỡi khoan sẽ "ngoáy" làm cho lỗ khoan sai số rất lờn. Nếu nâng tốc độ quay của lưỡi thì sẽ bất tiện vì làm tăng các sai số cơ học khác, việc đưa siêu âm 25.000 Hz vào sẽ làm cho dao động cơ học của lưỡi khoan chỉ còn 0,016 % --> sai số giảm đi 6.000 lần.
Trong máy rửa, đánh, tán siêu âm, những dao động cục bộ biên độ bé sẽ tránh hư hại trên cấu tạo tổng thể, mà các cấu trúc nhỏ như bụi bám, chất bẩn v.v... sẽ bị rơi ra. Siêu âm đi qua vật thể mềm thì để lại nhiệt lượng, nếu cần thì phải có hỗ trợ làm nguội khác.
Thân ái.
Lan Hương.
Comment
-
Cảm ơn Lan hương!... Trong điều kiện vật tư quanh ta, Liệu có thể chế loa rung siêu âm theo mô tả:Nguyên văn bởi lanhuong Xem bài viếtCấu trúc của vật trong hình mà anh Ptoanel không phải là loa gốm áp điện công suất bình thường đâu ạ.
Mà đó là chấn tử siêu âm tiêu biểu. Cấu tạo của nó những phiến hợp kim hoàng đồng (đồng 65% + thiếc 30% và các "chất lạ" 5%) ghép bằng ABS (Alluminium Butadien Styrene - một chất liệu gốm thấp nhiệt).
Đặc tính từ giảo của ABS khá lớn đặc hiệu với siêu âm tần thấp (25 KHz --> 115 KHz) nên thường được dùng chế tạo các chấn tử cho máy rửa (đánh, tán, khuấy trộn) siêu âm, máy đầm nén siêu âm, khoan cắt siêu âm v.v...
Hoạt động của các loại máy này dựa trên tương quan tỷ lệ nghịch của biên độ đối với tần số. Ví dụ mũi máy khoan thường quay 250 vòng phút thì do sai số lắp ghép cơ học nên lưỡi khoan sẽ "ngoáy" làm cho lỗ khoan sai số rất lờn. Nếu nâng tốc độ quay của lưỡi thì sẽ bất tiện vì làm tăng các sai số cơ học khác, việc đưa siêu âm 25.000 Hz vào sẽ làm cho dao động cơ học của lưỡi khoan chỉ còn 0,016 % --> sai số giảm đi 6.000 lần.
Trong máy rửa, đánh, tán siêu âm, những dao động cục bộ biên độ bé sẽ tránh hư hại trên cấu tạo tổng thể, mà các cấu trúc nhỏ như bụi bám, chất bẩn v.v... sẽ bị rơi ra. Siêu âm đi qua vật thể mềm thì để lại nhiệt lượng, nếu cần thì phải có hỗ trợ làm nguội khác.
Thân ái.
Lan Hương.
- Thau thông dụng, dầy 0.3mm, cắt tròn d=60mm, 4 miếng (2 miếng cho mổi cực)
- Cách điện bằng 5 màng nhựa cách điện (phim phổi).
- Dán ép chắc bằng keo AB.
-Dán ép chắc vào đáy chậu bằng keo AB.
Như vậy có kết quả tốt không?
(Ví chế tạo thủ công, khó tìm hoàng đồng + keo ABS, nên phải dùng vật tư quanh ta. Chấp nhận tần số hoạt động thấp xuống, dùng rả mạch in chứ không rửa nữ trang) Xin LH cho ý kiến. Thân ái!....
Comment
-
Ha, Ha,Nguyên văn bởi ptoanel Xem bài viếtCảm ơn Lan hương!... Trong điều kiện vật tư quanh ta, Liệu có thể chế loa rung siêu âm theo mô tả:
- Thau thông dụng, dầy 0.3mm, cắt tròn d=60mm, 4 miếng (2 miếng cho mổi cực)
- Cách điện bằng 5 màng nhựa cách điện (phim phổi).
- Dán ép chắc bằng keo AB.
-Dán ép chắc vào đáy chậu bằng keo AB.
Như vậy có kết quả tốt không?
(Ví chế tạo thủ công, khó tìm hoàng đồng + keo ABS, nên phải dùng vật tư quanh ta. Chấp nhận tần số hoạt động thấp xuống, dùng rả mạch in chứ không rửa nữ trang) Xin LH cho ý kiến. Thân ái!....
Bạn PToanel nhất quyết phải rung siêu âm mới được sao?
Nếu là tôi thì tôi không dùng siêu âm đâu, vì rã mạch chủ yếu là do phản ứng hóa học Cu đẩ Fe ra khỏi muối..., làm sạch bề mặt là làm cho cân bằng phản ứng dịch chuyển thuận tăng tốc độ p/ư.
Nhưng đề tài này cũng hay, tôi định dùng nó cho mục đích khác (rửa lựu đạn chẳng hạn.). Do đó tôi sẽ giúp bạn phần miếng bakelit, thằng bayby của tôi nó có 1 tấm 1m vuông, để tôi check bề dày xem sao.
Nếu bạn dùng phim, vì sẽ phát sinh nhiệt do hiện tượng phân cực điện môi, khi đưa siêu âm công suất vào không biết có chịu nhiệt được không!
Tham khảo ý kiến mọi người để quyết định vật liệu cho lá kim loại.
Phần keo thì chú ý keo phải chịu nhiệt và không bong tróc do tác động rung....
(thử dùng AB dán lốc máy xem sao!)
Nào ta cùng làm!


Comment
-
Chế tạo máy rửa vibrator ...
Nguyên văn bởi ptoanel Xem bài viếtCảm ơn Lan hương!... Trong điều kiện vật tư quanh ta, Liệu có thể chế loa rung siêu âm theo mô tả:
- Thau thông dụng, dầy 0.3mm, cắt tròn d=60mm, 4 miếng (2 miếng cho mổi cực)
- Cách điện bằng 5 màng nhựa cách điện (phim phổi).
- Dán ép chắc bằng keo AB.
-Dán ép chắc vào đáy chậu bằng keo AB.
Như vậy có kết quả tốt không?
(Ví chế tạo thủ công, khó tìm hoàng đồng + keo ABS, nên phải dùng vật tư quanh ta. Chấp nhận tần số hoạt động thấp xuống, dùng rả mạch in chứ không rửa nữ trang) Xin LH cho ý kiến. Thân ái!....Mạch điện và phương pháp chế tạo máy rửa mà Lan Hương đưa ra dưới đây đã được dùng nhiều tại Đồng Xăm (phố Nhiêu Tâm, P5, Q5, TP HCM).Nguyên văn bởi mrgiang99 Xem bài viếtHa, Ha,
Bạn PToanel nhất quyết phải rung siêu âm mới được sao?
Nếu là tôi thì tôi không dùng siêu âm đâu, vì rã mạch chủ yếu là do phản ứng hóa học Cu đẩ Fe ra khỏi muối..., làm sạch bề mặt là làm cho cân bằng phản ứng dịch chuyển thuận tăng tốc độ p/ư.
Nhưng đề tài này cũng hay, tôi định dùng nó cho mục đích khác (rửa lựu đạn chẳng hạn.). Do đó tôi sẽ giúp bạn phần miếng bakelit, thằng bayby của tôi nó có 1 tấm 1m vuông, để tôi check bề dày xem sao.
Nếu bạn dùng phim, vì sẽ phát sinh nhiệt do hiện tượng phân cực điện môi, khi đưa siêu âm công suất vào không biết có chịu nhiệt được không!
Tham khảo ý kiến mọi người để quyết định vật liệu cho lá kim loại.
Phần keo thì chú ý keo phải chịu nhiệt và không bong tróc do tác động rung....
(thử dùng AB dán lốc máy xem sao!)
Nào ta cùng làm!



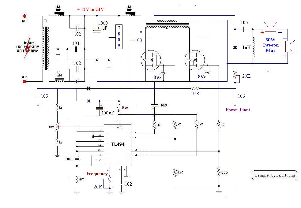
A/. Máy rửa siêu âm :
Trong cơ cấu dùng 2 tweeter (loa treble) ghép nối tiếp nghịch chiều, ghép vào bể và ngăn cách với dung dịch rửa qua một màng nhựa dẻo (hay cao su săm xe đạp, dày 0,5 mmm --> 1mm). Xung siêu âm xuyên qua màng nhựa dẻo lan toả vào dung dịch rửa và tác động lên vật thể.
Bể dùng chấn tử siêu âm đặt ngửa tác dụng rất hạn chế, năng lượng cơ học khoảng 1/2 --> 3/4 bể có chấn tử đặt ngang.
Mạch điện dùng PWM TL494, điều tiết tần số + công suất và có giới hạn công suất (điều tiết độ rộng xung tối đa). Ngõ ra dùng IRF540 với biến áp xung 20 x 20 x 10 ; sơ cấp dây 0,5 mm x 40 vòng x 2 ; thứ cấp dây 0,9 x 12 vòng ; sai số cho phép 20%.

Máy có thể sử dụng tốt với mọi loại vật liệu cứng mềm, từ vải sợi, cao su đến ngọc trai, đá quí ...
B/. Máy rửa âm tần:
Dùng tần số 50 Hz với loa bass, nguồn âm 12V/ 5A / 50 Hz trực tiếp với bộ lọc. Mạch dễ thực hiện với công suất tuỳ ý, được sử dụng nhiều trong công nghiệp nữ trang đá quí, ngọc trai v.v...
Máy có tác dụng mạnh với các vật cứng, nhưng kém hơn với vật mềm, chất bẩn dầu mỡ. Nếu dùng cho rà mạch in có thể tác dụng ngang bằng với dùng siêu âm do cấu tạo vật chất cho phép tác dụng giống nhau. Cách chế tạo cũng tương tự.
Thân ái.
Lan Hương.Last edited by lanhuong; 16-11-2008, 01:14.
Comment
-
Lan Hương ơi. trước đây mình đã sửa mạch này cho khách hàng rồi. Cấu tạo của loa áp điện đó gồm 5 miếng phíp dày khoảng 6mm đường kính 50mm và 4 miếng thau hình vành khăn dày khoảng 0,3 mm nằm xen kẻ với các miếng phíp trên và có cựa để hàn dây điện. 4 miếng thau này được nối xen kẻ nhau tạo thành nhóm hai bản cực. tất cả được bắt chặt vào một nền bằng 2 bulong đối diện nhau. Điện áp đạt vào loa này khá cao khoảng hơn 300V có tần số thì mình không đo nhưng qua lỏi ferit của nó mình đoán tần số dao động của nó khoảng gần 20KZ. Công suất của nó khoảng trên 100W lận. Hiệu quả của nó rất cao so với các mạch run khác. Rất tiếc là lâu quá mình làm mất sơ đồ rồi. Khi nào có dịp lục lại mình sẽ post lên cho các bạn cùng nghiên cứu. Nếu có gì sai xin Lan Hương chỉ dẫn thêm.Nguyên văn bởi lanhuong Xem bài viếtMạch điện và phương pháp chế tạo máy rửa mà Lan Hương đưa ra dưới đây đã được dùng nhiều tại Đồng Xăm (phố Nhiêu Tâm, P5, Q5, TP HCM).
A/. Máy rửa siêu âm :
Trong cơ cấu dùng 2 tweeter (loa treble) ghép nối tiếp nghịch chiều, ghép vào bể và ngăn cách với dung dịch rửa qua một màng nhựa dẻo (hay cao su săm xe đạp, dày 0,5 mmm --> 1mm). Xung siêu âm xuyên qua màng nhựa dẻo lan toả vào dung dịch rửa và tác động lên vật thể.
Bể dùng chấn tử siêu âm đặt ngửa tác dụng rất hạn chế, năng lượng cơ học khoảng 1/2 --> 3/4 bể có chấn tử đặt ngang.
Mạch điện dùng PWM TL494, điều tiết tần số + công suất và có giới hạn công suất (điều tiết độ rộng xung tối đa). Ngõ ra dùng IRF540 với biến áp xung 20 x 20 x 10 ; sơ cấp dây 0,5 mm x 40 vòng x 2 ; thứ cấp dây 0,9 x 12 vòng ; sai số cho phép 20%.

Máy có thể sử dụng tốt với mọi loại vật liệu cứng mềm, từ vải sợi, cao su đến ngọc trai, đá quí ...
B/. Máy rửa âm tần:
Dùng tần số 50 Hz với loa bass, nguồn âm 12V/ 5A / 50 Hz trực tiếp với bộ lọc. Mạch dễ thực hiện với công suất tuỳ ý, được sử dụng nhiều trong công nghiệp nữ trang đá quí, ngọc trai v.v...
Máy có tác dụng mạnh với các vật cứng, nhưng kém hơn với vật mềm, chất bẩn dầu mỡ. Nếu dùng cho rà mạch in có thể tác dụng ngang bằng với dùng siêu âm do cấu tạo vật chất cho phép tác dụng giống nhau. Cách chế tạo cũng tương tự.
Thân ái.
Lan Hương.Last edited by lanhuong; 16-11-2008, 01:17.
Comment
-
Tại sao phải dùng loa ?
Cái nằm giữa các cực tiếp điện bằng hợp kim đồng của cái piezo electronic đó không phải là phíp bình thường mà là một loại gốm thấp nhiệt đặc biệt có hệ số từ giảo lớn. Chúng hợp thành một hệ rung siêu âm mà ta vẫn gọi là loa gốm áp điện.Nguyên văn bởi quanghien54 Xem bài viếtLan Hương ơi. trước đây mình đã sửa mạch này cho khách hàng rồi. Cấu tạo của loa áp điện đó gồm 5 miếng phíp dày khoảng 6mm đường kính 50mm và 4 miếng thau hình vành khăn dày khoảng 0,3 mm nằm xen kẻ với các miếng phíp trên và có cựa để hàn dây điện. 4 miếng thau này được nối xen kẻ nhau tạo thành nhóm hai bản cực. tất cả được bắt chặt vào một nền bằng 2 bulong đối diện nhau. Điện áp đạt vào loa này khá cao khoảng hơn 300V có tần số thì mình không đo nhưng qua lỏi ferit của nó mình đoán tần số dao động của nó khoảng gần 20KZ. Công suất của nó khoảng trên 100W lận. Hiệu quả của nó rất cao so với các mạch run khác. Rất tiếc là lâu quá mình làm mất sơ đồ rồi. Khi nào có dịp lục lại mình sẽ post lên cho các bạn cùng nghiên cứu. Nếu có gì sai xin Lan Hương chỉ dẫn thêm.
Từ giảo là khả năng biến đổi thể tích theo điện từ trường xuyên qua vật chất ấy. Phíp (hay bakelite) không có khả năng từ giảo như thế nên không làm loa áp điện được anh ạ.Nguyên văn bởi lanhuongCấu tạo của nó là những phiến hợp kim hoàng đồng (đồng 65% + thiếc 30% và các "chất lạ" 5%) ghép bằng ABS (Alluminium Butadien Styrene - một chất liệu gốm thấp nhiệt).
Đặc tính từ giảo của ABS khá lớn đặc hiệu với siêu âm tần thấp (25 KHz --> 115 KHz) nên thường được dùng chế tạo các chấn tử cho máy rửa (đánh, tán, khuấy trộn) siêu âm, máy đầm nén siêu âm, khoan cắt siêu âm v.v...
Thí nghiệm giản đơn là lấy nhiều tấn mạch hai mặt ghép lại, dán nén thế nào đó rồi cho điện xoay chiều siêu âm vào sẽ thấy nó không đáp ứng gì cả dù chất liệu nói chung là gần như mình nghĩ.
Về ABS để làm loa gốm áp điện siêu âm, Lan Hương sẽ post trong một dịp gần đây.
1/. Loại dùng 2 chấn tử có hiệu suất rất cao do hiệu ứng kéo đẩy cơ học, nhưng nó đòi hỏi xung dương và âm có tổng năng lượng bằng nhau. Kích Fet đơn thì chỉ dùng cho loại 1 chấn tử, Lan Hương viết bài nói trên còn có mục đich giới thiệu phương pháp lợi dụng kéo đẩy cơ học nữa anh ạ.Nguyên văn bởi mrgiang99 Xem bài viếtMình có 1 thắc mắc gồm 2 ý:
1/ Rung siêu âm: sao không dùng 555 kích fet cho đơn giản?
2/ Rung bass: sao không dùng nam châm điện?
Nếu cần thì Lan Hương sẽ post mạch đơn biên.
2/. Dù là phát siêu âm hay âm tần thì cũng là phát âm có xung lượng cao. Loa là công cụ phát âm hiệu quả nhất chứ không phải là nam châm điện. Ngay việc dùng cái loa gốm áp điện kia cũng là như thế.
Dùng loa là phải thôi anh ạ.
Thân ái.
Lan Hương.
Comment
-
2/Cũng chưa được... hài lòng lắm!Nguyên văn bởi lanhuong Xem bài viết
1/. Loại dùng 2 chấn tử có hiệu suất rất cao do hiệu ứng kéo đẩy cơ học, nhưng nó đòi hỏi xung dương và âm có tổng năng lượng bằng nhau. Kích Fet đơn thì chỉ dùng cho loại 1 chấn tử, Lan Hương viết bài nói trên còn có mục đich giới thiệu phương pháp lợi dụng kéo đẩy cơ học nữa anh ạ.
Nếu cần thì Lan Hương sẽ post mạch đơn biên.
2/. Dù là phát siêu âm hay âm tần thì cũng là phát âm có xung lượng cao. Loa là công cụ phát âm hiệu quả nhất chứ không phải là nam châm điện. Ngay việc dùng cái loa gốm áp điện kia cũng là như thế.
Dùng loa là phải thôi anh ạ.
Thân ái.
Lan Hương.
Lúc trước mình có làm một cái máy rung, dùng lõi E I làm nc điện.
Coil nằm trên E còn I gắn vào đáy chậu để hở 1 khoảng hẹp...
Rung cực kì mãnh liêt
Mình chưa thử gắn ampli vào nc này, không biết âm thanh có hay không nữa!
Comment
Bài viết mới nhất
Collapse
-
bởi mylinhattTrong vận hành thực tế, nhiều xưởng gia công gặp tình trạng máy phay CNC bắt đầu sai kích thước, bề mặt rung nhẹ hoặc phát sinh lỗi thay dao dù chương trình và dao cắt không thay đổi. Phần lớn các vấn đề này không xuất phát từ lập trình mà đến từ việc bảo dưỡng máy chưa được thực hiện đúng và đủ....
-
Channel: Máy công cụ
hôm nay, 11:27 -
-
bởi ittcHì, em tính đi mua 1 cái máy Khoan và máy Mài (cắt), em đã chính thức gạt thằng BOSCH sang 1 bên vì giá cao hơn Dewalt và Makita, hơn nữa xem Cataloge của nó thì hàng ít model mẫu mã hơn.
Giá Dewalt và Makita thấy ngang ngửa nhau, thôi thì nhu...-
Channel: Điện tử gia dụng
hôm nay, 07:20 -
-
bởi DaoVanTrongChào Anh Em. Nay em có tạo 1 sơ đồ mạch UPS sau, xin Ae cho ý kiến.
Và nếu biết sản phẩm này nếu có sẵn thì em xin link để mua (nếu giá phù hợp) thì em đỡ phải làm ạ, vì em tìm nhưng không thấy:
╔═══════════════════[ĐIỆN_LƯỚI_220V]════════════════╗...-
Channel: Điện tử sáng tạo
Hôm qua, 23:32 -
-
Trả lời cho Nên mua máy phay CNC cũ, máy mới phổ thông hay máy chất lượng cao? Góc nhìn từ bài toán sản xuất thực tếbởi nguyendinhvanNgày trước, khi KT đang tăng trưởng, một cái máy tự động cũ tầm trung, thì khoảng 5 năm là hoàn vốn. Nhưng hiện tại, mọi việc đều chậm trễ, cạnh tranh, nên theo các xếp tính thì phải hơn 10 năm làm việc ngon lành thì mới hoàn vốn....
-
Channel: Máy công cụ
20-12-2025, 20:23 -
-
Trả lời cho cách làm led Hao Quang.có pro nào biết k nhỉ ???bởi StatusHello! I'm from Kazakhstan. Can anyone share the HEX file with me? The download link in post 50 doesn't work.
-
Channel: Vi điều khiển họ 8051
18-12-2025, 00:05 -
-
bởi mylinhattChào anh em cơ khí,
Trong quá trình tư vấn đầu tư thiết bị cho xưởng, mình gặp rất nhiều câu hỏi kiểu: “Nên mua máy phay CNC cũ để tiết kiệm, chọn máy mới phổ thông cho yên tâm, hay cố gắng lên máy chất lượng cao để làm hàng khó?”. Thực tế, đây không phải câu hỏi chỉ về...-
Channel: Máy công cụ
17-12-2025, 13:38 -
-
Trả lời cho Vấn đề về tốc độ quaybởi nguyendinhvanSử dụng động cơ servor, hoặc lắp thêm một cái encoder vào động cơ bước. Encoder sẽ kiểm soát động cơ có quay hoặc đứng im.
-
Channel: Điện tử truyền hình
14-12-2025, 19:50 -

Comment