Thông báo
Collapse
No announcement yet.
mạch khuếch đại cho loa
Collapse
X
-
Có TDA 2822 đây!!! Thấy hay thì thank nha >.<Nguyên văn bởi minhvo Xem bài viếtSao ko thấy nhắc đến IC TDA2822M nhỉ. dùng IC đó lắp mạch audio công suất <= 2W rất đơn giản, stereo hay mono đều được.
vào đây http://secret-secret90.blogspot.com/
Comment
-
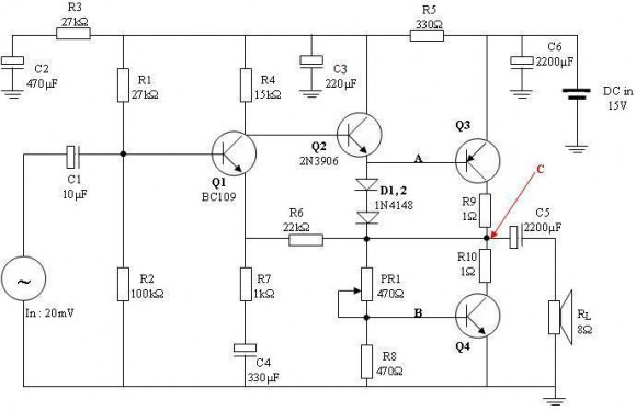
có ai biết giá trị Q3, Q4 là bao nhiêu ko????chỉ giúp bạn ấy với!!!!Nguyên văn bởi nhokliv Xem bài viếtcho minh hoi su dung mach khuech dai nhu the nao? (gan no vao loa ntn?)
[ATTACH=CONFIG]42488[/ATTACH]
cai mach nay cua em cap nguon 20mv ntn?Last edited by thanhhaudt33; 03-04-2012, 17:43.Bùi Thành Hậu
Gmail:
Fb:
Comment
-
cam anh nhieu. nhung e dang lam do an theo mach tren. bay gio doi mach khong duoc nua. mong anh chi cho em nhieu hon ve mach ma em da dua len. no co gi sai vay anh? nguon xaoy chieu 20mV cap tu dau? ntn?Nguyên văn bởi thanhhaudt33 Xem bài viếtnếu bạn cần thì có thể làm mạch này[ATTACH=CONFIG]42491[/ATTACH]! mình làm rồi, chạy tốt!Chúc thành công!!!
Comment
-
20mV là tín hiệu âm thanh(audio) đưa vào mạch đấy bạn ạ!!!Nguyên văn bởi nhokliv Xem bài viếtcam anh nhieu. nhung e dang lam do an theo mach tren. bay gio doi mach khong duoc nua. mong anh chi cho em nhieu hon ve mach ma em da dua len. no co gi sai vay anh? nguon xaoy chieu 20mV cap tu dau? ntn?Bùi Thành Hậu
Gmail:
Fb:
Comment
-
đây là bài phân tích cụ thể :http://lqv77.com/2009/05/27/mach-khuyech-dai-bjt/
(bạn làm thành công thì báo cho mình biết với nha!!! mình cũng chỉ nhìn thoáng qua thôi chứ chưa dám làm!!!thanks)Bùi Thành Hậu
Gmail:
Fb:
Comment
-
co cai bai cua a lqv77 moi dam lam do an day chu. hj. a co the lam jup e layout mach nay dk k?Nguyên văn bởi thanhhaudt33 Xem bài viếtđây là bài phân tích cụ thể :Phân tích mạch khuyếch đại âm thanh cơ bản dùng BJT | Lê Quang Vinh – lqv77
(bạn làm thành công thì báo cho mình biết với nha!!! mình cũng chỉ nhìn thoáng qua thôi chứ chưa dám làm!!!thanks)
Comment
-
Cậu chịu khó vẽ mạch in đi! chuyện nhỏ đó mà làm ko được thì còn làm được gì nào?Nguyên văn bởi nhokliv Xem bài viếtco cai bai cua a lqv77 moi dam lam do an day chu. hj. a co the lam jup e layout mach nay dk k?Bùi Thành Hậu
Gmail:
Fb:
Comment
-
cái 20mV ấy không phải nguồn mà là tín hiệu vào cần khuếch đại.Nguyên văn bởi nhokliv Xem bài viếtcho minh hoi su dung mach khuech dai nhu the nao? (gan no vao loa ntn?)
[ATTACH=CONFIG]42488[/ATTACH]
cai mach nay cua em cap nguon 20mv ntn?
Comment
-
bác cho mình xin cái mạch 2n3055 va tip 41- 42 dc k ? email : long11cddt2@gmail.com thank bác nhiều
Comment
Bài viết mới nhất
Collapse
-
bởi bqvietMạch cồng kềnh nhưng khá bài bản. Nếu tự làm để học thì cũng đáng để bắt tay nghịch chơi. Nếu chỉ cần sản phẩm thì các sàn thương mại điện tử có sẵn UPS DC này ra 5V hoặc 12V rất sẵn, chạy pin, giá cũng không đắt.
-
Channel: Điện tử sáng tạo
Hôm qua, 18:28 -
-
bởi mylinhattTrong vận hành thực tế, nhiều xưởng gia công gặp tình trạng máy phay CNC bắt đầu sai kích thước, bề mặt rung nhẹ hoặc phát sinh lỗi thay dao dù chương trình và dao cắt không thay đổi. Phần lớn các vấn đề này không xuất phát từ lập trình mà đến từ việc bảo dưỡng máy chưa được thực hiện đúng và đủ....
-
Channel: Máy công cụ
22-12-2025, 11:27 -
-
bởi ittcHì, em tính đi mua 1 cái máy Khoan và máy Mài (cắt), em đã chính thức gạt thằng BOSCH sang 1 bên vì giá cao hơn Dewalt và Makita, hơn nữa xem Cataloge của nó thì hàng ít model mẫu mã hơn.
Giá Dewalt và Makita thấy ngang ngửa nhau, thôi thì nhu...-
Channel: Điện tử gia dụng
22-12-2025, 07:20 -
-
bởi DaoVanTrongChào Anh Em. Nay em có tạo 1 sơ đồ mạch UPS sau, xin Ae cho ý kiến.
Và nếu biết sản phẩm này nếu có sẵn thì em xin link để mua (nếu giá phù hợp) thì em đỡ phải làm ạ, vì em tìm nhưng không thấy:
╔═══════════════════[ĐIỆN_LƯỚI_220V]════════════════╗...-
Channel: Điện tử sáng tạo
21-12-2025, 23:32 -
-
Trả lời cho Nên mua máy phay CNC cũ, máy mới phổ thông hay máy chất lượng cao? Góc nhìn từ bài toán sản xuất thực tếbởi nguyendinhvanNgày trước, khi KT đang tăng trưởng, một cái máy tự động cũ tầm trung, thì khoảng 5 năm là hoàn vốn. Nhưng hiện tại, mọi việc đều chậm trễ, cạnh tranh, nên theo các xếp tính thì phải hơn 10 năm làm việc ngon lành thì mới hoàn vốn....
-
Channel: Máy công cụ
20-12-2025, 20:23 -
-
Trả lời cho cách làm led Hao Quang.có pro nào biết k nhỉ ???bởi StatusHello! I'm from Kazakhstan. Can anyone share the HEX file with me? The download link in post 50 doesn't work.
-
Channel: Vi điều khiển họ 8051
18-12-2025, 00:05 -
-
bởi mylinhattChào anh em cơ khí,
Trong quá trình tư vấn đầu tư thiết bị cho xưởng, mình gặp rất nhiều câu hỏi kiểu: “Nên mua máy phay CNC cũ để tiết kiệm, chọn máy mới phổ thông cho yên tâm, hay cố gắng lên máy chất lượng cao để làm hàng khó?”. Thực tế, đây không phải câu hỏi chỉ về...-
Channel: Máy công cụ
17-12-2025, 13:38 -
-
Trả lời cho Vấn đề về tốc độ quaybởi nguyendinhvanSử dụng động cơ servor, hoặc lắp thêm một cái encoder vào động cơ bước. Encoder sẽ kiểm soát động cơ có quay hoặc đứng im.
-
Channel: Điện tử truyền hình
14-12-2025, 19:50 -

Comment