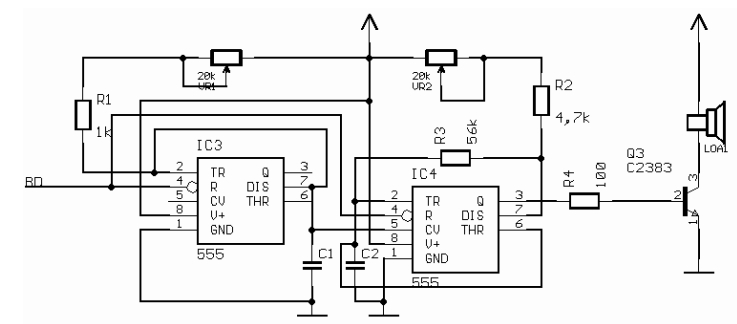
Mình đang cần 1 mạch tạo giả tiếng súng:
- Sử dụng IC âm thanh để phát với âm lượng như súng AK ấy. Nhưng không biết dùng IC âm thanh nào (không nhất thiết phải dùng con ISD2560)? Mình chỉ cần nó phát khoảng 8s thôi và nạp âm thanh 1 lần, không cần phải thay đổi. Giống như trong thiệp nhạc ấy.
- Bác nào biết thì cho mình xin sơ đồ mạch khuyết đại để đưa ra loa luôn.
Cảm ơn nhiều!
- Sử dụng IC âm thanh để phát với âm lượng như súng AK ấy. Nhưng không biết dùng IC âm thanh nào (không nhất thiết phải dùng con ISD2560)? Mình chỉ cần nó phát khoảng 8s thôi và nạp âm thanh 1 lần, không cần phải thay đổi. Giống như trong thiệp nhạc ấy.
- Bác nào biết thì cho mình xin sơ đồ mạch khuyết đại để đưa ra loa luôn.
Cảm ơn nhiều!

Comment