the nay la xong roi ha cac bac
Thông báo
Collapse
No announcement yet.
khóa số + báo động
Collapse
X
-
Aoxanh125 ơi mình dang làm đồ án về vấn đề này bạn có thể gửi cho mình sơ đồ khối và nguyên lí hoạt động được không?Cảm ơn bạn trước nha, mong bạn giúp đỡ cho
thoixavang_hebg@yahoo.com
Comment
-
mình là người mới, mình muốn tìm hiểu thử mạch này vậy mấy bác gởi giúp cho mình sơ đồ khối và nguyên lí hoạt động nhá! cảm ơn nhiều
email: drha_87@yahoo.com.vn
Comment
-
wow. may quá hôm nay nhận đề tài ngay mạch này cho minh xin luon cho mình sơ đồ khối và nguyên lí hoạt động nhá! cảm ơn rất rất nhiều....email cua minh la uyvienbotrai@yahoo.com
hoi am som nha...thank!
Comment
-
bác aoxanh125 ơi cho em xin cái sơ đồ nguyên lý của mạch khoá số + báo động với? cảm ơn bác chước nhé! manh_dtvt@yahoo.com
Comment
-
Các bác ơi!thầy em cho đề làm bài tập lớn thế này
thiết kế mạch khóa số .tỉ lệ mở khóa là 1:10000(khóa 4 số ) cho phép nhập sai 3 lần.nếu nhập sai quá 3 lần thì sẽ báo động .các bác giúp em với nhé.em cảm ơn trước
Bác aoxanh125 ơi cho em xin cái sơ đồ nguyên lý của mạch khoá số + báo động với để em tham khảo thêm.email của em
vuanamcuc@gmail.com
Comment
-
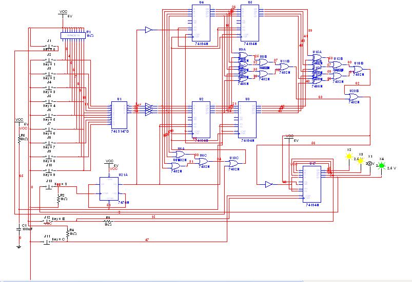
đây chỉ là mạch lý thuyết thôi (thời còn học số, giờ đã học vi điều khiển rồi thì mạch đơn giản hơn nhiều) tại mình chưa là ra mạch chỉ thiết kế và để đấy thôi bạn xem thử là chỉ sử a 1 tí là được (trong mô phổng thì OK rồi nhưng ở thực tế thì 1 vài thôi số sẽ thay đổi)
E là enter
S là đặt code
C xóa
mạch mình khởi tạo nó có mã là 00, ban phải nhập mã vào là 00 để tiến hành việt đổi mã,
được nhập sai 2 lần đến lần 3 coi như "xong" ko nhập được mã nữa.
Comment
-
Reeeee
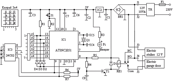
mạch của bạn mật khẩu chỉ 2 số thôi.mình tìm được mạch này các bạn xem thử.mật khẩu mặc định là 1234.để đổi mật khẩu nhấn *mật khẩu cũ#mật khẩu mới#.mình đang làm bài tập lớn để nộp cho thầy.mà chưa làm lần nào nên không biết trình bày thế nào...mà thầy yêu cầu những 20 trang.lấy đâu ra chữ mà nhiều thế..híc hic.mạch này kết hợp với mạch báo đọng của áo xanh thì chắc ổnNguyên văn bởi anh_tran Xem bài viếtđây chỉ là mạch lý thuyết thôi (thời còn học số, giờ đã học vi điều khiển rồi thì mạch đơn giản hơn nhiều) tại mình chưa là ra mạch chỉ thiết kế và để đấy thôi bạn xem thử là chỉ sử a 1 tí là được (trong mô phổng thì OK rồi nhưng ở thực tế thì 1 vài thôi số sẽ thay đổi)
E là enter
S là đặt code
C xóa
mạch mình khởi tạo nó có mã là 00, ban phải nhập mã vào là 00 để tiến hành việt đổi mã,
được nhập sai 2 lần đến lần 3 coi như "xong" ko nhập được mã nữa.Last edited by vuabaccuc; 30-03-2008, 10:17.
Comment
-
Bạn dùng role để điều khiển cấp nguồn cho cái khoá này ,chứ tự chế phần cơ khí phức tạp lắmNguyên văn bởi duongpetit Xem bài viếtcác bác cho em hỏi 1 tý:mạch thi em đã hoàn thành rồi.nhưng em không biêt role (cuộn hút) đế làm chốt cữa như thế nào cá.role thì làm sao có chốt?muôn lam chốt thì chế tạo như thế nào?cần mua những gì vậy?
chí em với!cám ơn các bác!
gửi bạn vuabaccuc : Đồ án của bạn hay đấy
bạn biết chỗ nào bán mấy cái thẻ smartcard không?Bảo tớ phát
Last edited by linhDT1; 30-03-2008, 15:43.
Comment
Bài viết mới nhất
Collapse
-
Trả lời cho Nên mua máy phay CNC cũ, máy mới phổ thông hay máy chất lượng cao? Góc nhìn từ bài toán sản xuất thực tếbởi nguyendinhvanNgày trước, khi KT đang tăng trưởng, một cái máy tự động cũ tầm trung, thì khoảng 5 năm là hoàn vốn. Nhưng hiện tại, mọi việc đều chậm trễ, cạnh tranh, nên theo các xếp tính thì phải hơn 10 năm làm việc ngon lành thì mới hoàn vốn....
-
Channel: Máy công cụ
Hôm qua, 20:23 -
-
Trả lời cho cách làm led Hao Quang.có pro nào biết k nhỉ ???bởi StatusHello! I'm from Kazakhstan. Can anyone share the HEX file with me? The download link in post 50 doesn't work.
-
Channel: Vi điều khiển họ 8051
18-12-2025, 00:05 -
-
bởi mylinhattChào anh em cơ khí,
Trong quá trình tư vấn đầu tư thiết bị cho xưởng, mình gặp rất nhiều câu hỏi kiểu: “Nên mua máy phay CNC cũ để tiết kiệm, chọn máy mới phổ thông cho yên tâm, hay cố gắng lên máy chất lượng cao để làm hàng khó?”. Thực tế, đây không phải câu hỏi chỉ về...-
Channel: Máy công cụ
17-12-2025, 13:38 -
-
Trả lời cho Vấn đề về tốc độ quaybởi nguyendinhvanSử dụng động cơ servor, hoặc lắp thêm một cái encoder vào động cơ bước. Encoder sẽ kiểm soát động cơ có quay hoặc đứng im.
-
Channel: Điện tử truyền hình
14-12-2025, 19:50 -
-
bởi Andrea14Chào mọi người,
Tôi muốn mô phỏng sự thay đổi các mùa bằng cách từ từ nghiêng một quả địa cầu 16 inch bằng một động cơ bước nhỏ. Một động cơ bước khác sẽ quay quả địa cầu theo thời gian thực. Hệ thống truyền động...-
Channel: Điện tử truyền hình
12-12-2025, 12:42 -

Comment