Mình đang làm mạch báo trôm,mình dùng 555 để chế xung 38khz cho con led phát hồng ngoại phát xa hơn,phần thu mình dùng mắt thu 3 chân qua 1 transistor và tụ để tách sóng mang, mình muốn là khi con led phát bi che ,tín hiếu đầu ra của bộ phận thu hồng ngoại sẽ chuyển từ cáo xuồng thấp kích chân của IC89C51, nhưng mình đễ khoảng cách gần thì còn được nhưng cỡ 2m là ko được ,trong khi với sóng 38khz nó phải phát xa chục m, mình đã thử bò cái transisor đi, nhưng vẫn thế .Mình đưa sơ đồ cho các bạn xem thử nhé, mình nghĩ có thể lỗi nằm ở board mạch ,mình xin ý kiến các bạn nếu đúng thì mình sẽ làm mạch in cho chắc ăn!!!
Thông báo
Collapse
No announcement yet.
mạch chống trộm ,cho mình lời khuyên
Collapse
X
-
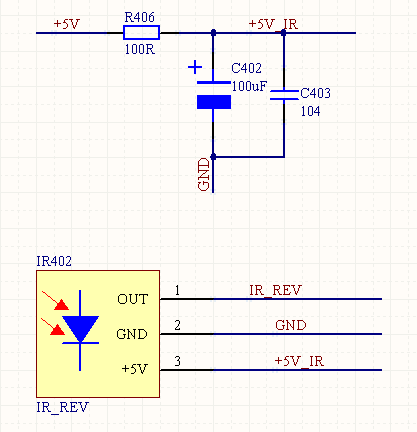
Bạn không cần dùng con transistor Q1 đâu. Đưa trực tiếp Vout của mắt nhận vào VĐK cũng được, nhớ kéo trở kéo 10K lên VCC cho chân Vout của mắt thu nhé. Chân nguồn Vs của mắt thu cần được lọc nguồn qua trở 100R và tụ khoảng 100uF để chống nhiễu.n
ĐT: 0986 492 489
Tham khảo:
Comment
-
tụ đó có giá trị là 104p tụ gốm mà thêm vào để lọc thôiNguyên văn bởi trungBK Xem bài viếtcho mình hỏi cái con tụ C403 có giá trị bao nhiêu và thêm vào đó làm gì vậy??
Nếu như sơ đồ của bạn thì,khi mắt thu hồng ngoại bị che thì vout của nó sẽ về mức thâp đúng ko?, còn ko thì lên mức cao
Comment
-
104 là 10 và 4 số không đằng sau. Có nghĩa là 100000p = 100nF = 0.1uFNguyên văn bởi vuthaonguyen Xem bài viếttụ đó có giá trị là 104p tụ gốm mà thêm vào để lọc thôiĐêm nay tớ không ngủ - ngày mai tớ ngủ bù
Comment
-
cái sơ đẳng này ai mà chẳng biếtNguyên văn bởi nhathung1101 Xem bài viết104 là 10 và 4 số không đằng sau. Có nghĩa là 100000p = 100nF = 0.1uF
nhưng đi mua linh kiện mà nói tụ 100000pF 100nF hay 0.1uF bọn nó không biết đâu cứ bảo bán cho tụ gốm 104 píp thì nó biết
Comment
Bài viết mới nhất
Collapse
-
Trả lời cho Nên mua máy phay CNC cũ, máy mới phổ thông hay máy chất lượng cao? Góc nhìn từ bài toán sản xuất thực tếbởi nguyendinhvanNgày trước, khi KT đang tăng trưởng, một cái máy tự động cũ tầm trung, thì khoảng 5 năm là hoàn vốn. Nhưng hiện tại, mọi việc đều chậm trễ, cạnh tranh, nên theo các xếp tính thì phải hơn 10 năm làm việc ngon lành thì mới hoàn vốn....
-
Channel: Máy công cụ
Hôm qua, 20:23 -
-
Trả lời cho cách làm led Hao Quang.có pro nào biết k nhỉ ???bởi StatusHello! I'm from Kazakhstan. Can anyone share the HEX file with me? The download link in post 50 doesn't work.
-
Channel: Vi điều khiển họ 8051
18-12-2025, 00:05 -
-
bởi mylinhattChào anh em cơ khí,
Trong quá trình tư vấn đầu tư thiết bị cho xưởng, mình gặp rất nhiều câu hỏi kiểu: “Nên mua máy phay CNC cũ để tiết kiệm, chọn máy mới phổ thông cho yên tâm, hay cố gắng lên máy chất lượng cao để làm hàng khó?”. Thực tế, đây không phải câu hỏi chỉ về...-
Channel: Máy công cụ
17-12-2025, 13:38 -
-
Trả lời cho Vấn đề về tốc độ quaybởi nguyendinhvanSử dụng động cơ servor, hoặc lắp thêm một cái encoder vào động cơ bước. Encoder sẽ kiểm soát động cơ có quay hoặc đứng im.
-
Channel: Điện tử truyền hình
14-12-2025, 19:50 -
-
bởi Andrea14Chào mọi người,
Tôi muốn mô phỏng sự thay đổi các mùa bằng cách từ từ nghiêng một quả địa cầu 16 inch bằng một động cơ bước nhỏ. Một động cơ bước khác sẽ quay quả địa cầu theo thời gian thực. Hệ thống truyền động...-
Channel: Điện tử truyền hình
12-12-2025, 12:42 -

Comment