Đây là 1 đề tài tốt nghiệp của 1 bạn bên BK ! . Sử dụng ATMEGA128 giao tiếp với Module GPS GPM1315 của ginwave ... đọc thông số các bản tin , tọa độ ( kinh vĩ độ ) hiển thị lên LCD ... gửi tín hiệu tọa độ này qua 1 máy thu khác !
--- Mạch sử dụng ATMEGA128 + LCD + module GPS + Module RF (DMi32 của Quế Dương ) . Firmware được viết bằng MikroC PRO for AVR !!!
Đưa lên để anh em tham khảo !
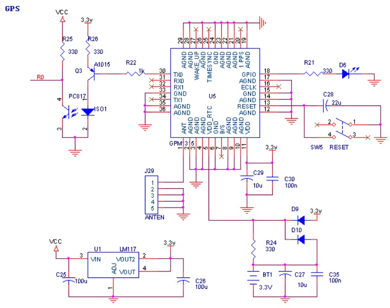
// Đây là hình Module GPS , sơ đồ lắp ráp module


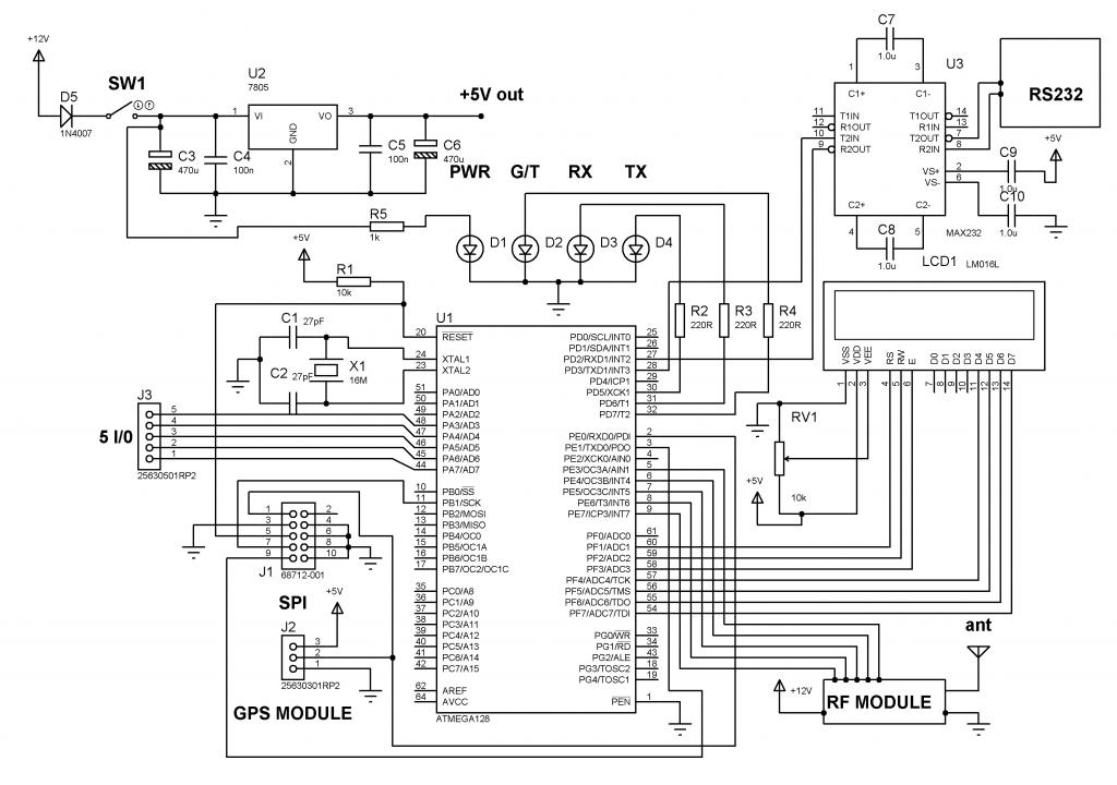
Đây là sơ đồ toàn bộ hệ thống :

thêm vài hình ảnh về kết quả thực nghiệm ( trong ảnh không có modul gps )
![Click image for larger version
Name: SNC00127 [640x480].jpg
Views: 1
Size: 68.7 KB
ID: 1414214](filedata/fetch?id=1414214&d=1347247008)
![Click image for larger version
Name: SNC00128 [640x480].jpg
Views: 1
Size: 65.1 KB
ID: 1414215](filedata/fetch?id=1414215&d=1347247041)
(Đang Post thì mất kết nối ... đành chôm nhờ wifi nhà hàng xóm
)
--- Mạch sử dụng ATMEGA128 + LCD + module GPS + Module RF (DMi32 của Quế Dương ) . Firmware được viết bằng MikroC PRO for AVR !!!
Đưa lên để anh em tham khảo !
// Đây là hình Module GPS , sơ đồ lắp ráp module
Đây là sơ đồ toàn bộ hệ thống :
thêm vài hình ảnh về kết quả thực nghiệm ( trong ảnh không có modul gps )
(Đang Post thì mất kết nối ... đành chôm nhờ wifi nhà hàng xóm
)
)
Comment