hi, thanks Anh!
Vậy thì cũng tầm trên dưới triệu Anh nhỉ?,
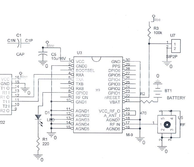
Chỉ vì E muốn biết tất cả các linh kiện có trong mạch và các chức năng của từng module, Anh có bản báo cáo của đề tài này của anh sinh viên BK mà Anh hướng dẫn không ạ, có thể gửi cho E tham khảo với ạ?
Vậy thì cũng tầm trên dưới triệu Anh nhỉ?,
Chỉ vì E muốn biết tất cả các linh kiện có trong mạch và các chức năng của từng module, Anh có bản báo cáo của đề tài này của anh sinh viên BK mà Anh hướng dẫn không ạ, có thể gửi cho E tham khảo với ạ?
) là xử lý rồi " nhúng " nó vào 1 phần mềm tiện ích của 1 hãng nào đó ... chẳng hạn như mình dùng cơ sở dữ liệu , khai thác tọa độ của 1 bản đồ số ( VD : google map ) chẳng hạn ... khi lấy được các thông tin tọa độ từ module GPS ... xử lý và " bắn " tọa độ đó sang phần mềm tiện ích ( của hãng thứ 3 ) nêu trên thì ta sẽ có " dấu hiệu " và biết vị trí " thiết bị " ta cần quan sát , theo dõi ở đâu ..,
Comment