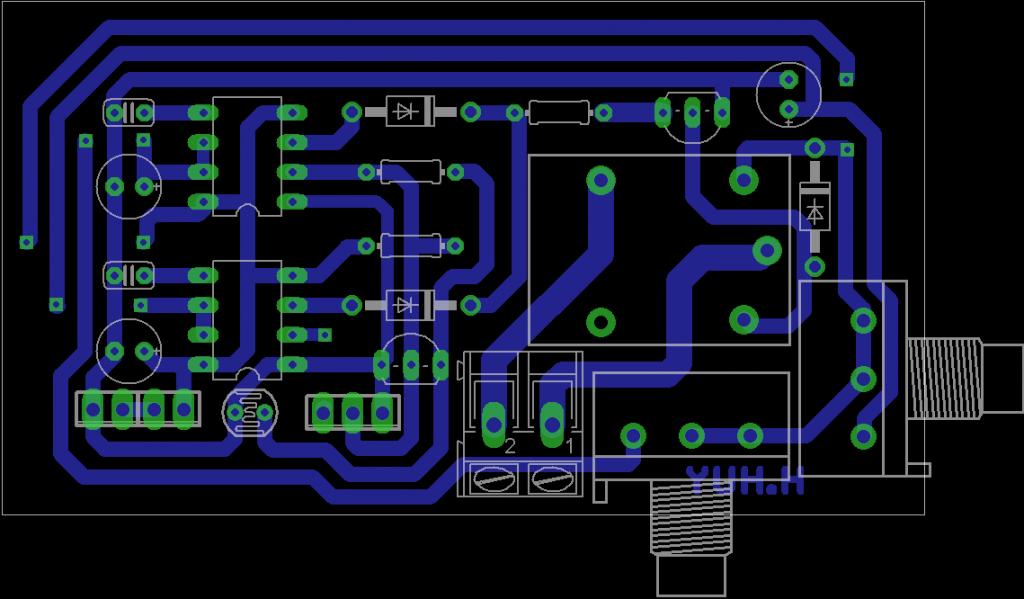
Em có mạch như sau:

Gồm 2 con IC NE555, chức năng tough sensor, hẹn giờ.
Bình thường thì mạch hoạt động rất ổn định, nhưng khi role (6V) tải điện lớn (em dùng chuông điện 220VAC) thì mạch có hiện tượng hoạt động rất lạ. Role đóng tắt theo chu kì, chức năng tough sensor không còn có tác dụng nữa.
Khi role không tải điện (mạch vẫn đang hoạt động bình thường), nhưng khi đặt mạch gần các thiết bị điện 220VAC (VD: quạt máy, chuông điện, mỏ hàn...), cắm điện mỏ hàn thì role bật, rút điện mỏ hàn thì role tắt. Rất lạ!
Em có nghe nói là 2 con IC555 bị nhiễu nhưng không biết nhiễu là gì cả và cách khắc phục nó ra sao.


Em mới vào nghề, đó giờ chưa bao giờ gặp mấy hiện tượng lạ như vầy. Mong mọi người giúp đỡ em tìm ra nguyên nhân và cách khắc phục hiện tượng trên, em xin cám ơn rất nhiều ạ!
Gồm 2 con IC NE555, chức năng tough sensor, hẹn giờ.
Bình thường thì mạch hoạt động rất ổn định, nhưng khi role (6V) tải điện lớn (em dùng chuông điện 220VAC) thì mạch có hiện tượng hoạt động rất lạ. Role đóng tắt theo chu kì, chức năng tough sensor không còn có tác dụng nữa.

Khi role không tải điện (mạch vẫn đang hoạt động bình thường), nhưng khi đặt mạch gần các thiết bị điện 220VAC (VD: quạt máy, chuông điện, mỏ hàn...), cắm điện mỏ hàn thì role bật, rút điện mỏ hàn thì role tắt. Rất lạ!

Em có nghe nói là 2 con IC555 bị nhiễu nhưng không biết nhiễu là gì cả và cách khắc phục nó ra sao.



Em mới vào nghề, đó giờ chưa bao giờ gặp mấy hiện tượng lạ như vầy. Mong mọi người giúp đỡ em tìm ra nguyên nhân và cách khắc phục hiện tượng trên, em xin cám ơn rất nhiều ạ!


Comment