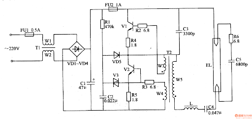
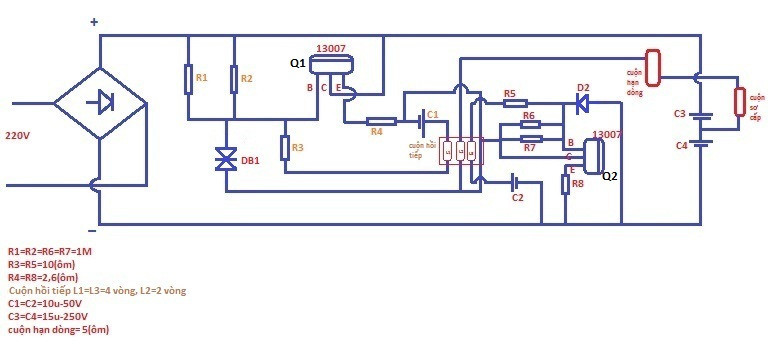
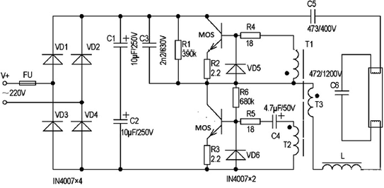
mọi người cho hỏi, e mới ngâm cứu đươc cái mạch cao áp nhưng gắm điện vào thì nó hoat động đươc tầm 1 phút thì con tran Q1 die. e không biết nó sai chỗ nào, mong các cao nhân chỉ giáo. mach này e vẽ lai từ 1 bộ nguồn cao áp ạ. nhân tiên cho e hỏi có thể thay con 13003 bằng 13007 đươc không (gốc là 13003, e thay bằng 13007). nếu được thì phải thay đổi gì ko . thanks nhiều ạ(e không phải là dân điện tử, chỉ đam mê nên mò mẫm thôi.)
Attached Files
Attached Files

Comment