Giải thích mạch.
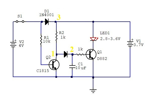
Ở đây nguồn 4.2v + khóa S1 sẽ đóng vai trò là solar.
So với sơ đồ mạch ở hình #20, thì có sự khác biệt ở vị trí tiếp điểm C cuả Q1 và B của Q2, em sử dụng 1 con đi ốt để cản dòng vào Tụ C1, kết quả là có tín hiệu delay tắt led khi có nguồn V2 (có sét).
Tại sao em lại đặt vấn đề cản dòng ở tiếp điểm này?
Là vì em nhận thấy, mục đích chống sét thì dùng tụ, mà đặt cực dương của tụ tại vị trí B của Q2, nó lại là vị trí C1 của Q1, tức là cho dù khi nguồn V2 đóng/mở qua khóa S1, thì vị trí tiếp điểm này luôn có điện tích dương vào.
Mà mục đích khi cấp nguồn V2 là chặn dòng vào B2 mà thôi, cực dương của Tụ vẫn nhận được điện tích, tức là không còn tác dụng xả tụ để chảy vào B2, nên B2 hoàn toàn không nhận được dòng -> dẫn đến Tắt led.
Con diot này giúp cho khi có nguồn V2 thì không có dòng điện từ 1->2 nữa, lúc này tụ bắt đầu xã vào B2 để duy trì đèn led sáng -> có tác dụng delay chống sét.
Tuy nhiên con tụ này xả hết rất lâu, tức là khi trời sáng 1 lúc lâu thì led mới yếu đi chứ không tắt ngay. Em lại thêm con trở 1K vào để tăng độ xả của tụ, nhưng xã vẫn không KIỆT được.
Em đã thử test tahy con diot này bằng con trở 10R và 300R, kết quả là không thấy tin hiệu delay.
Lý do: tại sao là con đi ốt mà không phải con trở. Cái này em hổng biết, cái này nhờ các cao thủ nghiên cứu giúp em.
Mạch đã vận hành.
Hình ảnh đính kèm là em dùng công cụ paint để vẽ lại đấy ạ.
Các cao nhân giúp em vẽ lên phần mềm giả lập và vận hành thử giúp em với a, để chống sét delay ngắn lại và áp không giảm quá nhanh
Cảm ơn các bác đã quan tâm theo dõi và góp ý.
Ở đây nguồn 4.2v + khóa S1 sẽ đóng vai trò là solar.
So với sơ đồ mạch ở hình #20, thì có sự khác biệt ở vị trí tiếp điểm C cuả Q1 và B của Q2, em sử dụng 1 con đi ốt để cản dòng vào Tụ C1, kết quả là có tín hiệu delay tắt led khi có nguồn V2 (có sét).
Tại sao em lại đặt vấn đề cản dòng ở tiếp điểm này?
Là vì em nhận thấy, mục đích chống sét thì dùng tụ, mà đặt cực dương của tụ tại vị trí B của Q2, nó lại là vị trí C1 của Q1, tức là cho dù khi nguồn V2 đóng/mở qua khóa S1, thì vị trí tiếp điểm này luôn có điện tích dương vào.
Mà mục đích khi cấp nguồn V2 là chặn dòng vào B2 mà thôi, cực dương của Tụ vẫn nhận được điện tích, tức là không còn tác dụng xả tụ để chảy vào B2, nên B2 hoàn toàn không nhận được dòng -> dẫn đến Tắt led.
Con diot này giúp cho khi có nguồn V2 thì không có dòng điện từ 1->2 nữa, lúc này tụ bắt đầu xã vào B2 để duy trì đèn led sáng -> có tác dụng delay chống sét.
Tuy nhiên con tụ này xả hết rất lâu, tức là khi trời sáng 1 lúc lâu thì led mới yếu đi chứ không tắt ngay. Em lại thêm con trở 1K vào để tăng độ xả của tụ, nhưng xã vẫn không KIỆT được.
Em đã thử test tahy con diot này bằng con trở 10R và 300R, kết quả là không thấy tin hiệu delay.
Lý do: tại sao là con đi ốt mà không phải con trở. Cái này em hổng biết, cái này nhờ các cao thủ nghiên cứu giúp em.
Mạch đã vận hành.
Hình ảnh đính kèm là em dùng công cụ paint để vẽ lại đấy ạ.
Các cao nhân giúp em vẽ lên phần mềm giả lập và vận hành thử giúp em với a, để chống sét delay ngắn lại và áp không giảm quá nhanh

Cảm ơn các bác đã quan tâm theo dõi và góp ý.

Comment