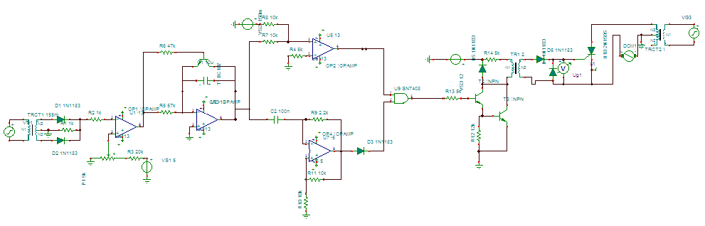
các pro giúp e với nha.e muốn đảo chiều động cơ dc dùng 2 bộ thyristor dấu song song ngược. mỗi bộ là chỉnh lưu tia 3 pha dùng thyristor.mong các bác giúp đỡ.thanks
Thông báo
Collapse
No announcement yet.
mạch chỉnh lưu tia 3 pha dùng đảo chiều động cơ dc
Collapse
X
Bài viết mới nhất
Collapse
-
bởi trung30000Các bác cho em hỏi pin 21 volt, 5s , khi sạc đầy cục sạc chuyển màu xanh, em đo điện áp khi đầy là 21.05 v, như vậy có nguy hiểm đến pin không các bác, vì mỗi Cell pin chỉ chịu tối đa được 4.2v,
-tại sao nhà sản xuất không thiết kế cục sạc khi đầy chỉ 20v để bảo vệ pin .-
Channel: Điện tử dành cho người mới bắt đầu
hôm nay, 10:51 -
-
Trả lời cho Yêu thơ mê nhạc, mời các bác vào đây!bởi vi van phamCảm ơn cháu đã bỏ chút thời gian vàng ngọc xem ông già gần 80 tuổi kể hối ký chuyện tình cùa mình. Những chương trình học hồi lớp 6 ( đệ thất) và lớp 7 ( đệ luc) học họa và nhạc sau này đã giúp đỡ tôi rất nhiều trong việc tìm...
-
Channel: Tâm tình dân kỹ thuật
Hôm qua, 22:15 -
-
Trả lời cho Yêu thơ mê nhạc, mời các bác vào đây!bởi dinhthuong92Chúc mừng bác có cuộc tình rất lãng mạn, cuộc hôn nhân gắn bó dài lâu nhé!...
-
Channel: Tâm tình dân kỹ thuật
Hôm qua, 13:49 -
-
Trả lời cho Yêu thơ mê nhạc, mời các bác vào đây!bởi vi van phamHôn nhân của tôi dường như có bàn tay sắp đặt của ông tơ, bà nguyệt. Bà xả nói tôi viết hồi ký duyên số này. Tôi đã viết vào tập 100 trang học sinh. Sau 50 năm lật tới, lật lui xem quyển hối ký có nơi rách nát. Tôi viết lại bằng AI, giọng đọc VBBe, ca sĩ hát là là Synthesizer V.
...-
Channel: Tâm tình dân kỹ thuật
15-05-2026, 14:18 -
-
Trả lời cho Công thức tính định luật kirchhoffbởi nguyendinhvanCông thức này chắc là để áp dụng cho UAV để bắn máy bay F15....
-
Channel: Hỗ trợ học tập
14-05-2026, 21:17 -
-
Trả lời cho Yêu thơ mê nhạc, mời các bác vào đây!bởi dinhthuong92GIỚI THIỆU CA KHÚC VỀ CHA MẸ:
Nặng Nghĩa Mẹ Cha
Sáng tác: Hoàng Đình Thường
Giọng hát: AI
Công cha cao tựa như Thái Sơn
Nghĩa mẹ sâu nước biếc xanh trong
Mong con khôn lớn đời hạnh phúc
Mẹ cha...-
Channel: Tâm tình dân kỹ thuật
12-05-2026, 16:22 -
-
bởi afrendlyCảm ơn bạn. Mình hỏi để thợ có thể tham khảo thôi chứ không đủ kiển thức để sửa, mà cũng không có đồ nghề, mua đồ nghề quá tiền máy. Gọi nhiều lần mà thợ hẹn mãi chưa có tới ấy bạn. Mình muốn sửa được chứ bỏ thì uống, nhưng sợ là được mỗi người thợ mà lại không sửa nổi....
-
Channel: Điện tử gia dụng
11-05-2026, 00:34 -
-
bởi mèomướpDạ nó bị tắc ẩm hoặc rò thiếu gas hoặc lốc yếu hoặc van tiết lưu có vấn đề hoặc tất cả những nguyên nhân trên ạ. Chú ko chuyên về mảng này thì bán đi, giành thời gian trồng rau sạch đem ra chợ bán lấy tiền mua tủ mới ạ. Còn...
-
Channel: Điện tử gia dụng
10-05-2026, 17:01 -
-
bởi afrendlyXin chào mọi người. Mình lại có vấn đề về đồ điện cần nhờ mọi người hỗ trợ giúp. Mình có tủ lạnh Sharp dùng cũng lâu rồi. Trước có bị kém lạnh, không đông đá thì có thợ họ mang về, sục đường ga gì đó hết 900k và đã dùng...
-
Channel: Điện tử gia dụng
10-05-2026, 16:53 -
