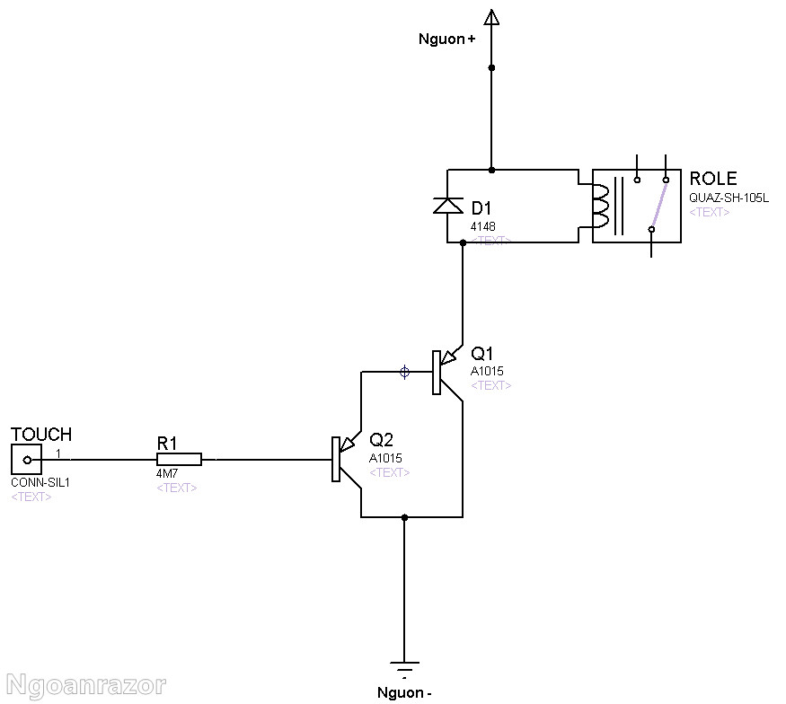
Dạo này ăn trộm nhiều quá. Các bác cho xim mạch cảm ứng + thông số linh kiện. Cảm ơn rất nhiều.......!
Thông báo
Collapse
No announcement yet.
Cần xin mạch cảm ứng chạm tay chống trộm xe máy
Collapse
X
-
bn đưa hình lên mình đoán dung lượng nó cho, chắc cỡ 100uf, mà tụ đó có quan trọng đâuNguyên văn bởi minh sang 02 Xem bài viếtMua rùi. Phẫu thật rùi. Nhưng mạch đó còn 1 tu diện không co số + thấy không ngon. Muốn xin để tự tay làm thấy mới có hay hay..
Comment
-
mờ quá bn ah, giống bị cận thị, cái cục màu đen gần sợi dây vàng đấy ah, sao mình nhìn nó giống điốt hơn là tụ vì mình thấy hai đầu nó có chân thì phảiNguyên văn bởi minh sang 02 Xem bài viết[ATTACH=CONFIG]76439[/ATTACH][ATTACH=CONFIG]76440[/ATTACH] điện thoại mình cùi bắp nên chụp không rõ. Tụ màu đen gần dây màu vàng đó bạn. Vì mình hàn đi hàn lại nên thấy gê wa.
Comment
-
4007 nhá bn, theo như bn mô tả thì nó chống mắc ngược nguồn thôiNguyên văn bởi minh sang 02 Xem bài viếtmờ quá bn ah, giống bị cận thị, cái cục màu đen gần sợi dây vàng đấy ah, sao mình nhìn nó giống điốt hơn là tụ vì mình thấy hai đầu nó có chân thì phải
Bạn ơi bạn nghĩ con diot ấy là diot gì vậy?
Comment
-
Tui làm bên lập trình phần mềm, điện tử chỉ là đam mê thôi, mấy cái này đơn jản thôi mà từ từ bn sẽ quen thôi.Nguyên văn bởi minh sang 02 Xem bài viết4007 nhá bn, theo như bn mô tả thì nó chống mắc ngược nguồn thôi
Cám ơn bạn nhiều lắm. Tui không biết bạn làm gì mà giỏi điện tử quá. Hôm trước tui xem diễn đàn thấy bạn gửi sơ đồ mạch cảm ứng chạm tay. tui làm thử mới vừa xong. mạch chạy ok nhỏ gọn lắm. Cám ơn bạn rất nhiều[ATTACH=CONFIG]76659[/ATTACH]
Comment
Bài viết mới nhất
Collapse
-
bởi bqvietMạch cồng kềnh nhưng khá bài bản. Nếu tự làm để học thì cũng đáng để bắt tay nghịch chơi. Nếu chỉ cần sản phẩm thì các sàn thương mại điện tử có sẵn UPS DC này ra 5V hoặc 12V rất sẵn, chạy pin, giá cũng không đắt.
-
Channel: Điện tử sáng tạo
hôm nay, 18:28 -
-
bởi mylinhattTrong vận hành thực tế, nhiều xưởng gia công gặp tình trạng máy phay CNC bắt đầu sai kích thước, bề mặt rung nhẹ hoặc phát sinh lỗi thay dao dù chương trình và dao cắt không thay đổi. Phần lớn các vấn đề này không xuất phát từ lập trình mà đến từ việc bảo dưỡng máy chưa được thực hiện đúng và đủ....
-
Channel: Máy công cụ
Hôm qua, 11:27 -
-
bởi ittcHì, em tính đi mua 1 cái máy Khoan và máy Mài (cắt), em đã chính thức gạt thằng BOSCH sang 1 bên vì giá cao hơn Dewalt và Makita, hơn nữa xem Cataloge của nó thì hàng ít model mẫu mã hơn.
Giá Dewalt và Makita thấy ngang ngửa nhau, thôi thì nhu...-
Channel: Điện tử gia dụng
Hôm qua, 07:20 -
-
bởi DaoVanTrongChào Anh Em. Nay em có tạo 1 sơ đồ mạch UPS sau, xin Ae cho ý kiến.
Và nếu biết sản phẩm này nếu có sẵn thì em xin link để mua (nếu giá phù hợp) thì em đỡ phải làm ạ, vì em tìm nhưng không thấy:
╔═══════════════════[ĐIỆN_LƯỚI_220V]════════════════╗...-
Channel: Điện tử sáng tạo
21-12-2025, 23:32 -
-
Trả lời cho Nên mua máy phay CNC cũ, máy mới phổ thông hay máy chất lượng cao? Góc nhìn từ bài toán sản xuất thực tếbởi nguyendinhvanNgày trước, khi KT đang tăng trưởng, một cái máy tự động cũ tầm trung, thì khoảng 5 năm là hoàn vốn. Nhưng hiện tại, mọi việc đều chậm trễ, cạnh tranh, nên theo các xếp tính thì phải hơn 10 năm làm việc ngon lành thì mới hoàn vốn....
-
Channel: Máy công cụ
20-12-2025, 20:23 -
-
Trả lời cho cách làm led Hao Quang.có pro nào biết k nhỉ ???bởi StatusHello! I'm from Kazakhstan. Can anyone share the HEX file with me? The download link in post 50 doesn't work.
-
Channel: Vi điều khiển họ 8051
18-12-2025, 00:05 -
-
bởi mylinhattChào anh em cơ khí,
Trong quá trình tư vấn đầu tư thiết bị cho xưởng, mình gặp rất nhiều câu hỏi kiểu: “Nên mua máy phay CNC cũ để tiết kiệm, chọn máy mới phổ thông cho yên tâm, hay cố gắng lên máy chất lượng cao để làm hàng khó?”. Thực tế, đây không phải câu hỏi chỉ về...-
Channel: Máy công cụ
17-12-2025, 13:38 -
-
Trả lời cho Vấn đề về tốc độ quaybởi nguyendinhvanSử dụng động cơ servor, hoặc lắp thêm một cái encoder vào động cơ bước. Encoder sẽ kiểm soát động cơ có quay hoặc đứng im.
-
Channel: Điện tử truyền hình
14-12-2025, 19:50 -

Comment