Chào mọi người,
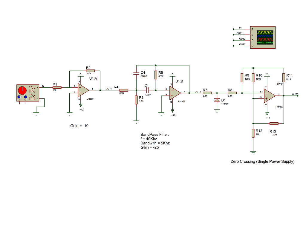
Mình đang làm 1 project liên quan đến việc chuyển tín hiệu sóng sine sang sóng vuông. Cảm biến siêu âm của mình cho tín hiệu nhận về là sóng sine cỡ 20mV có nhiễu. Mình thiết kế mạch sau để khuếch đại, lọc thông dải và chuyển sóng sine sang dạng sóng vuông dùng Zero Crossing. Tuy nhiên kết quả mình thu được khi mô phỏng lại không như ý nên mọi người cho mình hỏi vài câu nhé:
- mạch khuếch đại đầu tiên Gain = 10 nhưng ô phỏng lại không đủ 10 ?!
- khi qua lọc thông dải có Gain =25 thì lẽ ra nó phải khuếch đại lớn hơn nữa chứ nhỉ, sao ở đây nó lại nhỏ lại
- mạch Zero Crossing mình dùng mạch đề nghị trong datasheet của IC LM393 nhưng ngõ ra cũng không tạo ra sóng vuông được .
Rất mong mọi người cho mình vài lời khuyên về những vấn đề mình gặp phải. À, còn một vấn đề nữa là nếu tạo được sóng vuông +V/-V thì làm sao để chuyển nó về tín hiệu TTL 0-3.3V để có thể đưa vào VXL ạ ??. Cám ơn mọi người rất nhiều.
Mình đang làm 1 project liên quan đến việc chuyển tín hiệu sóng sine sang sóng vuông. Cảm biến siêu âm của mình cho tín hiệu nhận về là sóng sine cỡ 20mV có nhiễu. Mình thiết kế mạch sau để khuếch đại, lọc thông dải và chuyển sóng sine sang dạng sóng vuông dùng Zero Crossing. Tuy nhiên kết quả mình thu được khi mô phỏng lại không như ý nên mọi người cho mình hỏi vài câu nhé:
- mạch khuếch đại đầu tiên Gain = 10 nhưng ô phỏng lại không đủ 10 ?!
- khi qua lọc thông dải có Gain =25 thì lẽ ra nó phải khuếch đại lớn hơn nữa chứ nhỉ, sao ở đây nó lại nhỏ lại
- mạch Zero Crossing mình dùng mạch đề nghị trong datasheet của IC LM393 nhưng ngõ ra cũng không tạo ra sóng vuông được .
Rất mong mọi người cho mình vài lời khuyên về những vấn đề mình gặp phải. À, còn một vấn đề nữa là nếu tạo được sóng vuông +V/-V thì làm sao để chuyển nó về tín hiệu TTL 0-3.3V để có thể đưa vào VXL ạ ??. Cám ơn mọi người rất nhiều.
