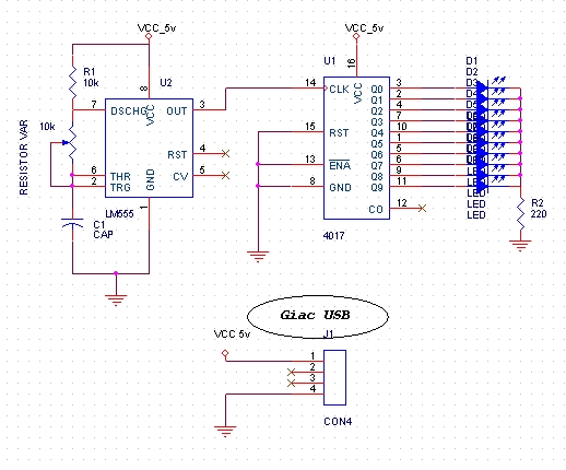
Tôi thắc mắc là không biết mạch này (Hình) có thực không và giá trị của nó có thể làm cho đèn led chạy đuổi hay không.Vì tui sợ người ta vẽ lên chứ chưa chắc là nó chạy với lại tui có ráp thử mạch ở hình 2 nhưng ráp hoài không chạy nên giờ tui hơi nghi ngờ mạch 1. Vậy có cách nào mình kiểm tra được, hay có phần mềm nào kiểm tra được mong có anh chị nào giúp dùm.
Nhân tiện xin hỏi 2 mạch với giá trị trong hình khi ráp nó sẽ chạy chứ.
Nhân tiện xin hỏi 2 mạch với giá trị trong hình khi ráp nó sẽ chạy chứ.

Comment