Có anh chị nào có thể cho em 1 mạch chống chạm mạch,khi bị chạm mạch thì nó sẽ tự động ngắt nguồn,khi không còn chạm thì nó sẽ đóng nguồn lại bình thường . Em có dùng nguồn 5V từ cổng USB,nó thiệt hay,nó có chức năng y như là em miêu tả vậy, thấy thật là thích . Em cần nguồn khoang 5V hoặc 12V cũng được , dòng cung cấp cho tải phải trên 1A .Mong được sự giúp đỡ của các anh chị !!!
Thông báo
Collapse
No announcement yet.
Làm một mạch chống chạm chập
Collapse
X
-
Mình tìm được mạch này ,mình cũng không hiểu cho lắm,mong được giúp đỡ
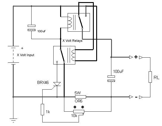
Đây là mạch cầu chì điện tử bảo vệ ngắn mạch, relay phải được chọn cho phù hợp với điện áp nguồn,không dc bỏ tụ 100uF và điện áp trên tụ phải chịu được điện áp nguồn .Nếu không thể lắp ráp,có thể thay thế BRX46 bằng SCR C106. Bạn có thể chỉnh dòng bằng VR 10k. Nếu sử dụng cho dòng cao,giá trị 0R6/5W có thể thấp hơn (0R33,0R47,0R22,0R1 …) giá trị W cũng phải được tăng lên.
Mình không biết là con SCR này người ta có bán hay không,ta có thể thay thế bằng con SCR nào thông dụng không. Giả sử mình có điện áp vào là 12V 1A thì sao nhỉ. Mong được trợ giúp !!!
------------------------------------------------
Comment
-
Mình có mạch này giới thiệu với bạn, tuy nó ko đáp ứng hết yêu cầu của bạn (khi hết ngắn mạch phải nhấn reset để mạch hoạt động lại) nhưng mình thấy nó gọn hơn, đơn giản và rẽ tiền hơn mạch kia (2 relay + SCR, biến trở).Bạn cứ tham khảo thử.Nguyên văn bởi alone76816 Xem bài viếtCó anh chị nào có thể cho em 1 mạch chống chạm mạch,khi bị chạm mạch thì nó sẽ tự động ngắt nguồn,khi không còn chạm thì nó sẽ đóng nguồn lại bình thường . Em có dùng nguồn 5V từ cổng USB,nó thiệt hay,nó có chức năng y như là em miêu tả vậy, thấy thật là thích . Em cần nguồn khoang 5V hoặc 12V cũng được , dòng cung cấp cho tải phải trên 1A .Mong được sự giúp đỡ của các anh chị !!!
- 1 like
Comment
-
Mạch của bạn mình giải thích trên hình luôn cho dễ hiểu.Nguyên văn bởi alone76816 Xem bài viếtƯhm thì mạch của bạn thì nhỏ gọn hơn,nhưng có 1 điều thực sự mình cũng chưa hiểu cách hoạt động của nó nữa, bạn vui lòng có thể giải thích giùm mình được hông ? cả cái mạch của mình post lên nữa,cũng khó hiểu quá bạn ơi !!!
Còn mạch của mình thì đơn giản thế này: ban đầu khi cấp nguồn dòng điện nạp nhanh qua tụ 470uF và cuộn dây của relay làm relay đóng tiếp điểm dòng điện đi trực tiếp từ IN qua tiếp điểm relay và ra OUT cấp cho tải. nếu ngắn mạch tức là OUT chập xuống mass cũng tức là điện áp trên 2 đầu cuộn dây của relay=0V relay nhả tiếp điểm ngõ ra mất nguồn. lúc này led sẽ sáng báo đang có sự cố ngắn mạch. khi khắc phục sự cố xong nhấn reset cấp điện cho cuộn dây relay -> mạch hoạt động bình thường.
R4.7 để hạn dòng phòng trường hợp sự cố chưa khắc phục mà đã nhấn reset.
Chúc vui!!!
- 1 like
Comment
-
Mình có mô phỏng proteus mạch của bạn :Nguyên văn bởi svdientu Xem bài viếtMạch của bạn mình giải thích trên hình luôn cho dễ hiểu.
Còn mạch của mình thì đơn giản thế này: ban đầu khi cấp nguồn dòng điện nạp nhanh qua tụ 470uF và cuộn dây của relay làm relay đóng tiếp điểm dòng điện đi trực tiếp từ IN qua tiếp điểm relay và ra OUT cấp cho tải. nếu ngắn mạch tức là OUT chập xuống mass cũng tức là điện áp trên 2 đầu cuộn dây của relay=0V relay nhả tiếp điểm ngõ ra mất nguồn. lúc này led sẽ sáng báo đang có sự cố ngắn mạch. khi khắc phục sự cố xong nhấn reset cấp điện cho cuộn dây relay -> mạch hoạt động bình thường.
R4.7 để hạn dòng phòng trường hợp sự cố chưa khắc phục mà đã nhấn reset.
Chúc vui!!!
file proteus http://dientuvietnam.net/forums/atta...1&d=1241875150
Mình thấy mạch chạy tốt như bạn nói,nhưng chỉ có điều khi cấp nguồn phải nhấn reset thì mạch mới hoạt động,như vậy thì thật phiền phức,giá mà có thể khắc phục được thì tốt . Nhưng mình có 1 thắc mắc nhỏ này khi mình mô phỏng proteus mình bỏ tụ 470uF đi,vì thấy tụ này có vẻ vô ích,và kết quả là mạch vẫn chạy bình thường ,không có gì khác lạ cả,về điện DC thì tụ này không có tác dụng, vậy bạn có thể nói cho mình biết tại sao lại có tụ đó.
Mạch của bạn tuy có gọn,nhưng với cái gọn thì nó lại mất tính năng tự động,phải có sự can thiệp nên bất tiện,thôi thì dùng mạch của mình vẫn có chức năng tự động,hơi tốn kèm 1 chút nhưng tiện lợi,Automatic !!!
ThanksLast edited by alone76816; 09-05-2009, 21:34.
------------------------------------------------
Comment
-
Đại khái nó thế này:Nguyên văn bởi alone76816 Xem bài viếtƯhm thì mạch của bạn thì nhỏ gọn hơn,nhưng có 1 điều thực sự mình cũng chưa hiểu cách hoạt động của nó nữa, bạn vui lòng có thể giải thích giùm mình được hông ? cả cái mạch của mình post lên nữa,cũng khó hiểu quá bạn ơi !!!
- 1 like
Comment
-
Còn về mạch của mình thì bạn giải thích khá hấp dẫn,rất thuyết phục rất cảm ơn bạn .
Nhưng có 1 chút mình chưa hiểu lắm đó là :
- khi mạch hoạt động bình thường thì tại trên biến trở có dòng nhưng do dòng còn bé chưa đủ kích dẫn SCR,nhưng tại sao khi bị nối tắt thì nó mới kích dẫn ? Bởi vì lúc này dòng sẽ tập trung vào chỗ bị nối tắt,còn dòng ở những chỗ khác gần bằng ko ==> dòng tại biến trở phải về 0,thì làm sao nó kích dẫn SCR được
- Điểm thứ 2 là 2 con tụ,ở tải và ở relay nó để làm thì,thiệt sự mấy con tụ này khó hiểu wá đi mất .
- Điểm thứ 3 : mình thấy trong những mạch chống chạm thông thường hay sử dụng con R công suất,như trong mạch này là con 0R6/5W,như vậy nó có tác dụng là gì,và nếu như gắn vào như vậy thì dòng tải sẽ bị giảm đáng kể .
Mong bạn trả lời giúp !!!
------------------------------------------------
Comment
-
Ai bảo mạch của mình ko auto: "ban đầu khi cấp nguồn dòng điện nạp nhanh qua tụ 470uF và cuộn dây của relay làm relay đóng tiếp điểm dòng điện đi trực tiếp từ IN qua tiếp điểm relay và ra OUT cấp cho tải." cái tụ đó là để kích dòng cho relay nhảy tự động khi mới cấp nguồn, khi mới cấp nguồn ko cần nhấn reset. bạn mô phỏng có thể nó không chạy nhưng ráp mạch thực tế tụ đó chạy tốt (mình đã ráp rồi).
Câu 1: vì khi kô có tải thì ko có dòng.ok chứ! còn khi có tải thì dòng đi từ + qua tải rồi mới qua (Bt//0R6) như vậy vì có tải nên dòng ko lớn -> đủ kích SCR. Nhưng khi ngắn mạch thì ko có tải tức là lúc này BT//0R6 đóng vai trò là tải. mà ta đã bít tổng trở của BT//0R6 sẽ nhỏ hơn 0R6. theo I=U/R suy ra I lúc này rất lớn-> đủ để kích SCR.
câu 2: tụ trên relay là để bảo vệ relay khỏi hư hổng do điện áp ngược gây ra do cuộn dây. trong nhìu trường hợp nguòi ta mắc con diode ngược. còn cái tụ ở ngõ ra là để chống nhiễu hoặc lọc nguồn.
câu 3:Bạn bít cầu phân thế chứ?!! khi có tải nó với tải như 2 điện trở mắc nối tiếp. vì giá trị của nó nhỏ nên điện áp rơi trên nó là rất nhỏ ko đáng kể. nhưng khi ngắn mạch tức là ko có tải thì cần có nó để tạo điện áp trên 2 đầu biến trở thì mới có dòng kích SCR chứ. nếu ko có nó thì + chập mass -> đ/a trên BT =0V vậy lấy dòng đâu kích cho SCR...
chúc vui!
Comment
-
Cảm ơn bạn nói rõ,mình cũng hiểu ra dc vài điều khá thú vị !!!Nguyên văn bởi svdientu Xem bài viếtAi bảo mạch của mình ko auto: "ban đầu khi cấp nguồn dòng điện nạp nhanh qua tụ 470uF và cuộn dây của relay làm relay đóng tiếp điểm dòng điện đi trực tiếp từ IN qua tiếp điểm relay và ra OUT cấp cho tải." cái tụ đó là để kích dòng cho relay nhảy tự động khi mới cấp nguồn, khi mới cấp nguồn ko cần nhấn reset. bạn mô phỏng có thể nó không chạy nhưng ráp mạch thực tế tụ đó chạy tốt (mình đã ráp rồi).
Câu 1: vì khi kô có tải thì ko có dòng.ok chứ! còn khi có tải thì dòng đi từ + qua tải rồi mới qua (Bt//0R6) như vậy vì có tải nên dòng ko lớn -> đủ kích SCR. Nhưng khi ngắn mạch thì ko có tải tức là lúc này BT//0R6 đóng vai trò là tải. mà ta đã bít tổng trở của BT//0R6 sẽ nhỏ hơn 0R6. theo I=U/R suy ra I lúc này rất lớn-> đủ để kích SCR.
câu 2: tụ trên relay là để bảo vệ relay khỏi hư hổng do điện áp ngược gây ra do cuộn dây. trong nhìu trường hợp nguòi ta mắc con diode ngược. còn cái tụ ở ngõ ra là để chống nhiễu hoặc lọc nguồn.
câu 3:Bạn bít cầu phân thế chứ?!! khi có tải nó với tải như 2 điện trở mắc nối tiếp. vì giá trị của nó nhỏ nên điện áp rơi trên nó là rất nhỏ ko đáng kể. nhưng khi ngắn mạch tức là ko có tải thì cần có nó để tạo điện áp trên 2 đầu biến trở thì mới có dòng kích SCR chứ. nếu ko có nó thì + chập mass -> đ/a trên BT =0V vậy lấy dòng đâu kích cho SCR...
chúc vui!
Mình tìm được cái mạch như sau,post lên tham khảo và phân tích
Mình dịch ra như sau :
Mạch nối 1 VR từ chân GND của 7805 với mass,mỗi khi tăng VR1 lên 100 Ohm,thì ngõ ra giảm xuống 1V,vì thế ngõ ra sẽ thay đổi từ 3,7V đến 8,7V(với 1,3V rơi trên D1 và D2). Một nét đặc biệt của mạch trên là nó sẽ tự tắt khi không có tải được mắc vào. Làm việc đó là : T1,T2,D1,D2và tụ C2.
Khi có tải được mắc,thì điện thế rơi trên D1 và D2 là khoảng 1,3V đủ để cho T2 dẫn . Và kết quả là relay sẽ được kích dẫn và vẫn tiếp tục dẫn trong khi tải vẫn còn kết nối. Tại thời điểm đó, tụ C2 nạp khoảng 7-8V từ T2 . Nhưng khi tải ngưng kết nối , T2 sẽ bị cắt. Tuy nhiên tụ C2 vẫn dc nạp và bắt đầu xả qua cực B của T1,trong 1 khoảng thời gian khi C2 xả hết,relay sẽ không con được kích dẫn nữa ( tắt),và công tắc chính(công tắc nguồn) sẽ bị tắt . Để phuc hồi lại, công tắc S1 phải được nhấn xuống(trong 1 thời gian ngắn) . Khi giá trị tụ C2 cao, sẽ làm chậm khả năng tắt của relay,và ngược lại.
Lúc đầu,phía bên thứ cấp của biến áp có điện áp là 12V,250mA được sử dụng,và nó có thể được đổi tùy theo người sử dụng( cao nhất là 30V 1A). Để kéo dòng lớn hơn 300mA thì IC 7805 phải được gắn thêm 1 tấm tản nhiệt . Khi điện áp cuộn thứ cấp tăng vọt quá 12V(RMS) .Thì cầu phân áp VR1 phải phân đoạn lại. Và như vậy điện áp của relay cũng phải xác định lại
Do mạch có áp dao động từ 3,7V đến 8V, vậy mình làm gì để điện áp ra được ổn định ở mức 5V .
Và bạn nào có thế giải thích rõ hơn về phần: khi không gắn tải,tại sao con trans T2 ko dẫn bởi vì khi đó áp ra ở chân 7805 đã có ???
Mong được góp ý nhiều !!!
------------------------------------------------
Comment
-
Bạn hiểu lầm rồi!!! điện áp ra dao động từ 3.7 đến 8V là do bạn điều chỉnh VR. Bạn dùng VOM đo ngõ ra sau đó vặn VR cho đến khi được 5V thì dừng.
Trạng thái phân cực thuận của diode thì diện áp trên diode khoảng 0.6V, vậy 2 con là 1.2V. đó là khi có tải (lúc đó có dòng điện qua tải tức là dòng đó cũng wa diode). Còn khi ko có tải thì diode ko được phân cực (vì I=0) nên Vd=0V. Bạn cứ tưởng tuọng diode như là 1 điện giá trị nhỏ, còn ngõ ra ko có tải tức là hở mạch mà hở mạch là diện trở vô cùng lớn, từ đó áp dụng công thức cầu phân thế -> điện áp rơi trên diode hoặc điện trở cực nhỏ...
chúc vui.
- 1 like
Comment
-
Nếu đang ngắn mạch mà bỏ ngắn mạch ra (giả sử test 2 đầu (out + 0V chập vào nhau --> ngắt, giờ bỏ ra) thì lập tức điện sẽ đi qua tụ và đóng ngay tức khắc đúng khôngNguyên văn bởi svdientu Xem bài viếtAi bảo mạch của mình ko auto: "ban đầu khi cấp nguồn dòng điện nạp nhanh qua tụ 470uF và cuộn dây của relay làm relay đóng tiếp điểm dòng điện đi trực tiếp từ IN qua tiếp điểm relay và ra OUT cấp cho tải." cái tụ đó là để kích dòng cho relay nhảy tự động khi mới cấp nguồn, khi mới cấp nguồn ko cần nhấn reset. bạn mô phỏng có thể nó không chạy nhưng ráp mạch thực tế tụ đó chạy tốt (mình đã ráp rồi).
nếu ngắn mạch tức là OUT chập xuống mass cũng tức là điện áp trên 2 đầu cuộn dây của relay=0V relay nhả tiếp điểm ngõ ra mất nguồn. lúc này led sẽ sáng báo đang có sự cố ngắn mạch. ....
Comment
Bài viết mới nhất
Collapse
-
bởi mylinhattTrong vận hành thực tế, nhiều xưởng gia công gặp tình trạng máy phay CNC bắt đầu sai kích thước, bề mặt rung nhẹ hoặc phát sinh lỗi thay dao dù chương trình và dao cắt không thay đổi. Phần lớn các vấn đề này không xuất phát từ lập trình mà đến từ việc bảo dưỡng máy chưa được thực hiện đúng và đủ....
-
Channel: Máy công cụ
Hôm qua, 11:27 -
-
bởi ittcHì, em tính đi mua 1 cái máy Khoan và máy Mài (cắt), em đã chính thức gạt thằng BOSCH sang 1 bên vì giá cao hơn Dewalt và Makita, hơn nữa xem Cataloge của nó thì hàng ít model mẫu mã hơn.
Giá Dewalt và Makita thấy ngang ngửa nhau, thôi thì nhu...-
Channel: Điện tử gia dụng
Hôm qua, 07:20 -
-
bởi DaoVanTrongChào Anh Em. Nay em có tạo 1 sơ đồ mạch UPS sau, xin Ae cho ý kiến.
Và nếu biết sản phẩm này nếu có sẵn thì em xin link để mua (nếu giá phù hợp) thì em đỡ phải làm ạ, vì em tìm nhưng không thấy:
╔═══════════════════[ĐIỆN_LƯỚI_220V]════════════════╗...-
Channel: Điện tử sáng tạo
21-12-2025, 23:32 -
-
Trả lời cho Nên mua máy phay CNC cũ, máy mới phổ thông hay máy chất lượng cao? Góc nhìn từ bài toán sản xuất thực tếbởi nguyendinhvanNgày trước, khi KT đang tăng trưởng, một cái máy tự động cũ tầm trung, thì khoảng 5 năm là hoàn vốn. Nhưng hiện tại, mọi việc đều chậm trễ, cạnh tranh, nên theo các xếp tính thì phải hơn 10 năm làm việc ngon lành thì mới hoàn vốn....
-
Channel: Máy công cụ
20-12-2025, 20:23 -
-
Trả lời cho cách làm led Hao Quang.có pro nào biết k nhỉ ???bởi StatusHello! I'm from Kazakhstan. Can anyone share the HEX file with me? The download link in post 50 doesn't work.
-
Channel: Vi điều khiển họ 8051
18-12-2025, 00:05 -
-
bởi mylinhattChào anh em cơ khí,
Trong quá trình tư vấn đầu tư thiết bị cho xưởng, mình gặp rất nhiều câu hỏi kiểu: “Nên mua máy phay CNC cũ để tiết kiệm, chọn máy mới phổ thông cho yên tâm, hay cố gắng lên máy chất lượng cao để làm hàng khó?”. Thực tế, đây không phải câu hỏi chỉ về...-
Channel: Máy công cụ
17-12-2025, 13:38 -
-
Trả lời cho Vấn đề về tốc độ quaybởi nguyendinhvanSử dụng động cơ servor, hoặc lắp thêm một cái encoder vào động cơ bước. Encoder sẽ kiểm soát động cơ có quay hoặc đứng im.
-
Channel: Điện tử truyền hình
14-12-2025, 19:50 -

Comment