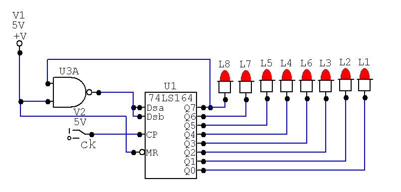
em định làm 1 cái mạch có khoảng 4-5 con led chạy từ trái qua phải rồi chạy ngược lại.
VD như có 4 con led đánh số 1234 thì nó sẽ sáng 1-2-3-4-3-2-1-2-3...
nhưng bây giờ em chỉ làm được nó chạy 1-2-3-4-4-3-2-1-1-2-3...
mọi người giúp 1 tay với ạ.

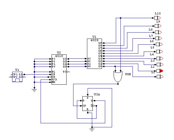
còn với cái này, làm thế nào để thêm số cổng ra, ở đây chỉ có 3 thì ít quá:

mọi người nói dễ hiểu 1 chút nha, mình không biết chút gì đâu.
VD như có 4 con led đánh số 1234 thì nó sẽ sáng 1-2-3-4-3-2-1-2-3...
nhưng bây giờ em chỉ làm được nó chạy 1-2-3-4-4-3-2-1-1-2-3...
mọi người giúp 1 tay với ạ.

còn với cái này, làm thế nào để thêm số cổng ra, ở đây chỉ có 3 thì ít quá:

mọi người nói dễ hiểu 1 chút nha, mình không biết chút gì đâu.

Comment