Thông báo
Collapse
No announcement yet.
Mạch thu phát hồng ngoại dùng IC 555 bị lỗi
Collapse
X
-
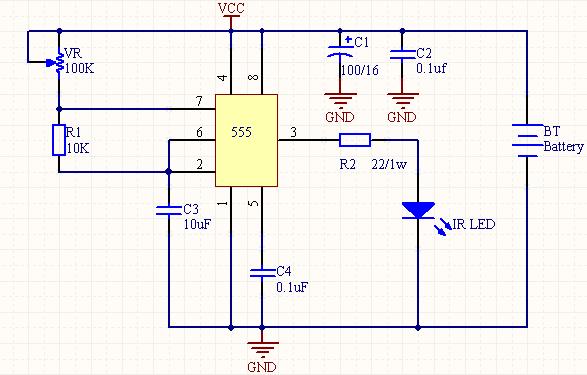
Mạch thu:Nguyên văn bởi forever10888 Xem bài viếtMong anh em trong 4rum giúp đỡ gấp ! Mai nộp rồi mà mạch vẫn chưa chạy ! Mình post hình ảnh sơ đồ nguyên lý lên đây mong anh em xem hộ xem sai sót ở đâu mà mạch không chạy !
[ATTACH]26397[/ATTACH]đây là mạch phát
[ATTACH]26396[/ATTACH]đây là thu !
Help me !
Please !
Thanks !
con Q1của mạch thu ráp sai rồi kìa, đổi chân số 3 và số 2 lại. chân số 3 là cực E thì phải nối xuống mass còn chân 2 là cực C nối với R1 rối nối Vcc, con tụ C2 và R5 bỏ đi, ngay chân B của Q1 phải nối thêm con trở nữa.Last edited by caovanhuong; 14-12-2010, 12:07.
Comment
-
Lạ nhỉ... mạch chuẩn rồi mà, bạn thử kiểm tra lại ic555 xem sao có thể hàn nóng quá nó tèo rồi, thay ic mới xem...Nguyên văn bởi forever10888 Xem bài viếtMong anh em trong 4rum giúp đỡ gấp ! Mai nộp rồi mà mạch vẫn chưa chạy ! Mình post hình ảnh sơ đồ nguyên lý lên đây mong anh em xem hộ xem sai sót ở đâu mà mạch không chạy !
[ATTACH]26397[/ATTACH]đây là mạch phát
[ATTACH]26396[/ATTACH]đây là thu !
Help me !
Please !
Thanks !
Comment
-
Lỗi phát sinh này có ai biết vì sao không /Nguyên văn bởi forever10888 Xem bài viếtMạch của em đã đổi lạ chân linh kiện rôi song bg nảy sinh vấn đề là mạch chạy ngược lại : Tức khi cho thu phát gần nhau( đối điện) nó luôn sáng ! khi chắn ngang thì lại tắt ! đảo lộn hết rồi ! help !
Mình nghĩ do lệch pha ai biết phải xử lí thế nào để cùng pha không?
Và làm thế nào để hết nhiễu không?
Comment
-
Mạch thuNguyên văn bởi forever10888 Xem bài viếtMạch của em đã đổi lạ chân linh kiện rôi song bg nảy sinh vấn đề là mạch chạy ngược lại : Tức khi cho thu phát gần nhau( đối điện) nó luôn sáng ! khi chắn ngang thì lại tắt ! đảo lộn hết rồi ! help !
bạn dùng VOM đo lại coi. khi không bị chắn ngang thì áp trên R6 là bao nhiêu và khi bị chắn ngang thì áp trên R6 là bao nhiêu (khi đo thì mạch phát phải hoạt động nhé)
Comment
-
đồng ý với bác là phần thu nên dùngNguyên văn bởi duong_act Xem bài viếtMạch này chỉ đóng cắt. Không nhất thiết phải dùng xung ở mạch phát, có thể sẽ tăng công suất phát lên rất nhiều. Mạch thu nên dùng OP-AMP ( 358 , 324, 4558 ,TL072....) thay cho transistor.
opam kđ thay trans nhưng phần phát vẫn cần tạo xung nếu ko sẽ bị nhiễu bởi as môi trường. Và phần thu cần lắp thêm bộ lọc tần số nữa
Comment
-
Trường hợp phần phát tạo xung để chống nhiễu chỉ thực sự có tác dụng khi phần thu có chọn tần . Trên sơ đồ kia mạch thu không có chọn tần nên không cần tạo xung ở phần phát. Còn nếu phát tạo xung và thu chọn tần thì là quá tốt rồiNguyên văn bởi quanghao Xem bài viếtđồng ý với bác là phần thu nên dùng
opam kđ thay trans nhưng phần phát vẫn cần tạo xung nếu ko sẽ bị nhiễu bởi as môi trường. Và phần thu cần lắp thêm bộ lọc tần số nữa
Comment
Bài viết mới nhất
Collapse
-
bởi mylinhattTrong vận hành thực tế, nhiều xưởng gia công gặp tình trạng máy phay CNC bắt đầu sai kích thước, bề mặt rung nhẹ hoặc phát sinh lỗi thay dao dù chương trình và dao cắt không thay đổi. Phần lớn các vấn đề này không xuất phát từ lập trình mà đến từ việc bảo dưỡng máy chưa được thực hiện đúng và đủ....
-
Channel: Máy công cụ
Hôm qua, 11:27 -
-
bởi ittcHì, em tính đi mua 1 cái máy Khoan và máy Mài (cắt), em đã chính thức gạt thằng BOSCH sang 1 bên vì giá cao hơn Dewalt và Makita, hơn nữa xem Cataloge của nó thì hàng ít model mẫu mã hơn.
Giá Dewalt và Makita thấy ngang ngửa nhau, thôi thì nhu...-
Channel: Điện tử gia dụng
Hôm qua, 07:20 -
-
bởi DaoVanTrongChào Anh Em. Nay em có tạo 1 sơ đồ mạch UPS sau, xin Ae cho ý kiến.
Và nếu biết sản phẩm này nếu có sẵn thì em xin link để mua (nếu giá phù hợp) thì em đỡ phải làm ạ, vì em tìm nhưng không thấy:
╔═══════════════════[ĐIỆN_LƯỚI_220V]════════════════╗...-
Channel: Điện tử sáng tạo
21-12-2025, 23:32 -
-
Trả lời cho Nên mua máy phay CNC cũ, máy mới phổ thông hay máy chất lượng cao? Góc nhìn từ bài toán sản xuất thực tếbởi nguyendinhvanNgày trước, khi KT đang tăng trưởng, một cái máy tự động cũ tầm trung, thì khoảng 5 năm là hoàn vốn. Nhưng hiện tại, mọi việc đều chậm trễ, cạnh tranh, nên theo các xếp tính thì phải hơn 10 năm làm việc ngon lành thì mới hoàn vốn....
-
Channel: Máy công cụ
20-12-2025, 20:23 -
-
Trả lời cho cách làm led Hao Quang.có pro nào biết k nhỉ ???bởi StatusHello! I'm from Kazakhstan. Can anyone share the HEX file with me? The download link in post 50 doesn't work.
-
Channel: Vi điều khiển họ 8051
18-12-2025, 00:05 -
-
bởi mylinhattChào anh em cơ khí,
Trong quá trình tư vấn đầu tư thiết bị cho xưởng, mình gặp rất nhiều câu hỏi kiểu: “Nên mua máy phay CNC cũ để tiết kiệm, chọn máy mới phổ thông cho yên tâm, hay cố gắng lên máy chất lượng cao để làm hàng khó?”. Thực tế, đây không phải câu hỏi chỉ về...-
Channel: Máy công cụ
17-12-2025, 13:38 -
-
Trả lời cho Vấn đề về tốc độ quaybởi nguyendinhvanSử dụng động cơ servor, hoặc lắp thêm một cái encoder vào động cơ bước. Encoder sẽ kiểm soát động cơ có quay hoặc đứng im.
-
Channel: Điện tử truyền hình
14-12-2025, 19:50 -

Comment