Thông báo

Collapse
No announcement yet.

động cơ của ổ cứng

Collapse
X
 
  • Lọc
  • Giờ
  • Show
Clear All
new posts

  • động cơ của ổ cứng

    Mình mới bóc cái ổ cứng cổ ở máy cũ ra, nó có 1 cái motơ để quay ổ đĩa. nhưng ác cái cắm điện 12V vào nó nhích 1 phát rùi ngừng quay. Bác nào biết cách nào cho e nó quay chuẩn chỉ ở 7200vg/p ko chỉ e cái hay đơn giản cho nó quay thui cũng đc
    acmabenng@yahoo.com
    -

  • #2
    thứ 1 đó là motor 3 pha , có 3 hoặc 4 đầu dây ra , nên bạn cắm 12v thì chạy được chết liền , nó dùng dòng điện 3 pha để khiển nó chạy. Vậy dòng 3 pha ở đâu ra ? .Đơn giản nhất là bạn đến cửa hàng bán đồ chơi mô hình (RC) mua 1 cái esc (còn gọi là điều tốc cho motor brushless ) có nhiều loại với cường độ dòng chịu đựng khác nhau, dùng motor đãi cứng thì nên mua cái ít Ampe nhất điển hình là 15A hoặc 10A vì dòng cái motor đó chả bao h lên tới 2A nên vô tư dùng,ESC là thiết bị điều tốc cho motor này , nó có 1 chân singal gồm 3 sợi đen- đỏ- trắng, chỉ cần cấp 1 xung vuông tần số khoảng 50HZ, độ rộng xung thây đổi từ 1ms-2ms vào dây trắng , có thể làm 1 mạch 555 dùng thẳng nguồn từ 2 chân đen- đỏ của ESC với điện áp là 5v do esc cấp ra, để điều khiển mà ko cần dùng nguồn ngoài. cso thể mua esc tại đây hoặc nhièu chỗ khác giá đã niêm yết sẵn rùi http://www.clbmohinh.com/forum/tm.aspx?m=360175
    CK6C -HUI

    Comment


    • #3
      cái này là đồ chơi máy bay mô hình hả bác. tuyệt nhỉ. tương lai phải nghiên cứu thêm món này mới đc ^^
      acmabenng@yahoo.com
      -

      Comment


      • #4
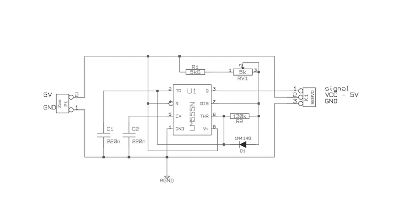
        cho bạn luôn cái mạch tạo xung để khiển con ESC này , cắm thẳng 3 chân nó vào cái jack của ESC, cấp điện là rồi từ từ chỉnh biến trở là dùng đựoc
        Attached Files
        Last edited by minhtri0405; 23-04-2011, 23:15.
        CK6C -HUI

        Comment

        Về tác giả

        Collapse

        noibinhyen Đẹp lung linh nhưng ế la liệt :)) Tìm hiểu thêm về noibinhyen

        Bài viết mới nhất

        Collapse

        Đang tải...
        X