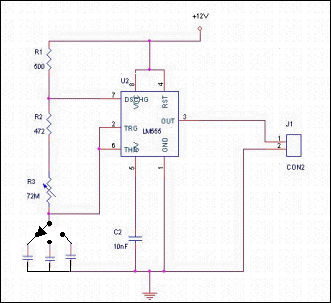
Các bác ơi em đang làm 1 mạch phát xung vuông biên độ 12V tần số thay đổi từ 10Hz đến 1MHz dùng IC 555, được tính theo công thức:
f=1/[0,693xC1x(R1+2xR2)]
em chọn R1=500(Ohm) ; C1=1nF.
Để đạt được tần số tối đa 1MHz. Ta có:
1MHz=1/[0,693xC1x(R1+2xR2)]
Suy ra R2=472(Ohm)
Tương tự để đạt tần số tối thiểu 10Hz. Suy ra R3(biến trở)=72(MOhm)
Nhưng khi ra chợ mua thì người ta nói là biến trở tối đa chỉ được 2M, không lẻ giờ phải gắn 36 cái biến trở sao trời. Vả lại theo như datasheet thì chỉ có loại 7555 hoặc TLC 555 mới đạt tới 1MHz, mà ngoài chợ chỉ có bán 2 loại là LM555 và NE555. Bác nào có phương án khả thi xin giúp giùm em với. Em có gửi kèm sơ đồ dưới đây. Xin giúp giùm, cám ơn nhìu!
f=1/[0,693xC1x(R1+2xR2)]
em chọn R1=500(Ohm) ; C1=1nF.
Để đạt được tần số tối đa 1MHz. Ta có:
1MHz=1/[0,693xC1x(R1+2xR2)]
Suy ra R2=472(Ohm)
Tương tự để đạt tần số tối thiểu 10Hz. Suy ra R3(biến trở)=72(MOhm)
Nhưng khi ra chợ mua thì người ta nói là biến trở tối đa chỉ được 2M, không lẻ giờ phải gắn 36 cái biến trở sao trời. Vả lại theo như datasheet thì chỉ có loại 7555 hoặc TLC 555 mới đạt tới 1MHz, mà ngoài chợ chỉ có bán 2 loại là LM555 và NE555. Bác nào có phương án khả thi xin giúp giùm em với. Em có gửi kèm sơ đồ dưới đây. Xin giúp giùm, cám ơn nhìu!

Comment