Thông báo
Collapse
No announcement yet.
(HElP)Sim900 tự động khởi động
Collapse
X
-
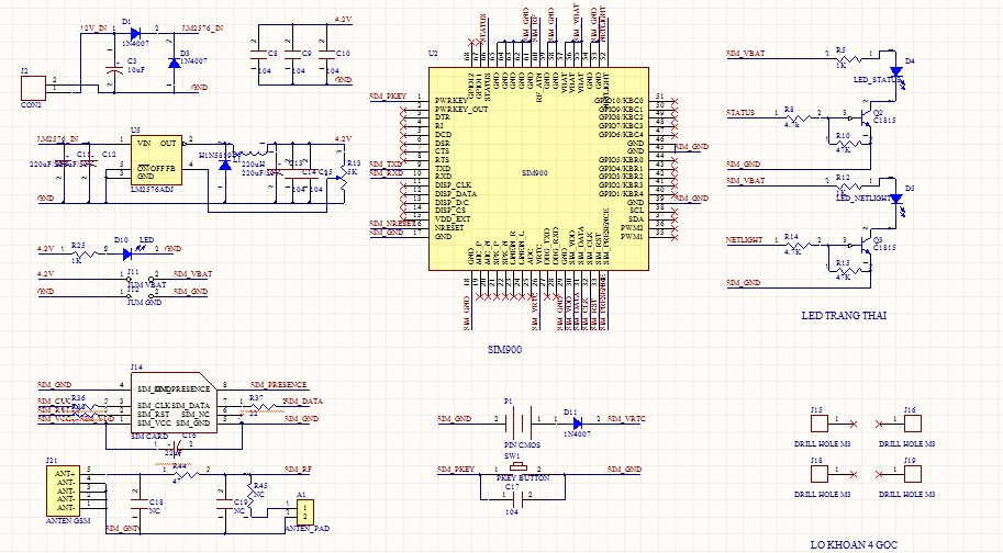
1) Dùng tụ , điện trở , transistor ( mạch timer )Nguyên văn bởi vuxuansyhut Xem bài viếtEm chào các bác. Em đang thiết kế mạch modun sim 900 gặp phải 1 vấn đề mong các bác chỉ giúp. Sim 900 cần có 1 xung kéo dài tầm 1s trên chân PWRKEY để khởi động. Bây giờ yêu cầu không cần cấp xung này từ ic lập trình mà sim vẫn khởi động được. Bác nào có giải pháp xin giúp em.
[ATTACH=CONFIG]59977[/ATTACH]
2) dùng kết hợp mạch one shot
3) dùng 1 mcu khác ( loại nhỏ như đầu tăm chẳng hạn )
Module RF chuyên dụng điều khiển, truyền dữ liệu, thiết kế đề tài, dự án điện tử - chuyển giao công nghệ... ĐT: 0904964977 - email: dientuqueduong@yahoo.com
-
Hic. Tsk bác Dương. Có cách nào khác không bác. Hình như có 1 cách lợi dụng 1 trong 2 chân STATUS và NETLIGHT mà em không có sơ đồ.Nguyên văn bởi queduong Xem bài viết1) Dùng tụ , điện trở , transistor ( mạch timer )
2) dùng kết hợp mạch one shot
3) dùng 1 mcu khác ( loại nhỏ như đầu tăm chẳng hạn )
Giải pháp điện tử của bạn
Comment
-
chân Status thì kiểm tra trạng thái on/off thôi.Nguyên văn bởi vuxuansyhut Xem bài viếtHic. Tsk bác Dương. Có cách nào khác không bác. Hình như có 1 cách lợi dụng 1 trong 2 chân STATUS và NETLIGHT mà em không có sơ đồ.
--- Sưu tầm trên internet thì thấy chúng nó làm thế này : Nối 1 đi ốt ( 1N4148 ) từ PWRKEY ---> VBAT
( A vào PWRKEY và K vào VBAT )
thêm 1 tụ 470uF --> 1000uF nối từ PWRKEY xuống GND.
--- Bạn có thể thử cách này . Tôi chưa thử !
QDModule RF chuyên dụng điều khiển, truyền dữ liệu, thiết kế đề tài, dự án điện tử - chuyển giao công nghệ... ĐT: 0904964977 - email: dientuqueduong@yahoo.com
Comment
-
Trong Hardware Datasheet của SIM900 có đấy. Kết nối như thế này:Nguyên văn bởi vuxuansyhut Xem bài viếtEm chào các bác. Em đang thiết kế mạch modun sim 900 gặp phải 1 vấn đề mong các bác chỉ giúp. Sim 900 cần có 1 xung kéo dài tầm 1s trên chân PWRKEY để khởi động. Bây giờ yêu cầu không cần cấp xung này từ ic lập trình mà sim vẫn khởi động được. Bác nào có giải pháp xin giúp em.
[ATTACH=CONFIG]59977[/ATTACH]
Dùng tín hiệu IO kích vào PWRKEY_SIG, tích cực mức cao.
Dùng chân STATUS của SIM900 để kiểm tra trạng thái ON/OFF của module.ChipFC - -
Chuyên các sản phẩm hệ thống nhúng, điện tử: arduino, gsm, gps...
Comment
Bài viết mới nhất
Collapse
-
Trả lời cho Nên mua máy phay CNC cũ, máy mới phổ thông hay máy chất lượng cao? Góc nhìn từ bài toán sản xuất thực tếbởi nguyendinhvanNgày trước, khi KT đang tăng trưởng, một cái máy tự động cũ tầm trung, thì khoảng 5 năm là hoàn vốn. Nhưng hiện tại, mọi việc đều chậm trễ, cạnh tranh, nên theo các xếp tính thì phải hơn 10 năm làm việc ngon lành thì mới hoàn vốn....
-
Channel: Máy công cụ
Hôm qua, 20:23 -
-
Trả lời cho cách làm led Hao Quang.có pro nào biết k nhỉ ???bởi StatusHello! I'm from Kazakhstan. Can anyone share the HEX file with me? The download link in post 50 doesn't work.
-
Channel: Vi điều khiển họ 8051
18-12-2025, 00:05 -
-
bởi mylinhattChào anh em cơ khí,
Trong quá trình tư vấn đầu tư thiết bị cho xưởng, mình gặp rất nhiều câu hỏi kiểu: “Nên mua máy phay CNC cũ để tiết kiệm, chọn máy mới phổ thông cho yên tâm, hay cố gắng lên máy chất lượng cao để làm hàng khó?”. Thực tế, đây không phải câu hỏi chỉ về...-
Channel: Máy công cụ
17-12-2025, 13:38 -
-
Trả lời cho Vấn đề về tốc độ quaybởi nguyendinhvanSử dụng động cơ servor, hoặc lắp thêm một cái encoder vào động cơ bước. Encoder sẽ kiểm soát động cơ có quay hoặc đứng im.
-
Channel: Điện tử truyền hình
14-12-2025, 19:50 -
-
bởi Andrea14Chào mọi người,
Tôi muốn mô phỏng sự thay đổi các mùa bằng cách từ từ nghiêng một quả địa cầu 16 inch bằng một động cơ bước nhỏ. Một động cơ bước khác sẽ quay quả địa cầu theo thời gian thực. Hệ thống truyền động...-
Channel: Điện tử truyền hình
12-12-2025, 12:42 -

Comment