chào các bác hiện em đang muốn làm 1 cái mạch sạc ắc quy tự ngắt khi đầy điều chỉnh dc dòng nạp từ 1-5A có 2 led hiển thị chế độ đang sạc và đã sạc đầy ai có thì cho em với ạ thanks các bác
Thông báo
Collapse
No announcement yet.
cần 1 mạch nạp ắc quy tự động ngắt
Collapse
X
-
mạch này em cũng làm rùi anh à thấy xài cũng khá tốt em nghĩ cần cải tiến mạch này chút xíu để làm sao khi đầy sẽ có led báo và yêu cầu dòng sạc điều chỉnh dc em nghĩ chỉnh dòng sạc thì cho qua lm317 chỉnh dòng áp thì cố định rùi
Comment
-
cho mình hỏi xíu về điện tử căn bản
Nguyên văn bởi aoeage10 Xem bài viếtcủa anh đây 2N3055 thay bằng D718 cũng được
U= 30V đi qua đèn 12V/21W thì U còn 18V hay vẫn là 30V. Sau đó U qua R=1k thì U còn bao nhiêu trước khi tới Zener, và sáu khi qua Zener thì U = ? khi vào G của trans. U qua trans là bao nhiêu? có phải Uce = Uzener không?
Comment
-
xin trả lời anh như sau (nếu sai đùng có choảng đá vào đầu em)Nguyên văn bởi 2001dragon Xem bài viếtcho mình hỏi xíu về điện tử căn bản

U= 30V đi qua đèn 12V/21W thì U còn 18V hay vẫn là 30V. Sau đó U qua R=1k thì U còn bao nhiêu trước khi tới Zener, và sáu khi qua Zener thì U = ? khi vào G của trans. U qua trans là bao nhiêu? có phải Uce = Uzener không?
Khi ắc quy đầy điện thì mạch tự động cắt điện để bảo vệ ắcquy Dòng xoay chiều qua biến áp hạ thế tạo ra 30VAC qua điốt nắn nửa chu kỳ tạo ra 15V một chiều có dạng nhấp nhô (dòng nạp cho ắcquy có dạng xung sẽ làm cho ắc quy mau đầy điện khi nạp) dòng điện được sụt áp qua bóng đèn dây tóc 21W (có tác dụng như một điện trở đồng thời làm đèn chỉ thị dòng nạp ) D718 ,1K, Zene 13,5V tạo thành mạch nạp tự động , khi ắcquy hết điện thì điện áp trên nó luôn luôn <12V (khoảng 10V) lúc đó UBE của D718 = 13,5V - 10V = 3,5V transitor dẫn cấp dòng nạp cho acquy khi ắcquy đầy điện thì điện áp của nó tăng cao (khoãng 13V chẵng hạn ) lúc đó UBE của D718 = 13,5 - 13 = 0,5 V điện áp này không đủ phân cực cho transitor làm việc ---> transitor ngắt cắt dòng để bảo vệ ắcquy , bóng đèn có tác dụng hạn dòng và chỉ thị .khi bình đang nạp ->bóng đèn sáng mạnh , khi bình nạp đầy bóng đèn sẽ tắt .
HẾT
chú ý GIÁM THỊ COI THI KHÔNG GIẢI THÍ GÌ THÊMLast edited by aoeage10; 30-11-2012, 17:43.
Comment
-
xin trả lời anh như sau (nếu sai đùng có choảng đá vào đầu em)Nguyên văn bởi 2001dragon Xem bài viếtcho mình hỏi xíu về điện tử căn bản

U= 30V đi qua đèn 12V/21W thì U còn 18V hay vẫn là 30V. Sau đó U qua R=1k thì U còn bao nhiêu trước khi tới Zener, và sáu khi qua Zener thì U = ? khi vào G của trans. U qua trans là bao nhiêu? có phải Uce = Uzener không?
Khi ắc quy đầy điện thì mạch tự động cắt điện để bảo vệ ắcquy Dòng xoay chiều qua biến áp hạ thế tạo ra 30VAC qua điốt nắn nửa chu kỳ tạo ra 15V một chiều có dạng nhấp nhô (dòng nạp cho ắcquy có dạng xung sẽ làm cho ắc quy mau đầy điện khi nạp) dòng điện được sụt áp qua bóng đèn dây tóc 21W (có tác dụng như một điện trở đồng thời làm đèn chỉ thị dòng nạp ) D718 ,1K, Zene 13,5V tạo thành mạch nạp tự động , khi ắcquy hết điện thì điện áp trên nó luôn luôn <12V (khoảng 10V) lúc đó UBE của D718 = 13,5V - 10V = 3,5V transitor dẫn cấp dòng nạp cho acquy khi ắcquy đầy điện thì điện áp của nó tăng cao (khoãng 13V chẵng hạn ) lúc đó UBE của D718 = 13,5 - 13 = 0,5 V điện áp này không đủ phân cực cho transitor làm việc ---> transitor ngắt cắt dòng để bảo vệ ắcquy , bóng đèn có tác dụng hạn dòng và chỉ thị .khi bình đang nạp ->bóng đèn sáng mạnh , khi bình nạp đầy bóng đèn sẽ tắt .
HẾT
chú ý GIÁM THỊ COI THI KHÔNG GIẢI THÍ GÌ THÊM
Comment
-
Cái sạc trên của bác [MENTION=14206]minhdt[/MENTION] có ưu điểm là mạch đơn giản, dễ làm nhưng nhược điểm là "đốt điện" không cần thiết.
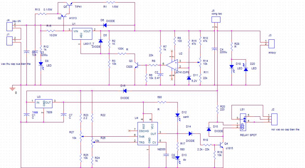
bạn ngâm cứu được thì làm mạch này đi: http://www.dientuvietnam.net/forums/...35/index1.html sử dụng luôn nguồn máy tính hỏng để làm nên chi phí cũng k cao lắm đâu mà lại tiết kiệm được rác thải. Các chế độ sạc đầy đủ hết.
Comment
Bài viết mới nhất
Collapse
-
Trả lời cho Yêu thơ mê nhạc, mời các bác vào đây!bởi vi van phamCa sĩ AI cũng có vài loại, có ca sĩ chuyên và không chuyên.Ca sỉ chuyên thì là Synthesizer V, còn không chuyên thì là Suno. Ca sĩ chuyên thì mệt với nó lắm, phải biết nhạc và biết cả ngôn ngữ của nó để điều khiển, còn ca sĩ không chuyên thì...
-
Channel: Tâm tình dân kỹ thuật
04-05-2026, 21:33 -
-
Trả lời cho Yêu thơ mê nhạc, mời các bác vào đây!bởi dinhthuong92Chúc mừng bác có ca khúc hay tặng bà xã nhé! Nếu muốn hát đúng ý mình thì bác chịu khó... thuê ca sĩ nha!!!!😁😁😁...
-
Channel: Tâm tình dân kỹ thuật
04-05-2026, 15:43 -
-
bởi dinhthuong92Trong các công thức không có mặt L bạn. Trước mình nghĩ cứ phải có L cơ....
-
Channel: Nguồn!
04-05-2026, 15:35 -
-
Trả lời cho Yêu thơ mê nhạc, mời các bác vào đây!bởi vi van phamCháu nghe thử trên youtube xem sao? : https://www.youtube.com/watch?v=Opm0BszTmFQ...
-
Channel: Tâm tình dân kỹ thuật
02-05-2026, 21:23 -
mình làm rồi...k cháy nổ nhưng chưa test khi nạp..vì chưa kiếm đc acquy 

Comment