Thông báo
Collapse
No announcement yet.
Giúp Về Mạch Step Motor
Collapse
X
-
mấy cái này điễn đàn có cả đống mạch từ đơn giản tới phức tạp, bạn bỏ 5 phút ra search là đọc cả ngày ko hết, mà thùng kho báu của bạn trông nhiều nhỉ, có củ stepper nào 5 pha 10 dây ko?? xài cái đó mới đẳng cấp.Nếu Tương Lai có thể dự đoán trước thì đó hoàn toàn ko phải là Tương Lai mà chỉ là sự Bịa Đặt.
Bạn có quyền đầu tư cho Tương Lai nhưng chẳng có gì đảm bảo là nó sẽ trở thành Hiện Thực.
-
vâng dẫu biết là kiếm nhiều thật nhưng đa số em kiếm là thấy mạch điều khiển qua com lpt hoặc bằng tay....em cần điều khiển bằng lặp trình sẵn trên ic họ 89xxxNguyên văn bởi Odette Xem bài viếtmấy cái này điễn đàn có cả đống mạch từ đơn giản tới phức tạp, bạn bỏ 5 phút ra search là đọc cả ngày ko hết, mà thùng kho báu của bạn trông nhiều nhỉ, có củ stepper nào 5 pha 10 dây ko?? xài cái đó mới đẳng cấp.
bác nào có thì share link giúp em luôn đang cần
thanks all
Comment
-
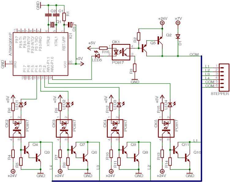
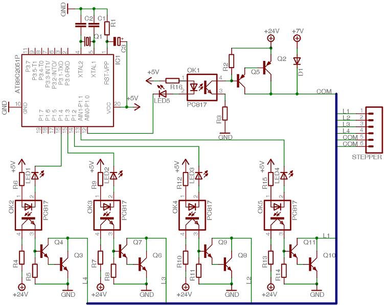
Đây là slide về động cơ bước. Có cả điều khiển full bước và nữa bước, bạn đọc qua xem.
Động cơ của bạn 6 dây, chắc dây số 2,5 là dây nguồn 4 dây còn lại để kích xung.
Mình mới làm về mạch này, dùng atmega16dk, pc 817 để cách li với irf540 kích xung (24v).Last edited by ngheanchuavo; 12-07-2013, 22:44.
Comment
-
-
Comment
-
ok thanks bạn nhiều để mình xem quaNguyên văn bởi ngheanchuavo Xem bài viếtĐường màu xanh là đường bus.
Mình có gửi vào mail bạn slide+ sơ đồ mạch bạn xem qua thử .
Comment
-
mạch loại này dùng quá nhiều nguồn....khá phức tạp phần cấp nguồnNguyên văn bởi 01642555134 Xem bài viếtmạch nè gồm 5 con opto, 10 con tran , 8 con d882 và 2 con a717. 5 diện trở 1k, 10 dien tro 10k,.....
Comment
-
mấy con trans đó loại gì z bạnNguyên văn bởi 01642555134 Xem bài viếtmạch nè gồm 5 con opto, 10 con tran , 8 con d882 và 2 con a717. 5 diện trở 1k, 10 dien tro 10k,.....
có bạn nào ghi từng thông số từng con giúp mình luôn
thanks
Comment
Bài viết mới nhất
Collapse
-
Trả lời cho cách làm led Hao Quang.có pro nào biết k nhỉ ???bởi StatusHello! I'm from Kazakhstan. Can anyone share the HEX file with me? The download link in post 50 doesn't work.
-
Channel: Vi điều khiển họ 8051
18-12-2025, 00:05 -
-
bởi mylinhattChào anh em cơ khí,
Trong quá trình tư vấn đầu tư thiết bị cho xưởng, mình gặp rất nhiều câu hỏi kiểu: “Nên mua máy phay CNC cũ để tiết kiệm, chọn máy mới phổ thông cho yên tâm, hay cố gắng lên máy chất lượng cao để làm hàng khó?”. Thực tế, đây không phải câu hỏi chỉ về...-
Channel: Máy công cụ
17-12-2025, 13:38 -
-
Trả lời cho Vấn đề về tốc độ quaybởi nguyendinhvanSử dụng động cơ servor, hoặc lắp thêm một cái encoder vào động cơ bước. Encoder sẽ kiểm soát động cơ có quay hoặc đứng im.
-
Channel: Điện tử truyền hình
14-12-2025, 19:50 -
-
bởi Andrea14Chào mọi người,
Tôi muốn mô phỏng sự thay đổi các mùa bằng cách từ từ nghiêng một quả địa cầu 16 inch bằng một động cơ bước nhỏ. Một động cơ bước khác sẽ quay quả địa cầu theo thời gian thực. Hệ thống truyền động...-
Channel: Điện tử truyền hình
12-12-2025, 12:42 -

Comment