Thông báo

Collapse
No announcement yet.

Hỏi về kinh nghiệm layout mạch và hệ thông điện

Collapse
X
 
  • Lọc
  • Giờ
  • Show
Clear All
new posts

  • Hỏi về kinh nghiệm layout mạch và hệ thông điện

    Em xin chào các bác,
    Em đi làm embedded cũng được hơn 1 năm rồi, vừa lập trình vừa vẽ mạch, thêm cả hệ thống điện 3 phase, biết nhiều thứ nhưng lại không chuyên sâu, thấy mạch người khác vẽ rất đẹp và ham muốn mạch mình làm cũng được như vậy, lúc em làm cũng cố gắng vẽ sao cho đẹp nhưng ra sản phẩm thì nhìn chẳng chuyên nghiệp tí nào thậm chí cũng không có kinh nghiệm về giải quyết nhiễu, đi dây như nào cho hợp lí...
    Các bác trên đây nhiều kinh nghiệm có thể chỉ cho em các làm hoặc có tài liệu gì về mấy cái này không cho em xin với ạ, hoặc bác nào có khóa học chất lượng cho em tham gia với ạ, em ở tp. Hồ Chí Minh.
    Xin cảm ơn các bác.

  • #2
    Trong vòng một năm bạn làm qua cả nhúng lẫn điện công nghiệp, như vậy là hơi dàn trải. Nhưng việc dàn trải vậy cũng cho thấy cái đầu của bạn rõ ràng không tầm thường. Vấn đề còn lại chỉ là cách học và thực hành thôi.

    Về định hướng học tập, thiết nghĩ các khóa học điện tử ở trung tâm thường tương đối ít tác dụng, trừ việc tăng thêm niềm tin cho người học. Nếu tìm được người nào đó giỏi, giàu kinh nghiệm ở gần thì đừng nên tiếc tiền, thời gian ... tới xin "bái sư". Có vị "sư phụ" cầm chỉ tay chỉ việc hàng ngày sẽ tăng trình độ lên rất nhanh so với lớp học ở các trung tâm. Nếu không, tự học là hay hơn. Có vô vàn hướng dẫn trên mạng, ví dụ
    https://www.circuitbasics.com/make-custom-pcb/
    https://www.powerelectronicsnews.com...l-section-3-3/
    https://learn.sparkfun.com/tutorials/pcb-basics/all
    https://www.pcbway.com/blog/PCB_Design_Tutorial/
    https://www.instructables.com/PCB-De...-Own-PCBBoard/

    Ngoài ra, chính các hãng sản xuất trong datasheet linh kiện và application note cũng hướng dẫn chi tiết. Rằng linh kiện công suât này của hãng chúng tao thì cần vẽ thế này thế nọ, rằng linh kiện analog này cần đi dây thế kia để tránh nhiễu v.v...

    Về mặt thực hành thì không có cách nào thay thế việc cứ phải tự tay vẽ thật nhiều mạch thôi. Sau tầm 40 - 50 cái mạch vẽ ra, trong đó chục cái đầu vứt đi ngay khi ra mạch vì nhìn đã tự thấy dở, chục cái sau làm mạch cháy nổ sai tùm lum, chục cái nữa bị chê thậm tệ, chục cái sau nữa bắt đầu tạm dùng được ... thì mới "quen tay" để làm được. Rồi sau đó tầm trăm cái nữa sẽ đẹp. Dù tài liệu hướng dẫn nhiều, dù phần mềm vẽ tự động ngày càng mạnh, vẫn cần vẽ tay kha khá trước khi mạch không những chạy được, chạy đúng rồi đạt tới mức "đẹp".

    Trăm hay không bằng tay quen (bậc thợ). Tay quen rồi cộng thêm kiến thức lý thuyết sẽ tự đúc rút kinh nghiệm thành bậc thầy. Lạm dụng đi dây mạch in tự động sẽ dẫn tới thực tế là trình độ ban đầu có tăng chút chút rồi tới mức bão hòa không tài nào tăng tiến được nữa.
    Phần mềm tự do hoặc không dùng máy tính nữa !.

    Comment


    • #3
      Đọc xong tài liệu rất chi tiết sau và thực hành tầm 1000 giờ, có thể chưa thành chuyên gia hay bậc thầy gì gì đó thì cũng là tay cứng cựa trong nghề
      Attached Files
      Phần mềm tự do hoặc không dùng máy tính nữa !.

      Comment


      • #4
        Nguyên văn bởi bqviet Xem bài viết
        Đọc xong tài liệu rất chi tiết sau và thực hành tầm 1000 giờ, có thể chưa thành chuyên gia hay bậc thầy gì gì đó thì cũng là tay cứng cựa trong nghề
        Rất cảm ơn bác, em đọc kĩ từ sáng giờ được phân nữa nhưng đã biết tại sao mạch của em thiếu chuyên nghiệp, tự mình làm khó mình, các mạch của em mặc dù tự đi dây chứ không auto route nhưng mà không có quy chuẩn gì về độ rộng, grid cũng tùm la tùm lum, sau khi quay lại sửa cũng không nhớ là mình chạy grid nào, độ rộng đường mạch như thế nào. Các quy chuẩn đề cập trong tài liệu rất hay, đúng là phải có quy chuẩn thì mạch mới dễ maintain và nó chuyên nghiệp hơn.

        Comment


        • #5
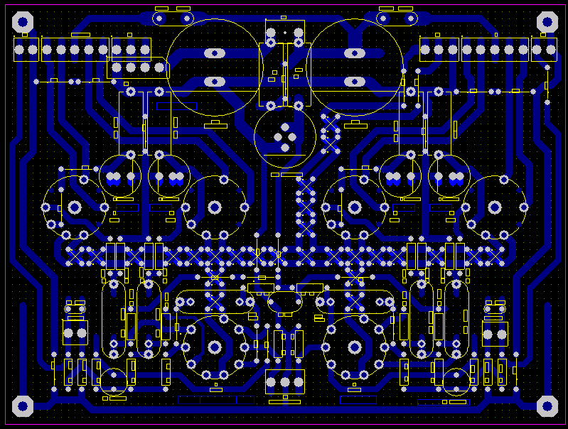
          Mạch của bạn vẽ có xấu đến mức như của tôi không ?

          Click image for larger version

Name:	ve mach 2.png
Views:	2113
Size:	40.0 KB
ID:	1727768
          Chuyên làm các mạch điện tử bí hiểm và kỳ quặc .
          nguyendinhvan1968@gmail.com

          Mobil : 0903 252 168 Chỉ gọi từ 09 giờ đến 17 giờ . Từ 18 giờ ngoài vùng phủ sóng

          Comment


          • #6
            Nguyên văn bởi nguyendinhvan Xem bài viết
            Mạch của bạn vẽ có xấu đến mức như của tôi không ?

            Click image for larger version

Name:	ve mach 2.png
Views:	2113
Size:	40.0 KB
ID:	1727768
            Trình độ của em đâu dám đánh giá sản phẩm của người khác, nhưng dựa trên tài liệu phía trên thì phần để linh kiện của bác sắp xếp rất đối xứng, còn đi dây thì em không biết, phần 2 dây chéo nhau là để chống nhiễu hả bác?

            Comment


            • #7
              Nguyên văn bởi Gio_Xam Xem bài viết

              Trình độ của em đâu dám đánh giá sản phẩm của người khác, nhưng dựa trên tài liệu phía trên thì phần để linh kiện của bác sắp xếp rất đối xứng, còn đi dây thì em không biết, phần 2 dây chéo nhau là để chống nhiễu hả bác?
              đây chắc là mạch pre đèn layout theo kiểu truyền thống bác ạ, bác mà hay tháo các thiết bị đèn cổ cổ sẽ thấy kiểu layout giống ntn.

              Comment

              Về tác giả

              Collapse

              Gio_Xam Tìm hiểu thêm về Gio_Xam

              Bài viết mới nhất

              Collapse

              Đang tải...
              X