Thông báo
Collapse
No announcement yet.
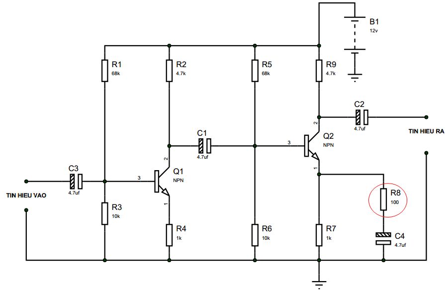
xin hỏi về mạch khuếch đại tín hiệu nhỏ dùng BJT
Collapse
Bài viết mới nhất
Collapse
-
Trả lời cho Yêu thơ mê nhạc, mời các bác vào đây!bởi vi van phamKhi cháu viết 1 bản nhạc mà người hát dù vô tình hay cố ý hát sai lời hay nốt nhạc cháu sẽ thấy rất bức bách khó chịu. Bài Thánh ca buồn của nhạc sĩ Nguyễn Vũ từ thế trần của ông bị các ca sĩ sửa thành thánh đướng Áo trắng thay màu bị ca sĩ đổi thành phai màu..Lúc trước tôi nói có gì to lớn...
-
Channel: Tâm tình dân kỹ thuật
hôm nay, 15:21 -
-
Trả lời cho Đây là linh kiện gì?bởi mèomướpNó là biến áp cao áp để kích điện lên tạo plasma. Bạn tự tìm mua trên mạng có đấy
-
Channel: Hướng dẫn tìm thông tin linh kiện
19-04-2026, 06:22 -
-
Trả lời cho Đây là linh kiện gì?bởi notooth1Linh kiện này nằm trên board mạch đèn Plasma với nguồn vào chỉ có 12V thôi. Không biết tên gọi của linh kiện này là gì và có thể tìm mua ở đâu.
...-
Channel: Hướng dẫn tìm thông tin linh kiện
16-04-2026, 22:20 -
-
Trả lời cho Đây là linh kiện gì?bởi bqvietKhả năng 99% là biến áp sắt từ có vỏ bao kín. Chức năng biến đổi điện áp lưới (100V hoặc 220VAC) thành điện áp thấp 6 - 9 - 12VAC.
-
Channel: Hướng dẫn tìm thông tin linh kiện
16-04-2026, 15:01 -
-
Trả lời cho Yêu thơ mê nhạc, mời các bác vào đây!bởi dinhthuong92Giới thiệu ca khúc Bolero mới, hoài niệm về cuộc chiến, MỎI CÁNH CHIM BẰNG, Lời: thơ Hoài Nguyễn, phổ nhạc: Hoàng Đình Thường, hòa âm & hát: AI.
AI hát tương đối khá, chỉ còn vài ba chỗ chưa đúng tone giọng. Chúc cả nhà nghe...-
Channel: Tâm tình dân kỹ thuật
16-04-2026, 13:38 -
-
bởi notooth1Chào mọi người,
Mình mới tìm được linh kiện này trên bo mạch. Ai biết đây là linh kiện gì và chức năng của nó không ạ?
Mình cảm ơn nhiều!
...-
Channel: Hướng dẫn tìm thông tin linh kiện
16-04-2026, 03:49 -
-
Trả lời cho Máy Phun sương tạo ầm Trung Quốc.bởi bqvietVí dụ điển hình là nguời tàu có con chip CH32V003J4M6 - vi điều khiển 8 chân lõi mã nguồn mở RISC-V. Vì lõi vi xử lý 32 bit rất mạnh nên có thể lập trình nó để chạy mô phỏng cả tá loại linh kiện khác. Giá bán đôi ba ngàn đồng nên cũng dễ thay thế mà không bị rào cản về giá.
-
Channel: Tâm tình dân kỹ thuật
15-04-2026, 02:24 -
-
Trả lời cho Công thức tính định luật kirchhoffbởi abcnewmemberỞ đây ko cần người vạch lá tìm sâu
-
Channel: Hỗ trợ học tập
14-04-2026, 14:41 -
-
Trả lời cho Máy Phun sương tạo ầm Trung Quốc.bởi vi van phamTây, Tàu nói dùng nó để tạo ẩm trong phòng lạnh, còn ở An Nam tôi dùng nó để đuổi muỗi, tẩm chút dầu xanh vào bông bên trong, nó phun tinh dầu ra muỗi bay đi nơi khác.
Thấy cái mach hay quá, không biết cái timer này làm cách...-
Channel: Tâm tình dân kỹ thuật
14-04-2026, 12:20 -
-
Trả lời cho Công thức tính định luật kirchhoffbởi nhathung1101Là mua giấy bút, sách giáo khoa lớp 1 rồi đi học lại từ đầu. Nhất là học để viết cho đúng chính tả, ngữ pháp....
-
Channel: Hỗ trợ học tập
13-04-2026, 19:47 -
