Em đang làm đồ án máy thu am đổi tần dùng transistor,mạch của em khi test thì chỉ nghe tiếng dò đài mà không thu được đài nào cả,em không biết phải chỉnh làm sao để mạch dao động tạo ra tần số lớn hơn tần số thu được ở khung cộng hưởng đầu vào là 455Khz.Anh(chị) nào có kinh nghiệm vô giúp em với!ư
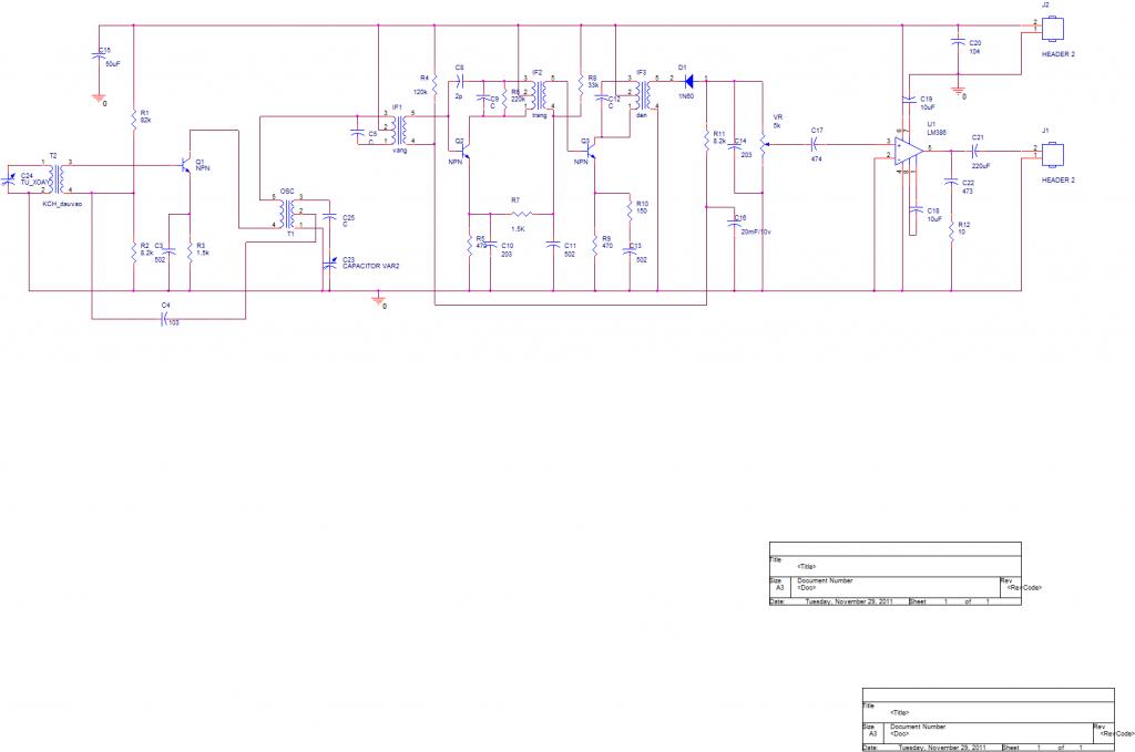
Đây là mạch của em
Đây là mạch của em

Comment