Các cao thủ kinh nghiệm chỉ em với ! Giải thích dùng em cái mạch này , em không có con LM12 thì có thể dùng con nào khác ,hoặc thay thế mạch như thế nào .
Thông báo
Collapse
No announcement yet.
Help !Điều khiển động cơ DC servo dùng LM628
Collapse
X
-
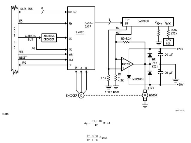
LM628/628 là dòng chíp chuyên dụng điều khiển PID cho động cơ điện một chiều của National Semiconductor.
Nguyên tắc điều khiển đều sử duang đường phản hồi từ encoder xung vòng quay, tuy nhiên LM628 xuất tín hiệu điều khiển dưới dạng số (8 bit) và cần có DAC ngoài để tạo điện áp (ở hình trên là con DAC0800). Chính vì tín hiệu điều khiển cuối cùng xuất ra dạng tương tự nên người ta thường dùng OPAM công suất để khuyếch đại tín hiệu điều khiển động cơ (ở đây là con LM12CL).
Do sử dụng OPAM công suất, nên để điều khiển động cơ chạy theo 2 chiều (ko thể thiếu trong vòng điều khiển vị trí) người ta phải dùng điện áp đối xứng (trong hình vẽ trên là + và - 20V).
Sử dụng OPAM công suất không thể điều khiển các động cơ công suất lớn và nhất là khá bất tiện khi phải có nguồn đối xứng công suất lớn. Mình ko làm nhiều về OPAM công suất nên ko rõ LM12 có thể thay thế bởi con nào, bạn có thể nhờ các anh nhiều kinh nghiệm trên diễn đàn giúp.
Chíp thứ 2 đơn giản hơn sử dụng là LM629, nó chỉ khác LM628 ở phần xuất tín hiệu ra, dạng tín hiệu ra là xung PWM 8 bít, do đó bạn có thể sử dụng bất cứ cầu H nào để điều khiển động cơ. Sử dụng PWM sẽ cho phép điều khiển các động cơ công suất lớn, chỉ cần có Driver phù hợp.
LM628 và 629 có khả năng tính toán PID 32bit với chu kì điều khiển nhỏ, khả năng điều khiển vận tốc và vị trí, họat động nhờ cấu hình chứ ko cần lập trình. Rất thích hợp sử dụng trong các ứng dụng robot, xe tự hành làm bộ điều khiển cục bộ.PNLab
Mạch nạp/debug ULink2, Jlink ARM USB
Mạch nạp AVR, PIC, 8051, MSP430 USB
Mạch phát triển STM32, ARM9, ARM11
more...www.pnlabvn.com
- 1 like
Comment
-
chào các sư huynh!
cho tui hỏi cái này: tui muốn thiết kế một mạch điều khiển motor bước. Tốc độ nhỏ nhất là 1vòng/phút. tui dùng IC555 tạo dao động đa hài cấp xung cho mạch đếm 74hc393(2 hoặc 3 con) sau đó tại các chân output cùa 74393 tôi đệm bằng transistor.
vậy tui cần loại motor loại nào? đặc điểm nhận dạng ra sao?(công suất nhỏ cũng được?
có motor góc quay nhỏ hơn 0.9 độ ko?
Mong các sư huynh chì bảo!
Comment
-
các con opamp công suất lớn là mấy con opamp thường dùng trong amply, chẳng hạn tda7293/7294, hay lm3886/3887...
Nhân tiện cho tui hỏi thăm, tui có bộ servodriver Mitubishi MR j40a, nhưng tìm datasheet mãi mà chưa ra, con này cũ lắm rồi. Vậy ai có sơ đồ đấu dây thì cho tui xin với, cái này cũ quá rồi, tài liệu chỉ có tiếng Nhật, mà tui thì không biết tiếng Nhật.
Xin cảm ơn.
Comment
-
_ Cái này dễ thôi. Trong phần mềm Orcad có hỗ trợ File autocad mà Bạn. Bạn vào File-> Export Design-> DXF là xong. File DXF là File mà autocad đọc đc đó. Bạn dùng Autocad mở file đó rồi chỉnh sừa theo ý mình.Nguyên văn bởi trong_tul Xem bài viếtChào các Bác ,và các Anh !
Các Bác và các Anh có thể chi em cách vẻ mạch điện trên autocad ,hiện máy tính nhà em có cài chương trình autocad 2007
- Chúc vui !
Comment
-
Bạn có thể vào phần thư viện của nó: library và lấy ra các thiết bị cần thiết. OK?Nguyên văn bởi trieu_nguyen Xem bài viết_ Cái này dễ thôi. Trong phần mềm Orcad có hỗ trợ File autocad mà Bạn. Bạn vào File-> Export Design-> DXF là xong. File DXF là File mà autocad đọc đc đó. Bạn dùng Autocad mở file đó rồi chỉnh sừa theo ý mình.
- Chúc vui !
Comment
-
Bạn tham khảo tại đây robot tank. Ở trong này cũng có bài viết về mạch điều khiển động cơ Một số loại mạch điều khiển động cơNguyên văn bởi kinhaxac Xem bài viếtbác SPHINX có thể chỉ em hoạt động của con lm629 ko??? một cách cơ bản nhất cũng được
thanks
Good luck!
Comment
Bài viết mới nhất
Collapse
-
Trả lời cho Nên mua máy phay CNC cũ, máy mới phổ thông hay máy chất lượng cao? Góc nhìn từ bài toán sản xuất thực tếbởi nguyendinhvanNgày trước, khi KT đang tăng trưởng, một cái máy tự động cũ tầm trung, thì khoảng 5 năm là hoàn vốn. Nhưng hiện tại, mọi việc đều chậm trễ, cạnh tranh, nên theo các xếp tính thì phải hơn 10 năm làm việc ngon lành thì mới hoàn vốn....
-
Channel: Máy công cụ
Hôm qua, 20:23 -
-
Trả lời cho cách làm led Hao Quang.có pro nào biết k nhỉ ???bởi StatusHello! I'm from Kazakhstan. Can anyone share the HEX file with me? The download link in post 50 doesn't work.
-
Channel: Vi điều khiển họ 8051
18-12-2025, 00:05 -
-
bởi mylinhattChào anh em cơ khí,
Trong quá trình tư vấn đầu tư thiết bị cho xưởng, mình gặp rất nhiều câu hỏi kiểu: “Nên mua máy phay CNC cũ để tiết kiệm, chọn máy mới phổ thông cho yên tâm, hay cố gắng lên máy chất lượng cao để làm hàng khó?”. Thực tế, đây không phải câu hỏi chỉ về...-
Channel: Máy công cụ
17-12-2025, 13:38 -
-
Trả lời cho Vấn đề về tốc độ quaybởi nguyendinhvanSử dụng động cơ servor, hoặc lắp thêm một cái encoder vào động cơ bước. Encoder sẽ kiểm soát động cơ có quay hoặc đứng im.
-
Channel: Điện tử truyền hình
14-12-2025, 19:50 -
-
bởi Andrea14Chào mọi người,
Tôi muốn mô phỏng sự thay đổi các mùa bằng cách từ từ nghiêng một quả địa cầu 16 inch bằng một động cơ bước nhỏ. Một động cơ bước khác sẽ quay quả địa cầu theo thời gian thực. Hệ thống truyền động...-
Channel: Điện tử truyền hình
12-12-2025, 12:42 -

Comment