Nguyên văn bởi anh_tran
Xem bài viết
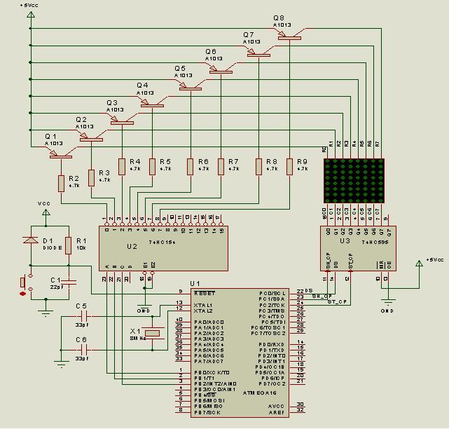
- Dùng 595 tức là để quét theo hàng, 595 cấp data của cột -->32 cột cần 32/8=4 con 595, bác tiết kiệm mất 2 con là sao?
- Chân OE nối thẳng xuống mass, luôn cho lẹ nhé, qua con 4017 làm gì.
- Cấp nguồn theo từng hàng bằng A1015 nhé, thôi xài B562 đi cho dòng nó lớn, có 8 hàng -> 8 con transitor thôi đâu mà lắm trans thế.
- Điều khiển 8 con này thì có 2 cách: dùng 74138 mà thôi dư chân VXL nhiều quá, lấy nguyên 1 port điều khiển đi.

Comment