Nếu đây là lần đầu tiên đến với Điện Tử Việt Nam, bạn có thể đọc phần Hỏi đáp bằng cách nhấn vào liên kết. Có thể bạn cần đăng kí trước khi có thể gửi bài . Để bắt đầu xem bài viết, chọn diễn đàn bạn muốn thăm dưới đây.
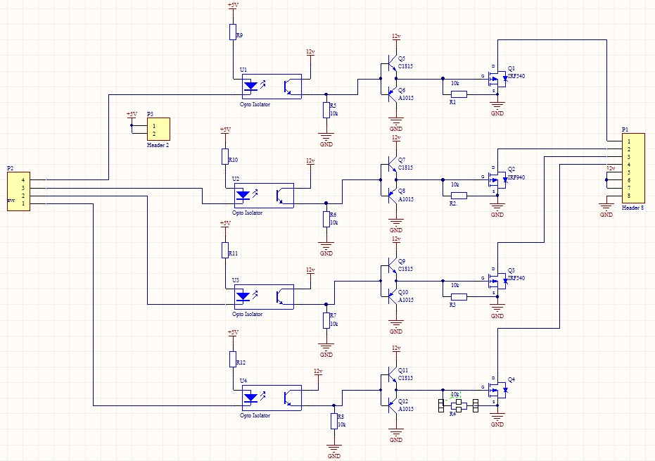
Em đang làm BTL về động cơ bước. Các anh chỉ chỗ sai cho em trong cái mạch này với, em làm mãi mà nó không chạy được. Cho em hỏi Điện trở nối đất để làm gì vậy?
link: Untitled.jpg
Theo mình biết đây là mạch push pull để kích Fet điện trở nối đất rất cần thiết vì nó ngăn tình trạng tự kích của Fet do Fet kích áp. mình nghĩ bạn nên cho thêm các điên trở hạn dòng cho chân G của Fet và chân B của BJT
bạn bỏ quách cặp tran đó đi,lấy thẳng tín hiệu từ opto vào điều khiển trực tiếp FET luôn.vẫn oke mà. bạn dùng đồng hồ kiểm tra xem opto đã mở chưa rồi dò tiếp các linh kiện đằng sau xem đã hoạt động chưa. mạch của bạn không chạy mình nghĩ dòng opto này không đủ để kích transistor,
về mặt điều khiển thì ko sai,chỉ có điều nên cho trở hạn chân b của bjt,trở khoảng 10 ôm từ chân E của bjt đến chân G của mosfet.không đề cập đến hệ thống dập xung ở đây.
t cũng đang làm về động cơ bước,nhưng chưa rõ lắm.
có cao thủ nào chỉ hộ m với về thông số của nó.
thấy nó ghi là: P22NSXA-LSS-SS-03 (-> loại động cơ) 2,71 V(DC) Unipolar (????) 4,6 A(DC) Unipolar (??????)
về mặt điều khiển thì ko sai,chỉ có điều nên cho trở hạn chân b của bjt,trở khoảng 10 ôm từ chân E của bjt đến chân G của mosfet.không đề cập đến hệ thống dập xung ở đây.
t cũng đang làm về động cơ bước,nhưng chưa rõ lắm.
có cao thủ nào chỉ hộ m với về thông số của nó.
thấy nó ghi là: P22NSXA-LSS-SS-03 (-> loại động cơ) 2,71 V(DC) Unipolar (????) 4,6 A(DC) Unipolar (??????)
đừng xúi bậy bạn ấy, bây giờ thế này, tôi kho bàn đến việc ký hiệu 540 sai, nhưng 9540 sai, nên quay ngược 2 chân D,S lại(S lên nguồn, D cấp cho tải, và chỗ BJT nên coi lại dòng đổ ra đổ vào ntn(cực b), và cách mặc a1015 và c1815 đã sai nguyên lý bão hoà, nên đổi chỗ, nhưng lại nới cực B 2 con này chung ==> cháy BJT khi chưa cần kích, vì sao? vì 2 con đều "thix" dẫn, thường thì chỉ cần 1 con trans 9540 trans c1815 trở là đạt yêu cầu đơn giản, kích pwm tốc độ cao! thân!
và cái áp ghi đó là áp đúng để kích bão hoà dẫn liên tục qua cuộn coil của đc để nó "thắng" và chịu đựng 1 khoản thời gian!
không có sai chỗ nào cả,chỉ có điều là cách vẽ nguyên lý,ko sửa hết thui.bạn đó bảo dung 540 mà,còn con 940 thì khả năng là ghi nhầm thui.chứ ai lại đi cho mosfet kênh P đấu như vậy(irf9540 như bạn nói,ko thấy con 9540 nào trong mạch cả).
còn về cách mắc cạp bjt thuận ngược như vậy sao lại bảo sai về nguyên lý bão hòa,nếu có sai thì chỉ là nên hạn dòng cho nó thui.bạn thử phân tích phân cực của nó xem có sai ko. và cái áp ghi đó là áp đúng để kích bão hoà dẫn liên tục qua cuộn coil của đc để nó "thắng" và chịu đựng 1 khoản thời gian! -> cái này thì mình chưa hiểu,sorry nha vì t cũng đang thử điều khiển động cơ bước nhưg chưa hiểu lắm. nhờ các pac cao thủ chỉ giáo.
thôi, để mình dánh time vẽ luôn cho các bạn cái mạch nhé, còn cái step đó là áp cho vào động cơ liên tục ko cháy, đơn giản vậy thôi, phải nói văn hoa chính xác ít chi ít bị ném đá
đây là mạch kích đ/c bước 1 bước và 1/2 bước, đơn giản, pwm đơn thuần tạo ra vi bước, nhưng tốc độ đ/c chỉ đạt trung bình, chập hơn mạch kích cầu tối ưu, nguồn cấp 12v đó các bạn có thể cấp 9v, nhưng nhớ cho thêm trờ hạn dòng sau FET nhằm bảo vệ đ/c, hoặc pro hơn thì pwm khỏi trở, và mún thì gắn thêm diode dập xung vào đ/c để tối ưu thêm, tôi vẽ thiếu, các bạn nhìn váo mạch sẽ thấy mạch ổn hơn, khi chưa có tín hiệu, thì phần CS tắt hoàn toàn, nhưng chưa tối ưu cho mạch kich FET tốc độ cao, tui nghĩ cũng đủ sài rồi, chào bạn! ko hiểu sai ko đính file đc
đây là mạch kích đ/c bước 1 bước và 1/2 bước, đơn giản, pwm đơn thuần tạo ra vi bước, nhưng tốc độ đ/c chỉ đạt trung bình, chập hơn mạch kích cầu tối ưu, nguồn cấp 12v đó các bạn có thể cấp 9v, nhưng nhớ cho thêm trờ hạn dòng sau FET nhằm bảo vệ đ/c, hoặc pro hơn thì pwm khỏi trở, và mún thì gắn thêm diode dập xung vào đ/c để tối ưu thêm, tôi vẽ thiếu, các bạn nhìn váo mạch sẽ thấy mạch ổn hơn, khi chưa có tín hiệu, thì phần CS tắt hoàn toàn, nhưng chưa tối ưu cho mạch kich FET tốc độ cao, tui nghĩ cũng đủ sài rồi, chào bạn! ko hiểu sai ko đính file đc
bác đã hiểu kỹ về động cơ bước cho em hỏi một chút được không vây.cho em hỏi trên động cơ bước ghi các tham số như sau là như thế nào vây? P22NSXA-LSS-SS-03 (-> loại động cơ)
2,71 V(DC) Unipolar (????)
4,6 A(DC) Unipolar (??????)
dòng đầu ko biết, dòng sau là nguồn DC cấp liên tục mà DC/ chịu được, lúc đó D/C chịu đc dòng 4,6A ==>điện trở thuần của cuộn dây, nhưng lúc quay, dòng này giảm nhiều, ngoài ra nó còn có thông số về độ...
Khi cháu viết 1 bản nhạc mà người hát dù vô tình hay cố ý hát sai lời hay nốt nhạc cháu sẽ thấy rất bức bách khó chịu. Bài Thánh ca buồn của nhạc sĩ Nguyễn Vũ từ thế trần của ông bị các ca sĩ sửa thành thánh đướng Áo trắng thay màu bị ca sĩ đổi thành phai màu..Lúc trước tôi nói có gì to lớn...
Ví dụ điển hình là nguời tàu có con chip CH32V003J4M6 - vi điều khiển 8 chân lõi mã nguồn mở RISC-V. Vì lõi vi xử lý 32 bit rất mạnh nên có thể lập trình nó để chạy mô phỏng cả tá loại linh kiện khác. Giá bán đôi ba ngàn đồng nên cũng dễ thay thế mà không bị rào cản về giá.
Tây, Tàu nói dùng nó để tạo ẩm trong phòng lạnh, còn ở An Nam tôi dùng nó để đuổi muỗi, tẩm chút dầu xanh vào bông bên trong, nó phun tinh dầu ra muỗi bay đi nơi khác.
Thấy cái mach hay quá, không biết cái timer này làm cách...
Comment