Cả tháng này mình làm mạch nạp này. Theo sơ đồ sau nạp firmware và driver của trang này
Mạch nạp ISP cho AVR + 89Sxx
Sơ đồ như sau.

Cắm vào máy tính đã nhận mạch nhưng khi nạp bằng chính chương trình của bạn kia đưa thì bị báo lỗi "Chip program enable error". Các kết nối đã đầy đủ và không sai chổ nào cả. Kể cả khi mình thay con chíp master mới vẫn không được. Mình đã làm 1 mạch SKT200/300 bỏ chip vào kiểm tra vẫn nạp được bằng mạch đó, fuse bit y chang rồi, mình bí đường quá rồi. Ai đã làm vào giúp đỡ với nhé.
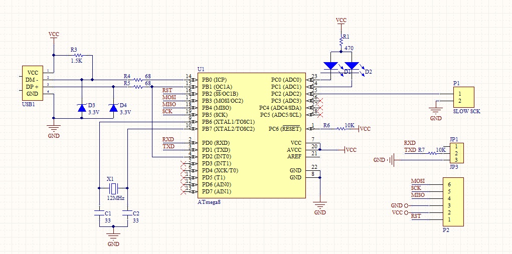
Mạch nạp ISP cho AVR + 89Sxx
Sơ đồ như sau.

Cắm vào máy tính đã nhận mạch nhưng khi nạp bằng chính chương trình của bạn kia đưa thì bị báo lỗi "Chip program enable error". Các kết nối đã đầy đủ và không sai chổ nào cả. Kể cả khi mình thay con chíp master mới vẫn không được. Mình đã làm 1 mạch SKT200/300 bỏ chip vào kiểm tra vẫn nạp được bằng mạch đó, fuse bit y chang rồi, mình bí đường quá rồi. Ai đã làm vào giúp đỡ với nhé.

Comment