Thông báo

Collapse
No announcement yet.

Mạch 2 LED 7 thanh đếm 0 đến 99

Collapse
X
 
  • Lọc
  • Giờ
  • Show
Clear All
new posts

  • Mạch 2 LED 7 thanh đếm 0 đến 99

    Mình mới code đc cho 1 LED 7 thanh đếm từ 0 đến 9.T muốn dùng 2 LED để đếm từ 0 đến 99 mà code chưa đc.Mọi người giúp t nhé
    Attached Files

  • #2
    làm được một sẽ được 2 thui chiu khó nghĩ là được không thì bạn tìm luông trong frum có rất nhiều

    Comment


    • #3
      Nguyên văn bởi vanhaodt11 Xem bài viết
      Mình mới code đc cho 1 LED 7 thanh đếm từ 0 đến 9.T muốn dùng 2 LED để đếm từ 0 đến 99 mà code chưa đc.Mọi người giúp t nhé
      bạn tham khảo nha. mạch này dùng ic số cũng được nửa
      00 len 99.zip
      hoangduc2304

      01884653780

      Comment


      • #4
        Nguyên văn bởi datinhlakho2 Xem bài viết
        bạn tham khảo nha. mạch này dùng ic số cũng được nửa
        00 len 99.zip
        cho mình hỏi nhưng đoạn code ví dụ như #FUSES NOWDT,NOPROTECT,NOLVP,XT,PUT
        set_tris_a(0b1100); là gì vậy. sao nhìn lạ quá

        Comment


        • #5
          Nguyên văn bởi thanghapfiev Xem bài viết
          cho mình hỏi nhưng đoạn code ví dụ như #FUSES NOWDT,NOPROTECT,NOLVP,XT,PUT
          set_tris_a(0b1100); là gì vậy. sao nhìn lạ quá
          Đấy là câu lệnh trong lập trình PIC bằng CCS
          B mới học vi điều khiển 8051 k lên đọc cái này dễ tẩu hỏa nhập ma

          Comment


          • #6
            Nguyên văn bởi thanghapfiev Xem bài viết
            cho mình hỏi nhưng đoạn code ví dụ như #FUSES NOWDT,NOPROTECT,NOLVP,XT,PUT
            set_tris_a(0b1100); là gì vậy. sao nhìn lạ quá
            dòng #FUSES thì hỏi bác google. còn dòng set_tris_a(0b1100) là cấu hình input, output cho portA, 1 là input, 0 là output, các bit theo thứ tự từ cao xuống thấp

            Comment


            • #7
              Bác nào code hộ em,thật tình em mới học lập trình cho vdk bắt đầu bằng con 8051 nên còn kém lắm.mong các bác chỉ giáo

              Comment


              • #8
                Nguyên văn bởi vanhaodt11 Xem bài viết
                Bác nào code hộ em,thật tình em mới học lập trình cho vdk bắt đầu bằng con 8051 nên còn kém lắm.mong các bác chỉ giáo
                đưa code lên đây, ng ta sửa cho. còn không thì chẳng ai code giùm bạn đâu. xin chia buồn

                Comment


                • #9
                  em ko code đc ạ,hix

                  Comment


                  • #10
                    Nguyên văn bởi thanghapfiev Xem bài viết
                    cho mình hỏi nhưng đoạn code ví dụ như #FUSES NOWDT,NOPROTECT,NOLVP,XT,PUT
                    set_tris_a(0b1100); là gì vậy. sao nhìn lạ quá
                    dòng đầu tiên thì không cần phải hiểu đâu. còn dòng thứ 2 thì là khai báo nhập xuất dữ liệu cho từng chân giống như anh vandao_ts nói vậy. 1 là nhập, 0 là xuất. 0b có nghĩa là khai báo dạng nhị phân
                    hoangduc2304

                    01884653780

                    Comment


                    • #11
                      Nguyên văn bởi vanhaodt11 Xem bài viết
                      em ko code đc ạ,hix
                      Code được 1 Led mà k code được 2 Led
                      K code được thì đi thuê code, post lên đây ae chỉ bảo thêm cho

                      Comment


                      • #12
                        Nguyên văn bởi vanhaodt11 Xem bài viết
                        Mình mới code đc cho 1 LED 7 thanh đếm từ 0 đến 9.T muốn dùng 2 LED để đếm từ 0 đến 99 mà code chưa đc.Mọi người giúp t nhé
                        bác này chơi kiểu khó nhỉ. người ta mắc con led 7 đoạn 7 chân đi, bác gắn con 7 đoạn bcd mất rồi.
                        Đây là code mắc con đơn vị P0, chục P1 nhé. Lưu ý P0 có thêm điện trở thanh kéo lên nhe
                        #include<at89x52.h>
                        const unsigned char ma7d[10]={0xc0,0xf9,0xa4,0xb0,0x99,0x92,0x82,0xf8,0x80,0x9 0};
                        char dem;
                        unsigned char chuc,dvi;
                        void delay(unsigned int x)
                        {
                        unsigned int y;
                        for(y=0;y<x;y++)
                        {}
                        }
                        void main()
                        {
                        while(1)
                        {
                        for(dem=0;dem<100;dem++)
                        {
                        chuc=dem/10;dvi=dem%10;
                        P0=ma7d[dvi];P1=ma7d[chuc];delay(10000);
                        }
                        }

                        }

                        Comment


                        • #13
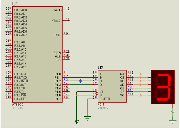
                          vâng,đây là ví dụ trong sách nó cho sơ đồ thôi.Em chưa code đc.Code cho 1 LED đây
                          #include <REGX51.H>
                          void delay(int ms){
                          int i,j;
                          for(i = 0; i < ms; i++)
                          for(j = 0; j < 120; j++);
                          }
                          void main(){
                          int i;
                          while(1){
                          for(i = 0; i < 10; i++){
                          19
                          P1 = i;
                          delay(1000);
                          }
                          }
                          } Click image for larger version

Name:	2.png
Views:	1
Size:	40.4 KB
ID:	1381283

                          Comment


                          • #14
                            Nguyên văn bởi vanhaodt11 Xem bài viết
                            vâng,đây là ví dụ trong sách nó cho sơ đồ thôi.Em chưa code đc.Code cho 1 LED đây
                            #include <REGX51.H>
                            void delay(int ms){
                            int i,j;
                            for(i = 0; i < ms; i++)
                            for(j = 0; j < 120; j++);
                            }
                            void main(){
                            int i;
                            while(1){
                            for(i = 0; i < 10; i++){
                            19
                            P1 = i;
                            delay(1000);
                            }
                            }
                            } [ATTACH=CONFIG]69640[/ATTACH]
                            Tham khảo topic của mình bạn nhé. http://www.dientuvietnam.net/forums/...t89s52-179632/

                            Comment


                            • #15
                              thanks bạn nhiều nhé

                              Comment

                              Về tác giả

                              Collapse

                              vanhaodt11 Tìm hiểu thêm về vanhaodt11

                              Bài viết mới nhất

                              Collapse

                              Đang tải...
                              X