hi các bác.
tình hình là mình muốn làm cái giao tiếp giữa DAC0808 và 8051.
mình search được 2 sơ đồ mạch như dưới đây (số 1 và số 2)

Mình có vài câu hỏi sau muốn nhờ các bác giải đáp dùm:
1. hai sơ đồ trên khác nhau ở chổ pin 4 (Iout). sơ đồ 1 thì dùng lf351, còn sơ đồ 2 chỉ dùng con trở. vậy giữa việc dùng lf351 và con trở thì mình nên dùng cái nào cho có lợi hơn (ổn định, đơn giản) vậy các bác? con lf351 thì không có bán ở vn thì phải.
2. Trên mạch họ dùng 2 con trở 5000K hay là 5K vậy các bác? mình thấy rõ 1 con 5K ở pin 15. còn 2 con kia thì ghi là 5.000K/5000K. nếu là 5000k thì mình lấy đâu ra con trở đó (không có bán)? Mình dùng con trở khác thay thế có được không?
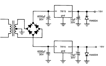
3. Cái VEE (pin 3) thì họ dùng -15V. vậy làm sao thì mình có thể có được nguồn 15V đó?
4. Cái output của DAC trên sơ đồ hình như là từ 0-10V hả các bác?
Mong các bác chỉ giáo mình thêm nhé. ADC thì biết, còn DAC thì không biết gì cả.
Thanksss.
tình hình là mình muốn làm cái giao tiếp giữa DAC0808 và 8051.
mình search được 2 sơ đồ mạch như dưới đây (số 1 và số 2)

Mình có vài câu hỏi sau muốn nhờ các bác giải đáp dùm:
1. hai sơ đồ trên khác nhau ở chổ pin 4 (Iout). sơ đồ 1 thì dùng lf351, còn sơ đồ 2 chỉ dùng con trở. vậy giữa việc dùng lf351 và con trở thì mình nên dùng cái nào cho có lợi hơn (ổn định, đơn giản) vậy các bác? con lf351 thì không có bán ở vn thì phải.
2. Trên mạch họ dùng 2 con trở 5000K hay là 5K vậy các bác? mình thấy rõ 1 con 5K ở pin 15. còn 2 con kia thì ghi là 5.000K/5000K. nếu là 5000k thì mình lấy đâu ra con trở đó (không có bán)? Mình dùng con trở khác thay thế có được không?
3. Cái VEE (pin 3) thì họ dùng -15V. vậy làm sao thì mình có thể có được nguồn 15V đó?
4. Cái output của DAC trên sơ đồ hình như là từ 0-10V hả các bác?
Mong các bác chỉ giáo mình thêm nhé. ADC thì biết, còn DAC thì không biết gì cả.
Thanksss.


Comment