hey chào bác.cho toi yahoo của bác để tiện nói chuyện được không^.^
Thông báo
Collapse
No announcement yet.
xin hỏi về kĩ thuật quét led 7 đoạn !!!
Collapse
X
-
các bác ơi e viết được cái code này rồi mạch mô fongr chạy tốt
như mà chắc là code hơi xôi thịt
đây là code và mô phỏng
có điều e vẫn thắc mắc là cái chỗ set giá trị của Timer0 để jảm số đếm sau mỗi giây
8FAF thì tương đương với -28752 khi đó sau 20 lần ngắt thì giá trị dem1 dem2 được jam? di 1 nhung ma` 28752*20=575040 tức là chỉ có xấp xỉ nửa giây mà mô fongr chạy 1 giây như dúng rồi//Ham ngat timer0 dung de jam so dem1 dem2
TH0=0x8F;
TL0=0xAF;
bình thường thoe lý thuyết muốn trễ 1 giây thì set Timerr0 = 3CB0 ( tương đương -50000us ) khi đó sau 20 vòng lặp thì 50000*20=1000000us=1s
thế chả nhẽ thực tế với lý thuyết sai khác nhau hả bác
Attached FilesLast edited by machithanh; 23-05-2009, 01:51.|
Comment
-
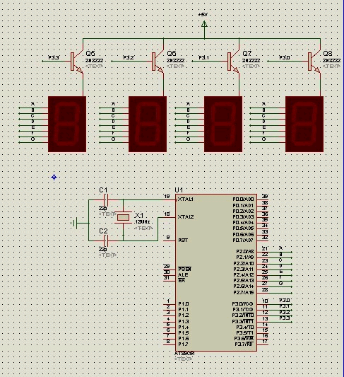
với cả các bác cho e hỏi có fải là nếu dùng trans PNP như sơ đồ thì mức tích cực ở cổng để chọn LED sẽ là mức 0Dùng 4 con trans để cấp nguồn cho LED 7 thanh, điều khiển đóng mở 4 trans này bằng 4 tín hiệu từ VDK.
còn nếu dùng trans NPN thì lại ngược lại có nghĩa là nếu bit chọn led ở mức logic 1 thì led được chọn??? có đúng ko ạ|
Comment
-
Bạn tính thời gian trễ là 28752*20=575040 đó là lý thuyết. Tuy nhiên bạn mô phỏng cũng chưa phải là thực tế. Vì thế sự khác nhau giữa tính toán và mô phỏng không thể khẳng định là sự khác nhau giữa lý thuyết và thực tế. Tôi không mô phỏng bao giờ, nhưng khi làm thực tế tôi thấy thời gian trễ rất đúng so với những gì ta tính toán trong chương trình.các bác ơi e viết được cái code này rồi mạch mô fongr chạy tốt như mà chắc là code hơi xôi thịt đây là code và mô phỏng
có điều e vẫn thắc mắc là cái chỗ set giá trị của Timer0 để jảm số đếm sau mỗi giây
Trích:
//Ham ngat timer0 dung de jam so dem1 dem2
TH0=0x8F;
TL0=0xAF;
8FAF thì tương đương với -28752 khi đó sau 20 lần ngắt thì giá trị dem1 dem2 được jam? di 1 nhung ma` 28752*20=575040 tức là chỉ có xấp xỉ nửa giây mà mô fongr chạy 1 giây như dúng rồi
bình thường thoe lý thuyết muốn trễ 1 giây thì set Timerr0 = 3CB0 ( tương đương -50000us ) khi đó sau 20 vòng lặp thì 50000*20=1000000us=1s
thế chả nhẽ thực tế với lý thuyết sai khác nhau hả bácFor a better world
Comment
-
Mấy con trans đó không phải dùng để tăng dòng đâu. Bạn dùng nó với chức năng như những chiếc khóa có thể được đóng, mở bằng một tín hiệu từ VDK.các bác cho e hỏi, dùng trans để quét led có công dụng j ạ??? có fải để tăng dòng cấp cho led 7 đoạn loại lớn ko ?? Nếu mà e dùng laọi 7 đoạn cỡ nhỏ và quét 4 led thôi thì có cần qua trans ko ạ hay là dùng thẳng bit để quét cũng được ??
- Trong kỹ thuật quét LED 7 thanh, các đường dữ liệu a,b,..,dot được nối chung đối với tất cả các digit. Khi out dữ liệu ra, dữ liệu sẽ chạy đến tất cả các digit này. Vậy làm thế nào để ta có thể cho các digit này sáng theo ý muốn. Câu trả lời là: người ta bố trí các khóa để đóng cắt nguồn cho từng digit. Dữ liệu được gửi tới các digit, nhưng chỉ có digit nào được cấp nguồn (khóa mở) thì mới sáng được.
- Bạn lưu ý là với họ VDK 8051, do đặc điểm hút dòng khỏe hơn rất nhiều so với bơm dòng, vì thế trong kỹ thuật quét LED 7 thanh với 8051, người ta chỉ dùng LED dạng A chung, và thường dùng trans loại PNP (thuận). Bắt buộc phải dùng trans, không thể dùng thẳng bít để quét được (dòng bơm ra quá yếu)For a better world
Comment
-
có 1 chỗ này mong các bạn giúp mình với:
bài toán quyét led, đối với con led 7 thanh nhiều số anot chung, mình làm ngon lành và thành thạo rồi. tuy nhiên, sau 1 thời gian mình nhận thấy mình đã bỏ qua 1 bước quan trọng đó là ko lắp transitor cấp dòng ngoài cho các led. nhưng, nếu làm như vậy thì mạch in sẽ khá phức tạp.
bạn bè mình và nhiều người khuyên nên làm mạch hiển thị led với katot chung, như vậy se hiệu quả hơn đối với vi điều khiển.
tiu nhiên, với bài toán này khi mô phỏng trên proteus ( với led 7 thanh 6 số katot chug ) thì nó lại chỉ sáng khi chân nó là nối đất thực sự. nghĩa là nếu dùng lệnh clr p1.2 rồi nối nó với chân của đèn thì chân đó lại ko sáng ( mà nhẽ ra nó phải sáng - do Katot chung )
ko biết mình có làm gì sai ko nữa?
Comment
-
ko hiểu bạn này nói gì, có mạch ko up lên xem bạn.Nguyên văn bởi trandchien Xem bài viếtcó 1 chỗ này mong các bạn giúp mình với:
bài toán quyét led, đối với con led 7 thanh nhiều số anot chung, mình làm ngon lành và thành thạo rồi. tuy nhiên, sau 1 thời gian mình nhận thấy mình đã bỏ qua 1 bước quan trọng đó là ko lắp transitor cấp dòng ngoài cho các led. nhưng, nếu làm như vậy thì mạch in sẽ khá phức tạp.
bạn bè mình và nhiều người khuyên nên làm mạch hiển thị led với katot chung, như vậy se hiệu quả hơn đối với vi điều khiển.
tiu nhiên, với bài toán này khi mô phỏng trên proteus ( với led 7 thanh 6 số katot chug ) thì nó lại chỉ sáng khi chân nó là nối đất thực sự. nghĩa là nếu dùng lệnh clr p1.2 rồi nối nó với chân của đèn thì chân đó lại ko sáng ( mà nhẽ ra nó phải sáng - do Katot chung )
ko biết mình có làm gì sai ko nữa?
Comment
-
mạch với 7 thanh ko có tran vào sẽ sáng rất mò do dòng vdk rất thấp ko đủ nuổi, lắp tran vào sẽ giúp nó sáng rõ, việc bạn kêu mạch phức tạp hơn thì là tất nhiên, còn việc nó phức tạp nhiều hay ít do người thiết kế mạch in, mình vẽ với 6 con led 7 thanh mà mạch chỉ to thêm có 1 tíWebsite chính thức đổi địa chỉ website thành
Mời các bạn ghé thăm !!!
Comment
Bài viết mới nhất
Collapse
-
Trả lời cho cách làm led Hao Quang.có pro nào biết k nhỉ ???bởi StatusHello! I'm from Kazakhstan. Can anyone share the HEX file with me? The download link in post 50 doesn't work.
-
Channel: Vi điều khiển họ 8051
hôm nay, 00:05 -
-
bởi mylinhattChào anh em cơ khí,
Trong quá trình tư vấn đầu tư thiết bị cho xưởng, mình gặp rất nhiều câu hỏi kiểu: “Nên mua máy phay CNC cũ để tiết kiệm, chọn máy mới phổ thông cho yên tâm, hay cố gắng lên máy chất lượng cao để làm hàng khó?”. Thực tế, đây không phải câu hỏi chỉ về...-
Channel: Máy công cụ
Hôm qua, 13:38 -
-
bởi torasungChào anh em,
Mình đang tìm hiểu và cấu hình một con biến tần Delta model VFD037E43A dùng cho động cơ công suất nhỏ, ứng dụng băng tải và quạt. Trước đây mình chủ yếu làm với vài dòng khác của Delta nhưng chưa dùng nhiều model này, nên muốn...-
Channel: Điện tử công nghiệp
16-12-2025, 09:13 -
-
Trả lời cho Vấn đề về tốc độ quaybởi nguyendinhvanSử dụng động cơ servor, hoặc lắp thêm một cái encoder vào động cơ bước. Encoder sẽ kiểm soát động cơ có quay hoặc đứng im.
-
Channel: Điện tử truyền hình
14-12-2025, 19:50 -
-
bởi Andrea14Chào mọi người,
Tôi muốn mô phỏng sự thay đổi các mùa bằng cách từ từ nghiêng một quả địa cầu 16 inch bằng một động cơ bước nhỏ. Một động cơ bước khác sẽ quay quả địa cầu theo thời gian thực. Hệ thống truyền động...-
Channel: Điện tử truyền hình
12-12-2025, 12:42 -

Comment