chào các huynh.
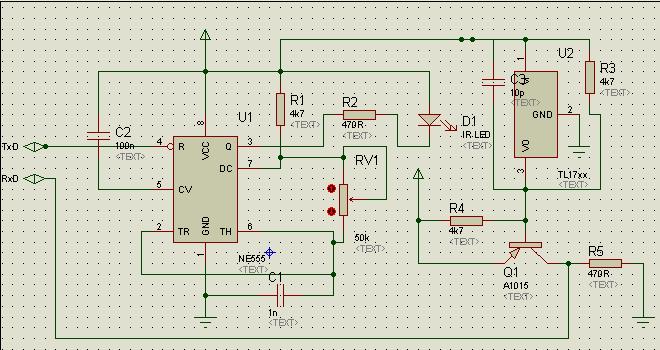
đệ đang thử làm truyền dữ liệu nối tiếp từ TxD của máy tính mcu bằng hồng ngoại với tần số thấp thôi khoảng 38khz nhưng gặp một số vần đề em post lên cái sơ đồ mạch và hình em test các hinh góp ý nhé.
em dùng chân TxD truyền qua max 232 biến đổi sang TTL nối vào NE555 (chân reset) với tần số sóng mang của Ne555 tạo ra là 38khz.
bộ phần thu là TL1738 giải mã ở tần số này qua A1015 đảo mức logic về max 232 và về lại RxD cũng của máy tính để dễ kiểm tra việc truyền và nhận dữ liệu thì kết quả là dữ liệu thu về lúc đúng lúc sai
các huynh xem dùm coi có gì sai không ah.
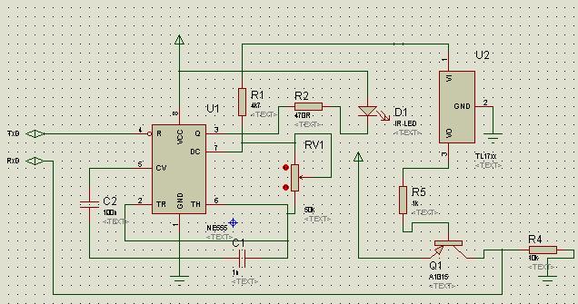
đệ đang thử làm truyền dữ liệu nối tiếp từ TxD của máy tính mcu bằng hồng ngoại với tần số thấp thôi khoảng 38khz nhưng gặp một số vần đề em post lên cái sơ đồ mạch và hình em test các hinh góp ý nhé.
em dùng chân TxD truyền qua max 232 biến đổi sang TTL nối vào NE555 (chân reset) với tần số sóng mang của Ne555 tạo ra là 38khz.
bộ phần thu là TL1738 giải mã ở tần số này qua A1015 đảo mức logic về max 232 và về lại RxD cũng của máy tính để dễ kiểm tra việc truyền và nhận dữ liệu thì kết quả là dữ liệu thu về lúc đúng lúc sai
các huynh xem dùm coi có gì sai không ah.

Comment