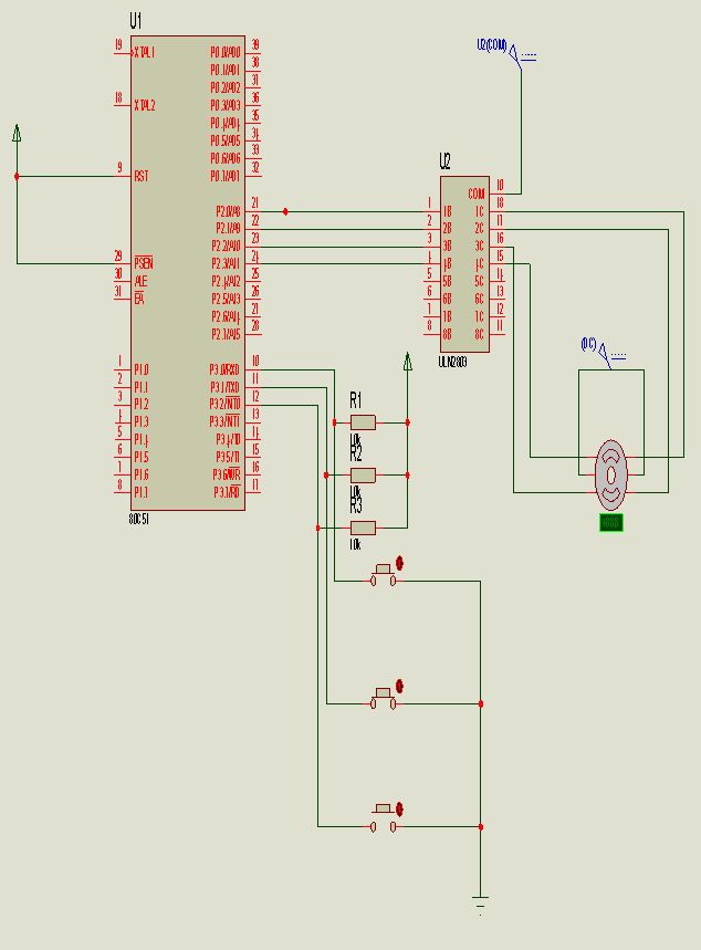
Em đang làm mạch về điều khiển động cơ bước nhưng chưa biết gì cả mong các anh chỉ giáo,cho em xin 1 mach mẫu để về nghiên cứu( mach hoàn chỉnh càng tốt ^^).Em định lắp 2 động cơ cho mô hình:1 động cơ để tiến lùi,1 động cơ quay trái,phải.
Đề tài yêu cầu: điều chỉnh động cơ tiến,lùi( trái ,phải ),tăng tốc,hiện thị chức năng lên LCD.
Mong các anh giúp e ^^
Đề tài yêu cầu: điều chỉnh động cơ tiến,lùi( trái ,phải ),tăng tốc,hiện thị chức năng lên LCD.
Mong các anh giúp e ^^

Comment