Chào các bạn, mình học vxl cũng lâu rồi, nhưng bây giờ mới tập làm mạch, mình đã thực hiện xong mạch nạp cho con 89v dùng Flashmagic, nhưng khi thực hiện nạp đều báo lỗi "Unable to communicate. Failed to autobaud.....Try raising or lowering the baud rate." Mình đã tăng giảm baud rate nhưng vẫn báo lỗi. Mình đã test cổng com và max232 đều truyền nhận tốt. Có phải do lỗi bootloader hay là con 89 đã hi sinh? Bro nào có cao kiến dùm mình. Thank mọi người!
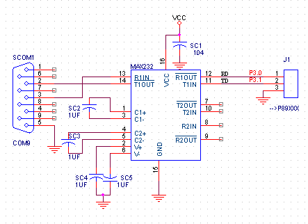
mình làm theo mạch này, nhưng với tụ 10uF
mình làm theo mạch này, nhưng với tụ 10uF

Comment