Thông báo

Collapse
No announcement yet.

[Mạch nạp] (ITX) Diy PICKIT 3 full

Collapse
X
 
  • Lọc
  • Giờ
  • Show
Clear All
new posts

  • [Mạch nạp] (ITX) Diy PICKIT 3 full

    Tiếp tục công cuộc phổ biến kiến thức và phá hoại việc làm ăn của người khác.
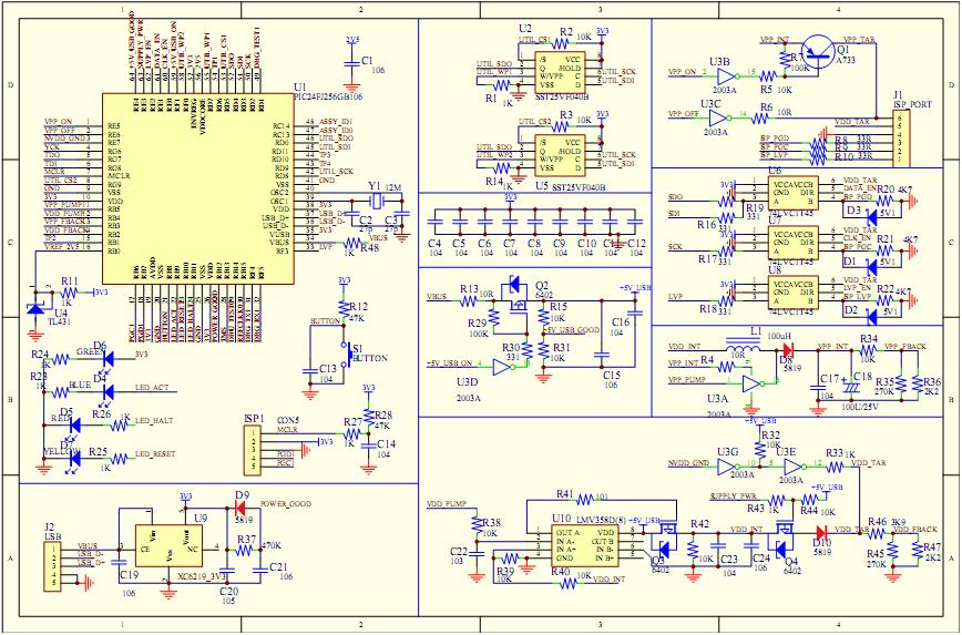
    Post một mạch diy PICKIT 3 có mọi tính năng mà PICKIT 3 Microchip có.




    1.ITX không kinh doanh mạch này xin đừng hỏi mua
    2.Nếu thấy có ích thì thank đừng email spam! Nếu làm hư chyện làm ăn của ai thì đừng email cho ITX vì nó sẽ vào sọt rác ngay
    3.Vì mục đích phổ biến kiến thức nếu ai thấy cái mạch này vớ vẩn thì thay vì bới móc, xiên xỏ thì hãy dành thời gian đó để hoàn thiện diy PICKit 3 hơn và post lên cho mọi người nhận xét

    xin cảm ơn john blue
    http://www.edaboard.com/ftopic333561.html
    Attached Files
    Last edited by itx; 30-12-2009, 16:26. Lý do: Do thiếu xót tên tác giả
    Từ chối trách nhiệm:
    Mọi thông tin từ ITX cung cấp với hi vọng nó có ích và không đi kèm với bất kì sự bảo đảm nào.
    Blog: http://mritx.blogspot.com

  • #2
    Cái này dùng chip dán..
    Thế có chíp dùng khe cắm cho laọi này ko nhỉ.
    Nhung mà nó có gì hơn PICKIT2 ko ?
    Email :

    Comment


    • #3
      Theo mình nghĩ nhà sản xuất họ không lo chuyện bạn làm mạch nạp hay mua của họ đâu vì lúc bạn làm bạn vẫn dùng chip của họ chứ có phải dùng chip khác đâu.
      Ý kiến của bạn là đúng:
      • Thay vì bới móc thì cứ đem lỗi ra rồi chỉnh bằng cái mà mình thấy có lỗi.
      • Không yêu thì đừng nói lời cay đắng mà phải không nhỉ.

      Chúc vui.


      PICkit 3 Features
      • USB (Full speed 12 Mbits/s interface to host PC)
      • Real-time execution
      • MPLAB IDE compatible (free copy included)
      • Built-in over-voltage/short circuit monitor
      • Firmware upgradeable from PC/web download
      • Totally enclosed
      • Supports low voltage to 2.0 volts (2.0v to 6.0v range)
      • Diagnostic LEDs (power, busy, error)
      • Read/write program and data memory of microcontroller
      • Erase of program memory space with verification
      • Freeze-peripherals at breakpoint
      Nguồn http://www.microchip.com/stellent/id...cName=en538340

      Sông dài, Thuyền lớn, Biển rộng bao la.
      Tháo neo ngôn ngữ, lèo lái con thuyền kiến thức nhân loại.

      Comment


      • #4
        Nguyên văn bởi itx Xem bài viết
        Tiếp tục công cuộc phổ biến kiến thức và phá hoại việc làm ăn của người khác.
        Post một mạch diy PICKIT 3 có mọi tính năng mà PICKIT 3 Microchip có.

        1.ITX không kinh doanh mạch này xin đừng hỏi mua
        2.Nếu thấy có ích thì thank đừng email spam! Nếu làm hư chyện làm ăn của ai thì đừng email cho ITX vì nó sẽ vào sọt rác ngay
        3.Vì mục đích phổ biến kiến thức nếu ai thấy cái mạch này vớ vẩn thì thay vì bới móc, xiên xỏ thì hãy dành thời gian đó để hoàn thiện diy PICKit 3 hơn và post lên cho mọi người nhận xét
        Bác này nhanh thiệt
        Mới thấy bác nói PICKIT 3 bên luồng của bác ba phi, định rủ bác DIY pickit3 nhưng chưa kịp nói đã thấy bác làm rồi.

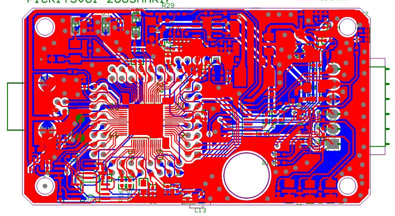
        Thôi thì nhân tiện cũng cho cái hình để minh chứng là các PICKIT 3 của TMe ra đời trước cái DIY ITX kẻo mai mốt mang tiếng. xin thứ lỗi


        Cũng xin nói luôn: PICKIT 3 không phải dễ nuốt đối newbie
        Ai muốn DIY với PCB của TMe thì chờ thêm vài ngày, sản phẩm đang trong quá trình thử nghiệm, hoạt động tốt hay chưa thì...hồi sau sẽ rõ
        .

        Comment


        • #5
          Đúng thật là các thành viên của dtvn ngày càng năgn động nhỉ. Mới post là có reply ngay rồi.
          Anh Tme Tính là sẽ hỗ trợ phong trào DIY của các member DTVN à
          Bán PCB của PK3 cho anh em nào thích DIY thì mua nhỉ.

          Sông dài, Thuyền lớn, Biển rộng bao la.
          Tháo neo ngôn ngữ, lèo lái con thuyền kiến thức nhân loại.

          Comment


          • #6
            BÁc TME nhanh chân thiệt đó
            Nhưng mà có bán thì xem lại giá cả chút nhé
            Anh em toàn là sinh viên nghèo thôi
            Email :

            Comment


            • #7
              "DIY ITX" xin lỗi ITX không thiết kế ra cái mạch này đâu mà nó đã xuất hiện trên mạng lâu rồi.Bằng chứng ư? Xem cái PCB có giống nhau không nhảy?
              Ông chôm thiết kế của người khác mà không lỡ để tên tác giả vào, đã thế còn buôn bán nữa chứ? rồi còn nhận là của TMe nữa chứ!
              Hên là ông chỉ làm ăn ở Việt Nam nếu không thì đi hầu tòa rồi.
              Từ chối trách nhiệm:
              Mọi thông tin từ ITX cung cấp với hi vọng nó có ích và không đi kèm với bất kì sự bảo đảm nào.
              Blog: http://mritx.blogspot.com

              Comment


              • #8
                Nói vậy thôi chứ ai làm được thì ITX mừng cho người đấy ai kiếm được tiền với nó cũng mừng tuốt. Nhưng chỉ xin hãy tôn trọng tác giả những người đã làm ra nó đừng phủ nhận công lao của họ vì danh dự của chúng ta.
                Mới post chưa cập nhật tác giả thành thật xin lỗi:
                http://www.edaboard.com/ftopic333561.html
                xin cảm ơn john blue
                Từ chối trách nhiệm:
                Mọi thông tin từ ITX cung cấp với hi vọng nó có ích và không đi kèm với bất kì sự bảo đảm nào.
                Blog: http://mritx.blogspot.com

                Comment


                • #9
                  Tác giả là Microchip, 100% không giống cái mà bác đưa lên rùi. bác hiểu nhầm ?

                  Comment


                  • #10
                    Nguyên văn bởi TMe Xem bài viết
                    Tác giả là Microchip, 100% không giống cái mà bác đưa lên rùi. bác hiểu nhầm ?
                    đầu bác này chắc có vấn đề
                    Từ chối trách nhiệm:
                    Mọi thông tin từ ITX cung cấp với hi vọng nó có ích và không đi kèm với bất kì sự bảo đảm nào.
                    Blog: http://mritx.blogspot.com

                    Comment


                    • #11
                      Nguyên văn bởi itx Xem bài viết
                      đầu bác này chắc có vấn đề
                      ITX DIY PICKIT 3 đi bác, đừng để ý những vặt vảnh mà xiên xỏ lung tung kẻo...bùm

                      Comment


                      • #12
                        Nguyên văn bởi TMe Xem bài viết
                        ITX DIY PICKIT 3 đi bác, đừng để ý những vặt vảnh mà xiên xỏ lung tung kẻo...bùm
                        Mừng cho bác đã làm xong PCB và sắp sửa kiếm được $$$ với nó bữa nào rảnh về SG phải qua cửa hàng bác mua ủng hộ mới được. Công việc cuối năm đang bề bộn có lẽ cả tháng nũa mới rảnh làm tiếp cái hobby này, đang xử lý nhiễu trên PCB hoàn thiện hơn thết kế của john blue
                        , thay fet bằng tran cho phù hợp với điều kiện của VN. Dự định vậy nhưng không biết có đủ thời gian không, ai có tâm huyết thì làm chung với ITX.
                        Từ chối trách nhiệm:
                        Mọi thông tin từ ITX cung cấp với hi vọng nó có ích và không đi kèm với bất kì sự bảo đảm nào.
                        Blog: http://mritx.blogspot.com

                        Comment


                        • #13
                          ----------sao post hoài mà ko đc nhỉ ?????-----------

                          Comment


                          • #14
                            cái này tui cũng có file nhưng trình thì kém nên chưa đủ làm, hôm nào ai bán thì xin post lên cho amh em cái giá nhé

                            Comment


                            • #15
                              Nguyên văn bởi congtri1991 Xem bài viết
                              cái này tui cũng có file nhưng trình thì kém nên chưa đủ làm, hôm nào ai bán thì xin post lên cho amh em cái giá nhé
                              UHM DC ĐÓ . aI làm dc thì nhớ up lên + kèm báo giá lun nha
                              Email :

                              Comment

                              Về tác giả

                              Collapse

                              itx ITX Tìm hiểu thêm về itx

                              Bài viết mới nhất

                              Collapse

                              Đang tải...
                              X